欢迎访问作物学报,今天是

作物学报 ›› 2025, Vol. 51 ›› Issue (10): 2619-2631.doi: 10.3724/SP.J.1006.2025.54020

• 作物遗传育种·种质资源·分子遗传学 • 上一篇    下一篇

利用3VmrMLM方法检测陆地棉株高QTN及QTN-环境互作(QEI)

赵海红1(), 李梦媛2, 刘锦婧2, 王园园3, 杜磊2, 王娟4, 董承光4,*(), 李成奇2,*()   

  1. 1运城学院理科实验中心, 山西运城 044000
    2运城学院生命科学系, 山西运城 044000
    3河南科技学院农学院, 河南新乡 453003
    4新疆农垦科学院棉花研究所, 新疆石河子 832000
  • 收稿日期:2025-02-10 接受日期:2025-07-09 出版日期:2025-10-12 网络出版日期:2025-07-24
  • 通讯作者: *李成奇, E-mail: lichq2010@126.com;董承光, E-mail: dcg318@163.com
  • 作者简介:E-mail: haihong1974@126.com
  • 基金资助:
    国家自然科学基金项目(32201763);农业农村部农业生物育种重大项目(2023ZD04040-5-2);山西省基础研究计划项目(20210302123081)

Detection of QTNs and QTN-by-environment interactions for plant height in upland cotton (G. hirsutum L.) using the 3VmrMLM method

ZHAO Hai-Hong1(), LI Meng-Yuan2, LIU Jin-Jing2, WANG Yuan-Yuan3, DU Lei2, WANG Juan4, DONG Cheng-Guang4,*(), LI Cheng-Qi2,*()   

  1. 1Science Experiment Center, Yuncheng University, Yuncheng 044000, Shanxi, China
    2Life Science College, Yuncheng University, Yuncheng 044000, Shanxi, China
    3College of Agriculture, Henan Institute of Science and Technology, Xinxiang 453003, Henan, China
    4Cotton Research Institute, Xinjiang Academy of Agricultural and Reclamation Science, Shihezi 832000, Xinjiang, China
  • Received:2025-02-10 Accepted:2025-07-09 Published:2025-10-12 Published online:2025-07-24
  • Contact: *E-mail: lichq2010@126.com;E-mail: dcg318@163.com
  • Supported by:
    National Natural Science Foundation of China(32201763);Major Project in Agricultural Biological Breeding of the Ministry of Agriculture and Rural Affairs(2023ZD04040-5-2);Fundamental Research Project of Shanxi Province(20210302123081)

摘要:

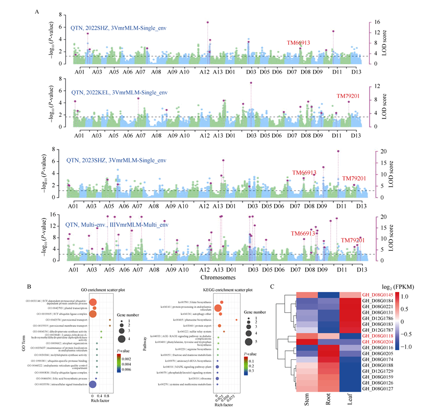
株高是棉花重要的株型性状, 与棉花产量和机械化采收密切相关。本研究以340份陆地棉品种(系)为材料, 利用CottonSNP80K芯片和3VmrMLM方法对6个环境(5个单环境和1个多环境)的株高进行了全基因组关联分析, 鉴定QTN及QTN-环境互作(QEI)。基因分型获得47,959个多态性SNP标记, 这些标记将所有材料分为2个亚群。表型分析结果显示, 株高在各环境呈广泛连续变异, 基因型方差、环境方差及基因型-环境互作方差均达极显著水平。6个环境共检测到111个与株高相关的QTN, 其中TM66913 (D08)和TM79201 (D12) 2个稳定的QTN至少在3个环境中同时被检测到; 5个QTN与前人报道的QTL/标记位点重叠。对2个稳定的QTN附近基因的功能富集分析发现, 3个基因GH_D08G0118GH_D08G0131和GH_D12G1786同时显著富集在GO和KEGG中, 其中GH_D08G0118在陆地棉TM-1的茎中有较高表达。本研究检测到8个QEI, 其中3个QEI为显著互作。对显著位点附近基因的功能富集分析发现, 涉及15个基因的GO条目和涉及2个基因的KEGG通路被显著富集, GH_D08G1507在TM-1的茎中有较高表达。利用3VmrMLM方法检测到许多小效应位点, 部分解决了复杂性状“遗传率丢失”问题。本研究检测到的QTN和QEI及其效应, 为深入解析陆地棉株高的遗传基础提供了新视角, 也为通过分子设计培育适宜株高的棉花品种提供了重要信息。

关键词: 3VmrMLM, 陆地棉, 株高, QTN, QTN-环境互作(QEI), 效应

Abstract:

Plant height is a key architectural trait in cotton, closely associated with yield and suitability for mechanized harvesting. In this study, 340 upland cotton (G. hirsutum L.) varieties (lines) were used as experimental materials. The CottonSNP80K chip and the 3VmrMLM method were applied to perform a genome-wide association study (GWAS) of plant height across six environments (five individual environments and one combined multi-environment). The goal was to identify quantitative trait nucleotides (QTNs) and QTN-by-environment interactions (QEIs). Genotyping yielded 47,959 polymorphic SNP markers, which were used to divide the varieties into two sub-populations. Phenotypic analysis revealed that plant height exhibited broad and continuous variation in all environments, with genotypic variance, environmental variance, and genotype-by-environment interaction variance all reaching highly significant levels. A total of 111 QTNs associated with plant height were identified across the six environments. Among them, two stable QTNs, TM66913 (D08) and TM79201 (D12), were consistently detected in at least three environments. Five QTNs overlapped with previously reported QTLs or marker loci. Notably, three genes—GH_D08G0118, GH_D08G0131, and GH_D12G1786—were significantly enriched in both Gene Ontology (GO) and KEGG pathway analyses. Of these, GH_D08G0118 showed higher expression levels in the stem of the upland cotton cultivar TM-1. Eight QEIs were detected, three of which represented significant interactions. Functional enrichment analysis of genes near the significant loci revealed significant enrichment of 15 genes in GO terms and 2 genes in KEGG pathways; GH_D08G1507 also showed elevated expression in the stem of TM-1. Moreover, the 3VmrMLM method detected numerous small-effect loci, helping to partially address the “missing heritability” problem commonly associated with complex traits. The QTNs, QEIs, and their corresponding effects identified in this study provide novel insights into the genetic architecture of plant height in upland cotton and offer valuable resources for the molecular breeding of cotton varieties with optimized plant height.

Key words: 3VmrMLM, upland cotton, plant height, QTN, QTN-by-environment interaction (QEI), effect

附表1

340份陆地棉材料的生态来源"

序号
No.
材料号
Accession No.
材料名称
Accession name
生态来源
Ecological origin
1 A14 系8 Xi 8 中国西北内陆 Northwestern inland region, China
2 A15 97-5-13-2-1 中国西北内陆 Northwestern inland region, China
3 A16 DP201 国外 Abroad
4 A17 岱字棉8 Daizimian 8 国外 Abroad
5 A18 系7 Xi 7 中国西北内陆 Northwestern inland region, China
6 A24 系5 Xi 5 中国西北内陆 Northwestern inland region, China
7 A25 南引1号 Nanyin 1 中国西北内陆 Northwestern inland region, China
8 A26 97-3-12-1 中国西北内陆 Northwestern inland region, China
9 A27 吉尔吉斯 Jesp 1 国外 Abroad
10 A28 97-3-24-1-1 中国西北内陆 Northwestern inland region, China
11 A29 97-29-1 中国西北内陆 Northwestern inland region, China
12 A30 中棉所36 CRI 36 中国黄河流域 Yellow river region, China
13 A31 巴州5409 Bazhou 5409 中国西北内陆 Northwestern inland region, China
14 A32 渝棉1号 Yumian 1 中国长江流域 Yangtze river region, China
15 A33 辽棉10号 Liaomian 10 中国北部特早熟 Northern specific early-maturity region, China
16 A34 辽棉15号 Liaomian 15 中国北部特早熟 Northern specific early-maturity region, China
17 A36 DP208 国外 Abroad
18 A37 华中9101 Huazhong 9101 中国长江流域 Yangtze river region, China
19 A38 DP2824-092 中国西北内陆 Northwestern inland region, China
20 A39 邯4104 Han 4104 中国黄河流域 Yellow river region, China
21 A40 JCG53 中国西北内陆 Northwestern inland region, China
22 A41 9884 中国西北内陆 Northwestern inland region, China
23 A42 中棉所27 CRI 27 中国黄河流域 Yellow river region, China
24 A44 K1 中国西北内陆 Northwestern inland region, China
25 A45 K2 中国西北内陆 Northwestern inland region, China
26 A46 L00-76 中国西北内陆 Northwestern inland region, China
27 A47 02-12-49 中国西北内陆 Northwestern inland region, China
28 A48 02-13-63 中国西北内陆 Northwestern inland region, China
29 A50 19-79 中国西北内陆 Northwestern inland region, China
30 A51 9456D 中国西北内陆 Northwestern inland region, China
31 A52 18-3 中国西北内陆 Northwestern inland region, China
32 A53 予15 Yu 15 中国黄河流域 Yellow river region, China
33 A54 系9 Xi 9 中国西北内陆 Northwestern inland region, China
34 A55 207 中国西北内陆 Northwestern inland region, China
35 A56 29-64 中国西北内陆 Northwestern inland region, China
36 A57 217 中国西北内陆 Northwestern inland region, China
37 A59 垦6614 Ken 6614 中国西北内陆 Northwestern inland region, China
38 A62 602 中国西北内陆 Northwestern inland region, China
39 A63 608 中国西北内陆 Northwestern inland region, China
40 A64 609 中国西北内陆 Northwestern inland region, China
41 A66 LE-6 中国西北内陆 Northwestern inland region, China
42 A67 抗黄 Kanghuang 中国西北内陆 Northwestern inland region, China
43 A68 中295-7 Zhong 295-7 中国黄河流域 Yellow river region, China
44 A71 04-S-1 中国西北内陆 Northwestern inland region, China
45 A72 农信1号 Nongxin 1 中国西北内陆 Northwestern inland region, China
46 A73 DES926 中国西北内陆 Northwestern inland region, China
47 A74 中412 Zhong 412 中国黄河流域 Yellow river region, China
48 A75 99B 中国西北内陆 Northwestern inland region, China
49 A76 抗虫棉10号 Kangchongmian 10 中国西北内陆 Northwestern inland region, China
50 A77 GK-19 中国西北内陆 Northwestern inland region, China
51 A78 DP150 国外 Abroad
52 A79 SW1 中国西北内陆 Northwestern inland region, China
53 A80 9D208 中国西北内陆 Northwestern inland region, China
54 A81 SGK321 中国黄河流域 Yellow river region, China
55 A82 川239-1 Chuan 239-1 中国长江流域 Yangtze river region, China
56 A83 川737 Chuan 737 中国长江流域 Yangtze river region, China
57 A84 川新D9809 Chuanxin D9809 中国长江流域 Yangtze river region, China
58 A86 GK-12 中国黄河流域 Yellow river region, China
59 A88 中棉所42 CRI 42 中国黄河流域 Yellow river region, China
60 A89 冀668 Ji 668 中国黄河流域 Yellow river region, China
61 A90 巴棉3号 Bamian 3 中国西北内陆 Northwestern inland region, China
62 A91 50-15 中国西北内陆 Northwestern inland region, China
63 A92 冀851 Ji 851 中国黄河流域 Yellow river region, China
64 A93 98-80 中国西北内陆 Northwestern inland region, China
65 A95 原32 Yuan 32 中国西北内陆 Northwestern inland region, China
66 A97 GK26 中国西北内陆 Northwestern inland region, China
67 A98 DB3 中国西北内陆 Northwestern inland region, China
68 A99 中棉所30 CRI 30 中国黄河流域 Yellow river region, China
69 A100 中棉所41 CRI 41 中国黄河流域 Yellow river region, China
70 A101 GK19 中国西北内陆 Northwestern inland region, China
71 A102 563 中国西北内陆 Northwestern inland region, China
72 A103 辽19号 Liao 19 中国北部特早熟 Northern specific early-maturity region, China
73 A104 GK001 中国西北内陆 Northwestern inland region, China
74 A106 川267 Chuan 267 中国长江流域 Yangtze river region, China
75 A107 川243 Chuan 243 中国长江流域 Yangtze river region, China
76 A108 川65 Chuan 65 中国长江流域 Yangtze river region, China
77 A110 GK25 中国西北内陆 Northwestern inland region, China
78 A111 B99621 中国西北内陆 Northwestern inland region, China
79 A112 L0014 中国西北内陆 Northwestern inland region, China
80 A113 川01 Chuan 01 中国长江流域 Yangtze river region, China
81 A114 X933 中国西北内陆 Northwestern inland region, China
82 A115 M07 中国西北内陆 Northwestern inland region, China
83 A116 46-13 中国西北内陆 Northwestern inland region, China
84 A117 49-34 中国西北内陆 Northwestern inland region, China
85 A123 新陆早6号 Xinluzao 6 中国西北内陆 Northwestern inland region, China
86 A125 新陆早8号 Xinluzao 8 中国西北内陆 Northwestern inland region, China
87 A126 新陆早9号 Xinluzao 9 中国西北内陆 Northwestern inland region, China
88 A127 新陆早10号 Xinluzao 10 中国西北内陆 Northwestern inland region, China
89 A129 新陆早12 Xinluzao 12 中国西北内陆 Northwestern inland region, China
90 A130 新陆早13 Xinluzao 13 中国西北内陆 Northwestern inland region, China
91 A131 新陆早15 Xinluzao 15 中国西北内陆 Northwestern inland region, China
92 A132 新陆早16 Xinluzao 16 中国西北内陆 Northwestern inland region, China
93 A134 新陆早18 Xinluzao 18 中国西北内陆 Northwestern inland region, China
94 A136 新陆早20 Xinluzao 20 中国西北内陆 Northwestern inland region, China
95 A137 新陆早21 Xinluzao 21 中国西北内陆 Northwestern inland region, China
96 A138 新陆早22 Xinluzao 22 中国西北内陆 Northwestern inland region, China
97 A140 新陆早24 Xinluzao 24 中国西北内陆 Northwestern inland region, China
98 A141 新陆早25 Xinluzao 25 中国西北内陆 Northwestern inland region, China
99 A142 新陆早26 Xinluzao 26 中国西北内陆 Northwestern inland region, China
100 A143 新陆早27 Xinluzao 27 中国西北内陆 Northwestern inland region, China
101 A145 新陆早29 Xinluzao 29 中国西北内陆 Northwestern inland region, China
102 A146 新陆早30 Xinluzao 30 中国西北内陆 Northwestern inland region, China
103 A149 新陆早34 Xinluzao 34 中国西北内陆 Northwestern inland region, China
104 A150 新陆早35 Xinluzao 35 中国西北内陆 Northwestern inland region, China
105 A151 新陆早36 Xinluzao 36 中国西北内陆 Northwestern inland region, China
106 A152 新陆早37 Xinluzao 37 中国西北内陆 Northwestern inland region, China
107 A153 新陆早38 Xinluzao 38 中国西北内陆 Northwestern inland region, China
108 A154 新陆早39 Xinluzao 39 中国西北内陆 Northwestern inland region, China
109 A155 新陆早40 Xinluzao 40 中国西北内陆 Northwestern inland region, China
110 A156 新陆早41 Xinluzao 41 中国西北内陆 Northwestern inland region, China
111 A157 新陆早42 Xinluzao 42 中国西北内陆 Northwestern inland region, China
112 A158 新陆早45 Xinluzao 45 中国西北内陆 Northwestern inland region, China
113 A159 新陆早46 Xinluzao 46 中国西北内陆 Northwestern inland region, China
114 A160 新陆早47 Xinluzao 47 中国西北内陆 Northwestern inland region, China
115 A161 新陆早48 Xinluzao 48 中国西北内陆 Northwestern inland region, China
116 A162 新陆早49 Xinluzao 49 中国西北内陆 Northwestern inland region, China
117 A163 新陆早50 Xinluzao 50 中国西北内陆 Northwestern inland region, China
118 A165 新陆中1号 Xinluzhong 1 中国西北内陆 Northwestern inland region, China
119 A166 新陆中2号 Xinluzhong 2 中国西北内陆 Northwestern inland region, China
120 A167 新陆中3号 Xinluzhong 3 中国西北内陆 Northwestern inland region, China
121 A168 新陆中4号 Xinluzhong 4 中国西北内陆 Northwestern inland region, China
122 A169 新陆中5号 Xinluzhong 5 中国西北内陆 Northwestern inland region, China
123 A170 新陆中6号 Xinluzhong 6 中国西北内陆 Northwestern inland region, China
124 A171 新陆中7号 Xinluzhong 7 中国西北内陆 Northwestern inland region, China
125 A172 新陆中8号 Xinluzhong 8 中国西北内陆 Northwestern inland region, China
126 A173 新陆中9号 Xinluzhong 9 中国西北内陆 Northwestern inland region, China
127 A174 新陆中10号 Xinluzhong 10 中国西北内陆 Northwestern inland region, China
128 A175 新陆中11 Xinluzhong 11 中国西北内陆 Northwestern inland region, China
129 A176 新陆中12 Xinluzhong 12 中国西北内陆 Northwestern inland region, China
130 A177 新陆中13 Xinluzhong 13 中国西北内陆 Northwestern inland region, China
131 A178 新陆中14 Xinluzhong 14 中国西北内陆 Northwestern inland region, China
132 A179 新陆中15 Xinluzhong 15 中国西北内陆 Northwestern inland region, China
133 A180 新陆中16 Xinluzhong 16 中国西北内陆 Northwestern inland region, China
134 A181 新陆中17 Xinluzhong 17 中国西北内陆 Northwestern inland region, China
135 A182 新陆中18 Xinluzhong 18 中国西北内陆 Northwestern inland region, China
136 A185 新陆中21 Xinluzhong 21 中国西北内陆 Northwestern inland region, China
137 A186 新陆中22 Xinluzhong 22 中国西北内陆 Northwestern inland region, China
138 A187 新陆中23 Xinluzhong 23 中国西北内陆 Northwestern inland region, China
139 A188 新陆中24 Xinluzhong 24 中国西北内陆 Northwestern inland region, China
140 A189 新陆中26 Xinluzhong 26 中国西北内陆 Northwestern inland region, China
141 A190 新陆中27 Xinluzhong 27 中国西北内陆 Northwestern inland region, China
142 A191 新陆中28 Xinluzhong 28 中国西北内陆 Northwestern inland region, China
143 A192 新陆中29 Xinluzhong 29 中国西北内陆 Northwestern inland region, China
144 A193 新陆中30 Xinluzhong 30 中国西北内陆 Northwestern inland region, China
145 A194 新陆中31 Xinluzhong 31 中国西北内陆 Northwestern inland region, China
146 A195 新陆中32 Xinluzhong 32 中国西北内陆 Northwestern inland region, China
147 A196 新陆中34 Xinluzhong 34 中国西北内陆 Northwestern inland region, China
148 A198 新陆中40 Xinluzhong 40 中国西北内陆 Northwestern inland region, China
149 A199 新陆中41 Xinluzhong 41 中国西北内陆 Northwestern inland region, China
150 A200 新陆中45 Xinluzhong 45 中国西北内陆 Northwestern inland region, China
151 A201 新陆中46 Xinluzhong 46 中国西北内陆 Northwestern inland region, China
152 A202 新陆中47 Xinluzhong 47 中国西北内陆 Northwestern inland region, China
153 A203 新陆中48 Xinluzhong 48 中国西北内陆 Northwestern inland region, China
154 A207 惠和67 Huihe 67 中国西北内陆 Northwestern inland region, China
155 A208 抗草甘膦 Kangcaoganlin 中国西北内陆 Northwestern inland region, China
156 A210 江引1号 Jiangyin 1 中国长江流域 Yangtze river region, China
157 A211 沙2 Sha 2 中国西北内陆 Northwestern inland region, China
158 A212 惠和36 Huihe 36 中国西北内陆 Northwestern inland region, China
159 A213 惠和28 Huihe 28 中国西北内陆 Northwestern inland region, China
160 A214 09-19-7 中国西北内陆 Northwestern inland region, China
161 A215 金垦1042 Jinken 1042 中国西北内陆 Northwestern inland region, China
162 A216 冀169 Ji 169 中国黄河流域 Yellow river region, China
163 A217 墨玉1号Moyu1 中国西北内陆 Northwestern inland region, China
164 A218 40C099 中国西北内陆 Northwestern inland region, China
165 A219 国欣棉9号 Guoxinmian 9 中国黄河流域 Yellow river region, China
166 A220 中植棉2号 Zhongzhimian 2 中国黄河流域 Yellow river region, China
167 A221 惠和38 Huihe 38 中国西北内陆 Northwestern inland region, China
168 A222 抗虫94 Kangchong 94 中国西北内陆 Northwestern inland region, China
169 A223 惠和56 Huihe 56 中国西北内陆 Northwestern inland region, China
170 A224 110-47 中国西北内陆 Northwestern inland region, China
171 A225 sd 01 中国西北内陆 Northwestern inland region, China
172 A226 Bozhou 1 中国西北内陆 Northwestern inland region, China
173 A227 HT20 中国西北内陆 Northwestern inland region, China
174 A228 Jan-10 中国西北内陆 Northwestern inland region, China
175 A229 K7 中国西北内陆 Northwestern inland region, China
176 A230 HZ06331 中国西北内陆 Northwestern inland region, China
177 A232 军棉1号 Junmian 1 中国西北内陆 Northwestern inland region, China
178 A233 江引2号 Jiangyin 2 中国长江流域 Yangtze river region, China
179 A235 惠远14-19 Huiyuan 14-19 中国西北内陆 Northwestern inland region, China
180 A236 惠远717 Huiyuan 717 中国西北内陆 Northwestern inland region, China
181 A238 GR26 中国黄河流域 Yellow river region, China
182 A239 TM-1 国外 Abroad
183 A241 62-17 中国西北内陆 Northwestern inland region, China
184 A242 Jul-71 中国西北内陆 Northwestern inland region, China
185 A244 辽棉17 Liaomian 17 中国北部特早熟 Northern specific early-maturity region, China
186 A245 辽棉18 Liaomian 18 中国北部特早熟 Northern specific early-maturity region, China
187 A246 辽棉19 Liaomian 19 中国北部特早熟 Northern specific early-maturity region, China
188 A248 辽棉6611 Liaomian 6611 中国北部特早熟 Northern specific early-maturity region, China
189 A250 晋棉10号 Jinmian 10 中国黄河流域 Yellow river region, China
190 A251 晋棉11号 Jinmian 11 中国黄河流域 Yellow river region, China
191 A252 晋棉18号 Jinmian 18 中国黄河流域 Yellow river region, China
192 A253 晋棉20号 Jinmian 20 中国黄河流域 Yellow river region, China
193 A254 运早219 Yunzao 219 中国黄河流域 Yellow river region, China
194 A255 运早33-356 Yunzao 33-356 中国黄河流域 Yellow river region, China
195 A256 太原3号 Taiyuan 3 中国北部特早熟 Northern specific early-maturity region, China
196 A257 锦棉2号 Jinmian 2 中国北部特早熟 Northern specific early-maturity region, China
197 A259 朝阳棉1号 Chaoyangmian 1 中国北部特早熟 Northern specific early-maturity region, China
198 A260 朝阳棉2号 Chaoyangmian 2 中国北部特早熟 Northern specific early-maturity region, China
199 A261 邯郸173 Handan 173 中国黄河流域 Yellow river region, China
200 A262 敦煌77-116 Dunhuang 77-116 中国西北内陆 Northwestern inland region, China
201 A263 甘棉4号 Ganmian 4 中国西北内陆 Northwestern inland region, China
202 A264 关农早C-50 Guannongzao C-50 中国北部特早熟 Northern specific early-maturity region, China
203 A265 关1-8 Guan 1-8 中国北部特早熟 Northern specific early-maturity region, China
204 A266 黑山棉1号 Heishangmian 1 中国北部特早熟 Northern specific early-maturity region, China
205 A267 关农长早B14 GuangnongchangzaoB 14 中国北部特早熟 Northern specific early-maturity region, China
206 A268 中棉所37 CRI 37 中国黄河流域 Yellow river region, China
207 A269 中棉所45 CRI 45 中国黄河流域 Yellow river region, China
208 A271 中棉所58 CRI 58 中国黄河流域 Yellow river region, China
209 A272 中棉所64 CRI 64 中国黄河流域 Yellow river region, China
210 A273 盐早1号 Yanzao 1 中国长江流域 Yangtze river region, China
211 A274 盐早2号 Yanzao 2 中国长江流域 Yangtze river region, China
212 A275 晋中200 Jinzhong 200 中国北部特早熟 Northern specific early-maturity region, China
213 A276 晋中169 Jinzhong 169 中国北部特早熟 Northern specific early-maturity region, China
214 A277 晋中119 Jinzhong 119 中国北部特早熟 Northern specific early-maturity region, China
215 A278 Xi68-148 中国北部特早熟 Northern specific early-maturity region, China
216 A279 晋中235 Jinzhong 235 中国北部特早熟 Northern specific early-maturity region, China
217 A280 辽锦棉6号 Liaojinmian 6 中国北部特早熟 Northern specific early-maturity region, China
218 A281 靖棉1号 Jingmian 1 中国北部特早熟 Northern specific early-maturity region, China
219 A282 盖县65-1 Gaixiang 65-1 中国北部特早熟 Northern specific early-maturity region, China
220 A283 晋棉6号 Jinmian 6 中国黄河流域 Yellow river region, China
221 A284 金垦69-2 Jinken 69-2 中国西北内陆 Northwestern inland region, China
222 A285 金垦148-39 Jinken 148-39 中国西北内陆 Northwestern inland region, China
223 A286 庄稼汉102 Zhuangjiahan 102 中国西北内陆 Northwestern inland region, China
224 A287 惠远718 Huiyuan 718 中国西北内陆 Northwestern inland region, China
225 A288 中705 Zhong 705 中国黄河流域 Yellow river region, China
226 A290 FY11 中国西北内陆 Northwestern inland region, China
227 A291 鄂棉24 Emian 24 中国长江流域 Yangtze river region, China
228 A292 银山4号 Yinshan 4 中国黄河流域 Yellow river region, China
229 A293 中棉所12 CRI 12 中国黄河流域 Yellow river region, China
230 A294 鄂荆1号 Ejing 1 中国长江流域 Yangtze river region, China
231 A295 泗棉3号 Simian 3 中国长江流域 Yangtze river region, China
232 A296 鲁棉6号 Lumian 6 中国黄河流域 Yellow river region, China
233 A299 晋棉28号 Jinmian 28 中国黄河流域 Yellow river region, China
234 A303 冀棉11号 Jimian 11 中国黄河流域 Yellow river region, China
235 A305 冀棉228 Jimian 228 中国黄河流域 Yellow river region, China
236 A306 冀合321 Jihe 321 中国黄河流域 Yellow river region, China
237 A307 豫棉4号 Yumian 4 中国黄河流域 Yellow river region, China
238 A308 豫棉11号 Yumian 11 中国黄河流域 Yellow river region, China
239 A309 鄂棉16号 Emian 16 中国长江流域 Yangtze river region, China
240 A310 鄂棉17号 Emian 17 中国长江流域 Yangtze river region, China
241 A311 鄂棉21号 Emian 21 中国长江流域 Yangtze river region, China
242 A314 鄂抗棉3号 Ekangmian 3 中国长江流域 Yangtze river region, China
243 A315 鄂抗棉6号 Ekangmian 6 中国长江流域 Yangtze river region, China
244 A316 鄂岱棉 Edaimian 中国长江流域 Yangtze river region, China
245 A317 徐州142 Xuzhou 142 中国长江流域 Yangtze river region, China
246 A318 苏棉9号 Sumian 9 中国长江流域 Yangtze river region, China
247 A319 苏棉12号 Sumian 12 中国长江流域 Yangtze river region, China
248 A320 苏抗191 Sukang 191 中国长江流域 Yangtze river region, China
249 A321 冈棉1号 Gangmian 1 中国长江流域 Yangtze river region, China
250 A322 冈棉2号 Gangmian 2 中国长江流域 Yangtze river region, China
251 A323 珂字201 Kezi 201 国外 Abroad
252 A324 珂字312 Kezi 312 国外 Abroad
253 A325 陕棉401 Shaanmian 401 中国黄河流域 Yellow river region, China
254 A326 岱字棉15号 Daizimian 15 国外 Abroad
255 A328 荆1246 Jing 1246 中国长江流域 Yangtze river region, China
256 A329 荆楚201 Jingchu 201 中国长江流域 Yangtze river region, China
257 A330 一树红 Yishuhong 中国黄河流域 Yellow river region, China
258 A331 八一棉 Bayimian 中国长江流域 Yangtze river region, China
259 A332 渤棉1号 Bomian 1 中国黄河流域 Yellow river region, China
260 A333 洞庭1号 Dongting 1 中国长江流域 Yangtze river region, China
261 A334 孝棉1号 Xiaomian 1 中国长江流域 Yangtze river region, China
262 A335 科遗2号 Keyi 2 中国黄河流域 Yellow river region, China
263 A336 宛棉3号 Wanmian 3 中国黄河流域 Yellow river region, China
264 A337 科棉4号 Kemian 4 中国黄河流域 Yellow river region, China
265 A338 南通5号 Nantong 5 中国长江流域 Yangtze river region, China
266 A339 赣棉11号 Ganmian 11 中国长江流域 Yangtze river region, China
267 A341 湘棉13 Xiangmian 13 中国长江流域 Yangtze river region, China
268 A342 新棉33B Xinmian 33B 中国黄河流域 Yellow river region, China
269 A343 沪棉204 Humian 204 中国长江流域 Yangtze river region, China
270 A344 斯字棉4号 Sizimian 4 国外 Abroad
271 A345 C2 中国西北内陆 Northwestern inland region, China
272 A346 泾斯棉 Jingsimian 中国黄河流域 Yellow river region, China
273 A348 鸡脚德字棉 Jijiaodezimian 国外 Abroad
274 A349 中棉所2号 CRI 2 中国黄河流域 Yellow river region, China
275 A350 中棉所3号 CRI 3 中国黄河流域 Yellow river region, China
276 A351 中棉所5号 CRI 5 中国黄河流域 Yellow river region, China
277 A352 中棉所21 CRI 21 中国黄河流域 Yellow river region, China
278 A353 中棉所43 CRI 43 中国黄河流域 Yellow river region, China
279 A354 中棉所69 CRI 69 中国黄河流域 Yellow river region, China
280 A355 中棉所79 CRI 79 中国黄河流域 Yellow river region, China
281 A356 中棉所8010 CRI 8010 中国黄河流域 Yellow river region, China
282 A357 31503 中国长江流域 Yangtze river region, China
283 A358 108夫 108 Fu 国外 Abroad
284 A359 611波 611 Bo 国外 Abroad
285 A360 DP99B 国外 Abroad
286 A361 NC20B 国外 Abroad
287 A362 安农121 Annong 121 中国长江流域 Yangtze river region, China
288 A363 北农1号 Beinong 1 中国黄河流域 Yellow river region, China
289 A365 岱字棉16 Daizimian 16 国外 Abroad
290 A367 德字棉531 Dezimian 531 国外 Abroad
291 A368 敦棉1号 Dunmian 1 中国西北内陆 Northwestern inland region, China
292 A369 敦棉2号 Dunmian 2 中国西北内陆 Northwestern inland region, China
293 A370 赣棉2号 Ganmian 2 中国长江流域 Yangtze river region, China
294 A371 赣棉3号 Ganmian 3 中国长江流域 Yangtze river region, China
295 A372 赣棉13 Ganmian 13 中国长江流域 Yangtze river region, China
296 A375 光叶岱字棉 Guangyedaizimian 国外 Abroad
297 A376 邯棉885 Hanmian 885 中国黄河流域 Yellow river region, China
298 A378 冀棉1号 Jimian 1 中国黄河流域 Yellow river region, China
299 A379 冀棉19 Jimian 19 中国黄河流域 Yellow river region, China
300 A380 冀棉25 Jimian 25 中国黄河流域 Yellow river region, China
301 A381 锦棉5号 Jinmian 5 中国北部特早熟 Northern specific early-maturity region, China
302 A382 晋3 Jin 3 中国黄河流域 Yellow river region, China
303 A383 晋棉25 Jinmian 25 中国黄河流域 Yellow river region, China
304 A384 晋棉29 Jinmian 29 中国黄河流域 Yellow river region, China
305 A385 晋棉38 Jinmian 38 中国黄河流域 Yellow river region, China
306 A386 珂字棉100 Kezimian 100 国外 Abroad
307 A389 辽棉5号 Liaomian 5 中国北部特早熟 Northern specific early-maturity region, China
308 A390 辽棉16 Liaomian 16 中国北部特早熟 Northern specific early-maturity region, China
309 A391 鲁棉研28 Lumianyan 28 中国黄河流域 Yellow river region, China
310 A392 鲁棉研32 Lumianyan 32 中国黄河流域 Yellow river region, China
311 A393 宁棉1号 Ningmian 1 中国长江流域 Yangtze river region, China
312 A394 宁棉12 Ningmian 12 中国长江流域 Yangtze river region, China
313 A395 宁棉22 Ningmian 22 中国长江流域 Yangtze river region, China
314 A396 农大94-7 Nongda 94-7 中国黄河流域 Yellow river region, China
315 A397 农大棉8号 Nongdamian 8 中国黄河流域 Yellow river region, China
316 A398 黔农465 Qiannong 465 中国长江流域 Yangtze river region, China
317 A399 蜀棉1号 Shumian 1 中国长江流域 Yangtze river region, China
318 A400 司1470 Si 1470 国外 Abroad
319 A401 斯字棉2B Sizimian 2B 国外 Abroad
320 A402 泗棉1号 Simian 1 中国长江流域 Yangtze river region, China
321 A403 泗棉4号 Simian 4 中国长江流域 Yangtze river region, China
322 A404 苏棉1号 Sumian 1 中国长江流域 Yangtze river region, China
323 A405 苏棉21 Sumian 21 中国长江流域 Yangtze river region, China
324 A406 苏棉22 Sumian 22 中国长江流域 Yangtze river region, China
325 A408 湘棉11 Xiangmian 11 中国长江流域 Yangtze river region, China
326 A411 徐州58 Xuzhou 58 中国长江流域 Yangtze river region, China
327 A412 徐州219 Xuzhou 219 中国长江流域 Yangtze river region, China
328 A415 豫668 Yu 668 中国黄河流域 Yellow river region, China
329 A416 豫棉1号 Yumian 1 中国黄河流域 Yellow river region, China
330 A418 豫棉5号 Yumian 5 中国黄河流域 Yellow river region, China
331 A419 豫棉6号 Yumian 6 中国黄河流域 Yellow river region, China
332 A420 豫棉18 Yumian 18 中国黄河流域 Yellow river region, China
333 A421 豫棉21 Yumian 21 中国黄河流域 Yellow river region, China
334 A422 运1729 Yun 1729 中国黄河流域 Yellow river region, China
335 A423 浙棉11号 Zhemian 11 中国长江流域 Yangtze river region, China
336 A426 L4-13 中国西北内陆 Northwestern inland region, China
337 A429 L5-66 中国西北内陆 Northwestern inland region, China
338 A430 L7-62 中国西北内陆 Northwestern inland region, China
339 A431 L10-55 中国西北内陆 Northwestern inland region, China
340 A432 新石H7 Xinshi H7 中国西北内陆 Northwestern inland region, China

附表2

5个环境所有重复株高的表型资料"

序号
No.
材料号
Accession No.
2022SHZ (cm) 2022KRL (cm) 2023SHZ (cm) 2023KRL (cm) 2024SHZ (cm)
R1 R2 R3 R1 R2 R3 R1 R2 R3 R1 R2 R3 R1 R2
1 A14 38.8 56.8 65.8 90.0 73.3 74.3 75.0 60.0 64.0 78.0 63.0 69.0 78.0 75.7
2 A15 42.6 46.6 64.6 80.0 73.7 66.7 60.0 62.0 61.0 80.0 68.0 58.0 77.7 62.3
3 A16 56.6 55.2 84.6 89.7 97.3 75.7 78.0 82.0 71.0 85.0 87.0 88.0 79.0 71.0
4 A17 34.6 43.2 47.4 73.0 60.3 51.3 56.0 54.0 51.0 51.0 54.0 49.0 69.0 71.3
5 A18 46.2 73.4 61.8 97.0 66.3 76.3 68.0 73.0 49.0 74.0 74.0 79.0 69.3 69.0
6 A24 53.2 43.0 52.2 82.0 78.3 55.7 67.0 57.0 62.0 71.0 68.0 67.0 60.3 69.0
7 A25 61.8 45.8 60.4 74.0 75.7 50.3 81.0 83.0 68.0 80.0 78.0 85.0 72.3 71.7
8 A26 44.0 51.2 41.8 60.3 74.7 71.7 52.0 59.0 52.0 65.0 63.0 53.0 71.0 54.7
9 A27 45.2 59.6 58.4 56.3 76.3 72.3 66.0 57.0 60.0 61.0 70.0 68.0 69.7 61.3
10 A28 39.4 40.2 47.4 83.3 95.7 62.7 66.0 61.0 63.0 58.0 62.0 62.0 67.7 50.7
11 A29 44.8 52.8 65.6 74.3 77.0 54.0 73.0 77.0 75.0 68.0 67.0 78.0 75.3 73.3
12 A30 41.4 46.4 43.0 50.3 35.7 75.7 42.0 46.0 39.0 62.0 48.0 51.0 57.0 67.0
13 A31 42.2 39.2 44.0 63.3 64.7 63.7 51.0 59.0 50.0 68.0 63.0 59.0 57.7 53.3
14 A32 39.2 43.8 47.4 63.7 78.0 51.3 58.0 60.0 60.0 63.0 62.0 61.0 68.0 58.3
15 A33 35.8 51.4 48.8 59.7 55.0 59.7 67.0 68.0 52.0 66.0 65.0 72.0 71.7 72.0
16 A34 48.4 74.2 57.8 68.7 59.7 54.0 62.0 66.0 50.0 57.0 48.0 63.0 65.0 63.3
17 A36 44.2 55.8 66.2 72.7 69.7 59.3 61.0 63.0 86.0 68.0 56.0 72.0 71.3 61.7
18 A37 36.6 55.2 54.4 74.3 76.3 39.0 61.0 61.0 81.0 78.0 67.0 66.0 73.0 60.3
19 A38 24.6 35.6 45.6 50.0 52.7 64.0 38.0 42.0 39.0 42.0 42.0 46.0 45.3 32.3
20 A39 34.8 49.4 52.6 61.3 62.3 70.7 54.0 61.0 59.0 65.0 72.0 60.0 64.3 62.0
21 A40 50.0 30.0 64.2 72.3 80.7 67.7 65.0 57.0 62.0 68.0 60.0 65.0 70.7 71.3
22 A41 46.0 62.8 62.0 57.7 64.7 63.3 60.0 64.0 59.0 49.0 61.0 60.0 88.3 66.7
23 A42 39.0 41.8 52.2 54.0 58.7 54.7 46.0 55.0 35.0 48.0 60.0 55.0 62.0 50.7
24 A44 46.0 51.2 57.4 55.3 67.7 56.7 58.0 59.0 49.0 47.0 59.0 60.0 77.7 65.0
25 A45 36.4 51.4 57.4 59.3 65.3 53.7 57.0 59.0 49.0 65.0 64.0 62.0 66.7 69.3
26 A46 40.2 53.4 70.8 59.7 84.0 61.0 57.0 76.0 62.0 64.0 64.0 73.0 75.3 67.3
27 A47 42.2 46.6 71.6 54.7 64.7 66.0 61.0 61.0 49.0 50.0 72.0 75.0 72.0 72.0
28 A48 39.4 48.0 78.0 63.0 77.3 73.7 79.0 53.0 67.0 62.0 64.0 66.0 74.0 69.0
29 A50 50.4 53.4 58.4 54.7 72.3 68.3 65.0 70.0 55.0 61.0 51.0 64.0 64.0 67.7
30 A51 31.0 48.2 53.0 50.7 63.0 54.7 56.0 56.0 47.0 58.0 42.0 45.0 72.0 69.3
31 A52 43.0 53.8 68.2 58.0 68.3 65.7 63.0 58.0 58.0 55.0 63.0 61.0 79.3 71.7
32 A53 39.0 63.4 60.4 64.7 75.7 73.3 67.0 55.0 67.0 59.0 56.0 61.0 87.0 61.7
33 A54 48.8 69.2 68.6 73.0 71.3 77.0 62.0 65.0 60.0 52.0 73.0 57.0 84.3 65.0
34 A55 40.2 58.4 65.4 60.7 67.3 71.7 69.0 74.0 61.0 63.0 62.0 61.0 82.7 63.7
35 A56 46.0 59.6 58.2 62.3 56.3 78.3 55.0 57.0 56.0 58.0 56.0 61.0 64.7 48.7
36 A57 46.2 52.8 69.4 63.0 73.0 76.3 68.0 67.0 63.0 58.0 71.0 74.0 79.3 77.3
37 A59 42.2 49.2 67.4 68.0 82.7 84.0 61.0 53.0 63.0 62.0 73.0 74.0 76.3 65.3
38 A62 34.4 56.4 60.2 59.0 67.3 64.3 68.0 59.0 61.0 66.0 69.0 55.0 80.7 72.7
39 A63 34.4 43.6 62.8 60.0 63.7 51.3 60.0 59.0 61.0 48.0 67.0 57.0 79.3 65.3
40 A64 44.0 61.8 55.6 81.3 81.0 48.0 74.0 66.0 73.0 43.0 83.0 42.0 87.0 77.0
41 A66 31.0 54.8 59.0 65.3 64.0 55.7 63.0 71.0 56.0 67.0 72.0 62.0 79.7 71.7
42 A67 40.0 64.0 54.4 81.0 69.0 69.7 58.0 57.0 64.0 61.0 74.0 53.0 77.0 61.3
43 A68 31.2 64.8 57.2 63.7 65.7 67.7 62.0 51.0 56.0 45.0 55.0 48.0 76.7 70.0
44 A71 36.0 53.6 55.4 67.3 71.7 65.0 62.0 75.0 67.0 68.0 50.0 62.0 80.7 71.3
45 A72 39.0 44.2 48.4 58.0 65.0 54.0 59.0 53.0 55.0 57.0 61.0 53.0 62.0 54.0
46 A73 32.8 47.0 54.2 63.3 56.7 53.7 59.0 61.0 50.0 64.0 57.0 55.0 63.0 61.3
47 A74 39.0 45.2 69.4 68.0 82.0 67.3 66.0 59.0 53.0 69.0 63.0 60.0 68.3 63.0
48 A75 32.4 48.0 47.8 62.7 69.0 64.7 56.0 55.0 41.0 63.0 58.0 51.0 69.3 54.3
49 A76 35.6 52.6 45.0 55.0 64.0 56.3 52.0 65.0 52.0 65.0 55.0 65.0 72.0 55.0
50 A77 30.0 49.4 50.0 62.0 77.0 62.3 53.0 61.0 59.0 60.0 65.0 65.0 63.7 64.3
51 A78 42.4 50.8 65.4 74.3 73.0 70.0 56.0 60.0 56.0 74.0 70.0 73.0 72.0 66.3
52 A79 35.2 49.4 62.6 66.7 60.3 56.7 53.0 67.0 57.0 60.0 51.0 61.0 77.3 65.7
53 A80 40.0 46.6 69.6 61.0 84.7 74.7 53.0 64.0 57.0 57.0 53.0 66.0 75.3 70.0
54 A81 52.4 57.6 65.6 78.7 83.0 75.7 75.0 65.0 58.0 70.0 67.0 69.0 86.3 77.0
55 A82 41.0 51.2 65.2 76.0 78.3 82.0 60.0 59.0 53.0 73.0 61.0 69.0 73.3 70.3
56 A83 45.8 52.0 59.0 69.3 65.3 78.0 57.0 54.0 55.0 64.0 67.0 56.0 74.3 70.3
57 A84 47.6 55.2 54.8 65.0 50.7 72.3 65.0 61.0 57.0 68.0 68.0 71.0 65.3 65.3
58 A86 46.0 61.6 63.8 68.3 59.7 76.3 54.0 59.0 56.0 68.0 66.0 67.0 59.3 54.7
59 A88 43.8 51.6 63.6 58.7 52.0 73.7 62.0 59.0 60.0 57.0 68.0 73.0 66.0 58.3
60 A89 52.8 59.6 71.4 75.0 77.3 85.0 73.0 51.0 56.0 66.0 53.0 60.0 65.7 69.3
61 A90 45.4 55.2 65.0 68.3 78.3 87.7 62.0 57.0 51.0 64.0 52.0 58.0 64.0 64.3
62 A91 50.6 64.4 68.4 72.0 82.3 93.3 80.0 63.0 68.0 83.0 77.0 70.0 75.7 77.7
63 A92 46.2 54.0 56.2 68.3 72.3 80.3 65.0 60.0 60.0 59.0 67.0 66.0 72.3 73.0
64 A93 59.6 63.0 74.4 71.0 68.3 73.7 71.0 57.0 61.0 52.0 62.0 66.0 77.3 72.0
65 A95 37.0 38.2 54.4 67.0 61.0 63.0 52.0 46.0 48.0 63.0 73.0 61.0 66.7 57.3
66 A97 51.0 59.2 62.4 73.0 64.0 57.0 65.0 60.0 54.0 64.0 65.0 60.0 79.0 49.7
67 A98 64.4 59.6 66.6 88.7 78.3 81.7 69.0 56.0 56.0 81.0 62.0 63.0 80.7 74.3
68 A99 57.4 46.4 56.8 66.7 64.7 55.7 57.0 50.0 53.0 61.0 32.0 64.0 68.7 53.3
69 A100 50.8 42.0 58.4 71.3 59.0 66.0 58.0 59.0 52.0 60.0 62.0 57.0 68.0 61.0
70 A101 50.4 49.6 65.2 78.0 74.0 64.7 74.0 50.0 75.0 63.0 76.0 62.0 74.7 74.3
71 A102 44.8 69.8 70.8 74.3 84.7 67.0 68.0 64.0 70.0 53.0 64.0 66.0 74.7 73.0
72 A103 35.4 60.0 57.4 83.0 65.3 60.3 59.0 56.0 50.0 55.0 58.0 62.0 72.0 59.7
73 A104 44.2 50.8 54.8 81.7 60.3 68.7 64.0 62.0 59.0 58.0 56.0 61.0 71.0 70.7
74 A106 37.2 46.6 54.4 63.7 72.7 68.3 58.0 46.0 53.0 55.0 57.0 83.0 65.3 59.3
75 A107 46.6 58.0 58.2 92.0 63.0 71.7 71.0 59.0 56.0 66.0 69.0 84.0 75.0 70.3
76 A108 37.0 49.4 55.0 66.3 70.0 71.0 63.0 64.0 66.0 50.0 53.0 70.0 77.7 71.7
77 A110 32.0 39.8 44.6 54.0 57.0 56.3 56.0 54.0 39.0 43.0 51.0 51.0 56.7 65.3
78 A111 24.6 54.6 47.6 64.0 78.3 54.3 50.0 51.0 48.0 50.0 50.0 55.0 63.0 60.7
79 A112 37.2 55.4 51.4 65.0 54.3 81.3 55.0 65.0 56.0 49.0 48.0 53.0 73.7 58.3
80 A113 43.6 54.8 48.2 71.3 68.7 70.3 66.0 62.0 60.0 61.0 55.0 70.0 80.7 79.0
81 A114 35.0 54.8 65.6 53.7 59.0 49.3 69.0 56.0 53.0 56.0 62.0 58.0 76.7 65.0
82 A115 37.4 51.0 65.8 63.3 65.7 71.7 74.0 63.0 55.0 55.0 62.0 61.0 77.3 60.7
83 A116 52.4 63.0 63.4 68.3 60.7 66.3 65.0 68.0 63.0 66.0 55.0 62.0 79.0 66.3
84 A117 44.6 47.4 62.2 75.3 80.0 69.0 51.0 65.0 64.0 60.0 67.0 75.0 83.3 68.0
85 A123 46.6 67.6 62.2 83.7 81.3 74.0 64.0 71.0 66.0 52.0 55.0 71.0 68.3 74.7
86 A125 43.8 44.6 61.6 56.3 63.7 67.0 53.0 47.0 59.0 41.0 55.0 43.0 49.7 50.7
87 A126 42.4 55.0 67.2 63.3 61.7 77.0 63.0 67.0 72.0 57.0 47.0 60.0 55.7 51.7
88 A127 42.2 48.8 62.0 66.7 58.7 62.3 60.0 57.0 55.0 54.0 56.0 56.0 47.7 54.0
89 A129 35.2 55.4 67.6 71.3 76.7 66.0 68.0 59.0 61.0 60.0 55.0 40.0 66.3 72.7
90 A130 50.6 47.4 69.2 86.0 54.0 68.7 71.0 51.0 64.0 61.0 53.0 46.0 64.7 53.7
91 A131 53.8 61.6 71.8 86.3 43.3 67.7 78.0 67.0 67.0 74.0 68.0 51.0 69.0 71.0
92 A132 46.0 50.2 60.2 73.7 68.7 68.0 68.0 55.0 61.0 63.0 61.0 51.0 68.0 58.7
93 A134 54.8 72.0 81.2 97.3 82.3 73.7 71.0 64.0 72.0 80.0 79.0 69.0 73.3 64.7
94 A136 51.8 43.0 81.0 104.3 82.3 65.0 66.0 71.0 63.0 77.0 76.0 77.0 61.0 52.7
95 A137 57.8 53.8 68.4 89.0 78.3 64.7 70.0 67.0 60.0 72.0 68.0 68.0 71.3 69.7
96 A138 55.0 49.6 57.2 80.7 67.7 64.7 64.0 61.0 57.0 67.0 55.0 67.0 62.7 62.0
97 A140 66.0 54.8 84.2 74.7 66.7 61.3 72.0 64.0 73.0 73.0 61.0 70.0 68.7 65.3
98 A141 60.8 69.6 85.4 78.3 65.7 64.3 75.0 53.0 60.0 71.0 58.0 64.0 65.0 64.0
99 A142 51.2 64.2 74.4 78.3 67.3 62.3 77.0 54.0 65.0 74.0 69.0 71.0 72.7 61.7
100 A143 42.4 49.8 59.8 68.7 67.7 48.3 58.0 58.0 63.0 55.0 46.0 43.0 62.3 54.3
101 A145 50.4 51.4 54.4 82.7 72.3 72.3 78.0 62.0 78.0 65.0 73.0 69.0 68.7 68.0
102 A146 61.4 64.2 56.4 72.0 75.3 62.7 71.0 66.0 63.0 75.0 56.0 70.0 76.0 62.7
103 A149 49.0 71.4 68.8 81.0 67.7 76.3 78.0 69.0 69.0 71.0 68.0 69.0 73.0 72.7
104 A150 54.0 61.6 66.2 70.3 64.0 73.7 68.0 66.0 69.0 78.0 60.0 69.0 72.7 62.3
105 A151 39.2 57.0 56.2 73.0 65.7 73.0 64.0 69.0 63.0 73.0 57.0 60.0 78.0 58.7
106 A152 38.0 49.4 64.6 74.0 68.7 74.0 73.0 58.0 69.0 62.0 58.0 58.0 72.3 55.0
107 A153 47.8 72.4 61.6 85.0 65.7 79.3 87.0 59.0 68.0 69.0 73.0 73.0 70.0 70.0
108 A154 40.8 65.6 59.2 75.7 69.3 77.3 79.0 70.0 70.0 77.0 54.0 72.0 80.7 65.3
109 A155 45.2 48.6 60.2 77.7 62.0 70.3 75.0 64.0 70.0 69.0 62.0 75.0 62.3 61.7
110 A156 46.4 49.8 52.0 75.7 67.3 61.7 71.0 46.0 73.0 64.0 68.0 64.0 66.0 60.0
111 A157 41.4 70.2 75.2 98.0 77.7 84.3 74.0 79.0 73.0 84.0 78.0 78.0 84.3 76.3
112 A158 42.4 53.8 74.8 85.0 85.3 77.0 60.0 61.0 68.0 84.0 76.0 71.0 77.0 65.7
113 A159 37.0 60.8 75.2 83.3 85.0 57.0 65.0 76.0 72.0 71.0 55.0 62.0 80.3 63.3
114 A160 38.6 58.2 68.6 87.7 72.3 68.7 66.0 68.0 68.0 70.0 62.0 64.0 69.7 58.3
115 A161 51.6 79.2 77.0 98.0 81.7 54.3 84.0 79.0 67.0 73.0 74.0 70.0 84.0 84.7
116 A162 52.2 66.6 82.4 89.7 60.0 83.7 72.0 76.0 63.0 74.0 54.0 80.0 81.7 73.7
117 A163 44.2 55.4 62.4 77.0 77.7 74.3 58.0 64.0 56.0 66.0 52.0 70.0 73.0 62.0
118 A165 44.4 53.4 63.6 61.7 72.7 57.3 61.0 67.0 65.0 51.0 66.0 62.0 82.3 78.0
119 A166 32.2 64.6 59.0 78.3 65.3 68.7 62.0 72.0 73.0 70.0 74.0 78.0 58.7 65.7
120 A167 45.2 67.8 68.6 82.0 76.3 74.7 66.0 67.0 65.0 57.0 82.0 85.0 77.0 72.0
121 A168 41.8 59.2 60.6 66.7 63.3 69.3 69.0 76.0 62.0 55.0 57.0 58.0 70.7 68.3
122 A169 36.6 62.4 60.2 60.0 56.3 63.7 79.0 65.0 63.0 57.0 51.0 82.0 71.3 82.7
123 A170 51.0 46.2 56.0 71.0 75.7 73.0 63.0 52.0 57.0 52.0 53.0 67.0 58.0 65.3
124 A171 46.2 40.4 54.6 61.3 69.0 73.3 65.0 61.0 86.0 53.0 62.0 58.0 66.0 82.0
125 A172 48.2 32.6 68.0 75.3 78.0 62.3 69.0 59.0 56.0 56.0 58.0 63.0 70.0 70.7
126 A173 57.2 59.6 64.6 73.7 78.0 79.0 69.0 63.0 58.0 61.0 60.0 62.0 72.3 66.7
127 A174 49.2 56.8 61.8 65.0 55.0 64.3 64.0 69.0 56.0 60.0 68.0 67.0 70.7 64.3
128 A175 47.6 52.6 66.6 70.3 81.7 81.7 59.0 64.0 61.0 50.0 71.0 72.0 67.7 65.0
129 A176 44.6 49.4 71.0 71.0 64.0 68.3 59.0 76.0 53.0 50.0 72.0 67.0 69.3 62.3
130 A177 52.0 62.6 55.8 75.3 71.3 83.0 70.0 66.0 50.0 54.0 57.0 61.0 72.0 66.7
131 A178 60.0 59.8 57.8 88.7 65.7 85.7 64.0 71.0 56.0 66.0 79.0 72.0 76.0 68.0
132 A179 56.6 46.8 63.4 104.3 72.3 65.0 68.0 60.0 60.0 59.0 57.0 67.0 71.0 70.0
133 A180 54.4 64.4 70.8 73.7 57.7 70.3 62.0 67.0 59.0 55.0 58.0 60.0 68.3 68.3
134 A181 57.8 53.2 78.6 85.7 71.0 74.0 53.0 63.0 66.0 54.0 58.0 60.0 77.0 77.0
135 A182 43.0 49.8 71.2 64.3 64.0 58.7 70.0 60.0 56.0 56.0 63.0 59.0 72.0 63.3
136 A185 55.0 62.6 54.4 78.0 75.3 71.7 63.0 64.0 67.0 50.0 72.0 59.0 79.7 75.3
137 A186 51.4 54.0 48.0 81.0 76.3 61.3 73.0 63.0 58.0 60.0 58.0 55.0 81.0 74.0
138 A187 52.0 60.8 53.8 80.3 67.0 74.7 62.0 62.0 62.0 54.0 63.0 77.0 82.0 68.7
139 A188 35.0 46.0 53.0 63.0 65.3 47.7 60.0 51.0 62.0 56.0 63.0 46.0 83.7 72.3
140 A189 47.6 55.0 49.4 76.3 87.7 70.0 63.0 66.0 59.0 57.0 51.0 48.0 77.0 72.0
141 A190 34.2 59.2 49.0 78.7 82.0 65.7 63.0 58.0 61.0 64.0 45.0 41.0 67.7 58.3
142 A191 34.0 75.0 50.4 65.3 59.7 59.3 64.0 55.0 67.0 68.0 65.0 49.0 68.0 76.7
143 A192 42.2 64.6 58.4 69.0 73.0 60.7 74.0 67.0 71.0 72.0 64.0 63.0 69.0 65.3
144 A193 41.8 52.2 77.0 73.7 69.0 63.0 68.0 59.0 60.0 68.0 61.0 53.0 76.0 65.3
145 A194 39.0 51.6 56.4 69.3 67.7 66.7 63.0 68.0 52.0 62.0 84.0 63.0 71.3 62.3
146 A195 41.0 60.8 67.0 69.7 72.7 63.0 73.0 71.0 56.0 74.0 53.0 59.0 71.3 72.0
147 A196 39.0 69.0 65.2 84.7 72.3 71.3 73.0 68.0 58.0 78.0 67.0 74.0 83.0 65.3
148 A198 32.0 59.2 64.8 72.3 69.7 71.3 56.0 71.0 58.0 71.0 68.0 66.0 85.0 70.3
149 A199 28.0 62.0 66.6 81.7 86.7 61.3 59.0 74.0 68.0 70.0 70.0 63.0 80.7 68.0
150 A200 30.2 67.6 63.0 92.0 73.3 70.7 58.0 67.0 59.0 70.0 63.0 66.0 79.7 70.7
151 A201 55.0 70.2 67.2 89.3 79.0 79.3 78.0 70.0 61.0 71.0 64.0 76.0 85.0 74.3
152 A202 41.4 63.6 66.4 74.3 71.3 81.7 68.0 61.0 62.0 67.0 68.0 60.0 77.7 67.0
153 A203 50.2 59.0 61.6 93.3 75.7 71.3 70.0 71.0 61.0 70.0 68.0 61.0 76.0 73.7
154 A207 35.2 54.4 69.4 64.7 65.3 76.7 57.0 63.0 57.0 77.0 67.0 61.0 75.7 76.0
155 A208 38.0 64.0 68.4 74.7 78.3 90.0 67.0 63.0 63.0 75.0 69.0 69.0 77.3 72.3
156 A210 56.8 51.8 61.6 74.0 68.7 84.7 74.0 69.0 62.0 75.0 77.0 60.0 67.7 65.0
157 A211 53.6 52.8 63.6 64.3 80.7 81.7 62.0 58.0 51.0 70.0 57.0 62.0 69.7 73.3
158 A212 63.6 50.2 65.2 65.7 71.0 91.0 69.0 61.0 57.0 77.0 66.0 70.0 76.7 73.3
159 A213 59.8 45.2 61.2 64.3 79.7 76.7 72.0 62.0 56.0 84.0 65.0 78.0 77.0 88.0
160 A214 72.2 62.6 91.2 89.3 96.3 92.7 76.0 82.0 84.0 97.0 62.0 80.0 89.7 86.0
161 A215 64.4 72.6 68.8 76.3 86.7 85.3 76.0 80.0 66.0 81.0 74.0 78.0 78.3 84.0
162 A216 63.2 56.8 67.6 67.7 67.3 67.3 55.0 65.0 49.0 71.0 73.0 72.0 68.7 76.0
163 A217 47.6 47.0 56.4 65.0 70.3 69.0 65.0 56.0 48.0 77.0 66.0 63.0 73.3 69.7
164 A218 54.0 44.2 50.6 63.7 65.3 68.3 61.0 58.0 48.0 63.0 64.0 60.0 72.7 62.7
165 A219 48.4 49.6 56.2 73.7 65.7 62.3 66.0 68.0 48.0 66.0 70.0 65.0 77.3 59.3
166 A220 52.4 51.0 66.6 76.3 62.0 69.0 60.0 57.0 56.0 62.0 74.0 69.0 66.0 69.7
167 A221 49.4 69.4 71.4 90.0 65.7 77.0 69.0 61.0 55.0 63.0 53.0 59.0 69.7 71.3
168 A222 63.4 61.6 78.6 88.0 82.7 71.0 72.0 60.0 71.0 64.0 64.0 83.0 85.0 78.7
169 A223 54.4 47.4 73.0 91.0 66.7 71.7 65.0 78.0 65.0 73.0 63.0 69.0 75.3 78.3
170 A224 74.0 82.6 70.6 95.3 73.7 79.7 77.0 65.0 74.0 78.0 83.0 83.0 87.0 88.7
171 A225 62.2 63.8 59.8 95.3 83.0 70.0 74.0 66.0 72.0 68.0 77.0 72.0 82.7 74.7
172 A226 69.8 70.6 55.6 95.0 74.0 72.0 67.0 73.0 66.0 64.0 65.0 79.0 90.3 73.0
173 A227 56.2 40.8 55.6 104.0 79.7 80.0 68.0 70.0 79.0 77.0 69.0 85.0 86.7 81.0
174 A228 62.2 77.4 71.4 97.7 88.0 83.3 92.0 91.0 95.0 75.0 70.0 86.0 88.7 86.7
175 A229 48.6 55.0 48.2 71.7 57.7 67.7 61.0 50.0 62.0 57.0 51.0 67.0 65.7 64.7
176 A230 35.6 62.0 43.0 64.3 57.7 71.3 54.0 59.0 51.0 56.0 50.0 70.0 62.7 57.3
177 A232 25.2 50.4 50.6 70.3 54.7 61.3 56.0 52.0 57.0 49.0 57.0 62.0 68.7 62.0
178 A233 45.6 56.6 60.6 74.3 72.7 69.7 62.0 67.0 57.0 55.0 73.0 69.0 67.7 69.3
179 A235 49.8 78.0 79.0 84.0 95.3 83.0 84.0 80.0 72.0 63.0 102.0 86.0 81.3 88.3
180 A236 41.6 64.6 64.0 69.3 68.7 75.0 77.0 84.0 73.0 56.0 76.0 77.0 78.3 84.7
181 A238 30.6 58.6 55.2 74.7 62.3 75.3 61.0 67.0 72.0 56.0 75.0 67.0 76.3 75.3
182 A239 32.4 45.8 58.2 63.3 58.3 71.3 61.0 59.0 69.0 46.0 65.0 64.0 73.0 72.7
183 A241 44.2 53.2 56.4 73.0 45.3 65.3 78.0 62.0 58.0 62.0 58.0 54.0 69.3 71.7
184 A242 54.2 54.0 69.2 80.0 70.0 70.7 73.0 77.0 58.0 62.0 51.0 61.0 77.0 72.3
185 A244 45.4 62.0 53.4 61.7 66.0 55.3 57.0 49.0 52.0 35.0 65.0 58.0 70.3 67.7
186 A245 45.2 45.4 49.8 53.7 71.0 61.3 55.0 48.0 54.0 35.0 58.0 46.0 69.3 64.0
187 A246 44.8 38.0 49.6 58.0 84.0 66.3 56.0 60.0 53.0 46.0 35.0 49.0 58.3 58.7
188 A248 37.8 40.8 71.6 62.3 61.0 57.7 60.0 46.0 52.0 46.0 56.0 41.0 67.0 67.0
189 A250 59.2 60.6 51.6 73.0 66.3 64.0 67.0 60.0 54.0 57.0 70.0 45.0 54.3 59.0
190 A251 48.8 49.2 42.2 56.7 64.0 55.0 52.0 55.0 50.0 47.0 62.0 45.0 56.7 49.3
191 A252 60.4 46.2 68.4 71.0 71.0 66.3 67.0 47.0 61.0 56.0 73.0 71.0 65.7 66.3
192 A253 48.0 46.0 56.8 64.3 67.0 65.0 66.0 56.0 49.0 50.0 58.0 59.0 69.7 64.0
193 A254 47.0 63.6 64.8 70.7 79.0 69.7 62.0 63.0 51.0 63.0 64.0 56.0 72.0 70.7
194 A255 43.2 43.6 53.4 56.0 64.0 51.0 54.0 69.0 44.0 64.0 57.0 42.0 41.3 63.0
195 A256 47.8 66.0 63.8 71.3 43.3 51.3 62.0 55.0 44.0 58.0 53.0 56.0 59.0 64.3
196 A257 47.4 51.8 46.6 81.7 59.3 61.3 63.0 56.0 48.0 61.0 69.0 71.0 55.7 57.3
197 A259 63.8 47.0 65.6 76.0 63.7 65.3 63.0 43.0 56.0 62.0 59.0 58.0 65.0 72.3
198 A260 46.4 47.6 65.0 76.3 54.3 56.7 62.0 51.0 51.0 49.0 47.0 48.0 52.7 58.0
199 A261 49.8 40.0 57.2 59.3 53.3 53.7 58.0 46.0 43.0 51.0 55.0 56.0 58.3 50.7
200 A262 62.8 54.8 63.2 75.3 70.0 62.0 59.0 61.0 48.0 64.0 58.0 68.0 56.7 57.3
201 A263 60.4 51.0 64.0 64.7 70.3 63.0 66.0 66.0 53.0 55.0 62.0 58.0 70.7 67.0
202 A264 57.0 46.4 47.2 73.3 69.3 62.3 62.0 51.0 65.0 62.0 59.0 59.0 62.0 65.0
203 A265 35.6 33.6 37.8 51.3 55.7 52.0 51.0 53.0 41.0 53.0 48.0 54.0 57.7 51.7
204 A266 50.0 39.6 38.8 65.0 58.7 57.3 50.0 54.0 35.0 56.0 42.0 62.0 65.7 53.0
205 A267 45.2 43.4 43.6 59.7 58.7 55.0 55.0 47.0 49.0 57.0 41.0 55.0 59.0 61.3
206 A268 38.6 40.2 42.8 50.3 52.0 49.0 60.0 46.0 44.0 50.0 66.0 52.0 67.7 62.7
207 A269 45.4 45.0 45.4 67.3 57.0 61.7 59.0 59.0 51.0 57.0 50.0 48.0 68.3 62.7
208 A271 23.2 37.0 33.8 41.0 36.7 46.3 40.0 36.0 35.0 55.0 37.0 40.0 41.7 46.7
209 A272 20.6 35.4 36.0 45.3 45.7 48.3 42.0 50.0 40.0 40.0 50.0 39.0 42.7 48.0
210 A273 38.0 50.2 47.0 57.7 66.0 63.0 50.0 56.0 57.0 52.0 47.0 49.0 59.3 57.0
211 A274 28.8 48.0 48.4 54.0 70.7 58.7 54.0 46.0 49.0 55.0 53.0 53.0 66.7 65.7
212 A275 55.4 43.4 54.4 75.7 68.0 68.7 62.0 59.0 45.0 64.0 61.0 69.0 78.0 77.0
213 A276 50.0 50.0 51.0 71.7 70.7 75.7 70.0 63.0 58.0 72.0 75.0 76.0 74.0 63.7
214 A277 45.6 50.2 50.6 66.7 72.3 62.0 59.0 64.0 70.0 60.0 50.0 58.0 56.0 72.0
215 A278 40.2 58.4 53.0 64.3 57.7 53.0 43.0 60.0 54.0 61.0 58.0 58.0 62.0 70.7
216 A279 37.6 61.2 56.6 77.7 66.3 68.7 55.0 61.0 59.0 71.0 65.0 67.0 71.7 66.3
217 A280 22.2 43.4 49.4 53.3 72.7 59.3 46.0 51.0 53.0 49.0 47.0 63.0 57.7 60.7
218 A281 41.2 44.4 47.8 61.0 63.7 58.7 59.0 56.0 53.0 49.0 50.0 51.0 65.0 55.7
219 A282 33.6 43.0 39.6 48.3 43.0 51.7 45.0 47.0 39.0 45.0 47.0 51.0 50.7 52.7
220 A283 29.8 46.8 43.0 53.3 60.3 49.3 53.0 58.0 47.0 45.0 47.0 63.0 60.7 55.0
221 A284 74.2 61.0 79.6 86.3 96.0 73.7 88.0 78.0 75.0 79.0 99.0 104.0 88.7 82.0
222 A285 61.0 56.4 72.8 85.3 76.3 71.7 92.0 58.0 78.0 76.0 78.0 91.0 82.3 87.0
223 A286 48.0 68.4 63.8 73.7 85.3 76.3 72.0 64.0 67.0 59.0 76.0 92.0 75.7 83.7
224 A287 51.2 67.2 69.6 76.0 80.3 78.0 68.0 80.0 68.0 59.0 85.0 82.0 78.0 76.3
225 A288 55.6 68.2 82.8 74.7 75.3 84.0 85.0 87.0 87.0 56.0 76.0 73.0 85.7 80.7
226 A290 64.2 64.4 63.2 61.0 72.3 85.7 65.0 58.0 61.0 67.0 66.0 75.0 60.7 65.0
227 A291 54.4 52.2 55.4 74.3 76.0 77.3 72.0 60.0 58.0 58.0 63.0 76.0 73.3 78.7
228 A292 54.0 51.2 61.4 70.3 63.3 62.7 60.0 67.0 59.0 52.0 59.0 72.0 66.7 68.3
229 A293 54.2 49.2 54.2 69.3 69.7 67.7 68.0 58.0 49.0 49.0 59.0 67.0 72.0 55.0
230 A294 52.0 64.2 53.6 68.7 39.3 68.3 57.0 63.0 46.0 48.0 53.0 63.0 55.0 52.0
231 A295 42.4 49.6 56.6 62.3 70.0 70.3 52.0 54.0 49.0 38.0 50.0 59.0 60.3 59.0
232 A296 45.2 46.8 58.6 63.0 61.0 79.3 58.0 57.0 47.0 41.0 56.0 68.0 60.0 55.3
233 A299 55.6 53.0 61.0 62.3 69.3 75.0 69.0 66.0 62.0 49.0 61.0 74.0 68.3 63.0
234 A303 46.6 43.6 53.0 69.0 59.7 67.7 62.0 63.0 50.0 39.0 66.0 53.0 64.3 62.3
235 A305 53.0 54.4 49.8 81.7 74.7 65.7 73.0 62.0 60.0 54.0 62.0 52.0 80.3 69.7
236 A306 59.8 65.0 51.4 81.0 65.3 63.3 78.0 52.0 53.0 67.0 64.0 62.0 84.3 73.7
237 A307 50.8 51.4 49.8 68.7 75.0 58.7 65.0 63.0 53.0 51.0 70.0 57.0 72.3 73.0
238 A308 39.0 50.8 51.4 67.3 70.3 57.3 64.0 68.0 49.0 47.0 70.0 50.0 75.7 70.3
239 A309 40.2 56.0 56.6 67.0 74.3 66.7 66.0 66.0 61.0 46.0 70.0 49.0 63.3 64.0
240 A310 40.0 44.0 44.4 64.0 89.3 70.7 64.0 72.0 65.0 52.0 68.0 50.0 64.0 56.3
241 A311 38.6 48.6 53.8 72.3 75.7 69.3 70.0 62.0 69.0 53.0 82.0 59.0 68.0 70.3
242 A314 35.4 65.8 53.8 79.3 70.0 70.3 72.0 71.0 67.0 66.0 71.0 65.0 74.0 66.0
243 A315 32.6 55.8 48.4 71.0 63.7 68.7 65.0 60.0 59.0 61.0 65.0 72.0 73.7 69.3
244 A316 35.2 59.0 55.8 67.7 71.3 48.3 62.0 58.0 62.0 77.0 58.0 72.0 68.7 72.0
245 A317 29.4 48.4 44.4 72.3 69.0 64.3 56.0 60.0 62.0 54.0 63.0 64.0 61.0 64.7
246 A318 29.8 52.2 49.0 67.0 73.0 63.7 54.0 64.0 65.0 63.0 73.0 63.0 68.3 69.0
247 A319 26.0 49.2 56.4 70.3 70.3 54.3 59.0 58.0 60.0 64.0 66.0 58.0 71.0 75.0
248 A320 24.4 54.6 50.8 74.3 62.7 63.0 57.0 58.0 56.0 61.0 60.0 50.0 74.7 63.7
249 A321 43.0 47.2 24.6 63.3 84.3 66.0 67.0 54.0 49.0 54.0 52.0 60.0 65.7 53.0
250 A322 45.2 53.2 51.6 65.0 70.3 63.0 62.0 61.0 60.0 68.0 84.0 64.0 63.3 72.3
251 A323 61.2 48.6 50.4 71.7 56.3 51.7 63.0 51.0 50.0 62.0 61.0 59.0 69.0 61.7
252 A324 39.2 45.2 54.2 73.0 66.7 63.7 65.0 54.0 57.0 50.0 69.0 55.0 53.0 55.3
253 A325 44.6 44.8 45.4 74.0 65.3 67.0 69.0 61.0 52.0 51.0 45.0 64.0 65.3 48.7
254 A326 33.6 42.0 43.2 69.3 63.0 65.3 55.0 50.0 50.0 40.0 40.0 60.0 59.7 47.3
255 A328 38.2 51.6 65.4 80.3 65.0 86.3 76.0 65.0 65.0 60.0 67.0 68.0 67.3 54.7
256 A329 47.6 53.6 51.8 73.7 81.7 74.3 70.0 51.0 65.0 58.0 50.0 54.0 76.3 58.3
257 A330 48.4 49.6 50.6 59.3 61.7 78.0 72.0 72.0 58.0 73.0 67.0 66.0 69.0 62.7
258 A331 47.0 28.8 60.8 69.7 76.0 65.3 67.0 60.0 55.0 67.0 55.0 60.0 54.7 54.0
259 A332 44.8 42.4 51.4 70.0 69.0 66.3 70.0 66.0 54.0 63.0 78.0 58.0 68.0 67.3
260 A333 43.8 42.6 42.8 56.3 53.7 63.7 57.0 50.0 51.0 60.0 53.0 57.0 52.7 48.3
261 A334 35.6 41.2 45.4 64.0 60.3 76.3 57.0 54.0 51.0 61.0 67.0 58.0 60.7 52.7
262 A335 48.8 64.6 48.0 63.3 70.0 65.0 68.0 56.0 56.0 61.0 65.0 63.0 69.7 60.0
263 A336 35.0 38.2 46.4 48.3 52.0 60.3 45.0 49.0 37.0 54.0 49.0 51.0 51.3 40.7
264 A337 49.2 46.6 52.0 69.0 63.3 68.0 62.0 60.0 55.0 65.0 68.0 66.0 63.3 64.3
265 A338 44.0 36.4 48.6 63.7 82.7 68.3 53.0 63.0 54.0 62.0 54.0 63.0 54.7 50.0
266 A339 58.0 58.0 55.0 73.0 61.7 64.3 64.0 61.0 55.0 63.0 72.0 61.0 68.7 58.0
267 A341 69.8 59.2 76.0 101.0 72.7 64.0 82.0 58.0 75.0 66.0 64.0 59.0 63.0 74.0
268 A342 48.2 47.6 51.6 82.3 60.0 61.0 63.0 45.0 57.0 55.0 48.0 64.0 67.0 62.7
269 A343 45.2 45.8 48.6 81.3 61.3 64.0 59.0 52.0 60.0 53.0 64.0 58.0 102.3 71.3
270 A344 46.2 46.2 45.0 65.3 68.0 69.7 63.0 48.0 51.0 55.0 56.0 62.0 71.0 63.7
271 A345 78.4 82.2 76.6 114.0 55.0 61.0 108.0 87.0 86.0 75.0 75.0 88.0 65.3 90.0
272 A346 59.8 52.4 41.2 72.7 55.3 66.7 71.0 55.0 51.0 54.0 55.0 83.0 58.0 63.7
273 A348 50.6 51.8 44.8 67.3 70.7 61.3 61.0 46.0 47.0 58.0 57.0 75.0 59.0 67.7
274 A349 46.6 51.0 45.8 57.0 67.3 65.7 57.0 57.0 48.0 57.0 65.0 71.0 59.0 53.3
275 A350 38.4 51.4 48.6 53.3 63.0 114.0 60.0 60.0 46.0 55.0 67.0 70.0 63.7 59.7
276 A351 45.2 62.4 38.2 63.7 68.7 67.0 60.0 59.0 54.0 45.0 78.0 70.0 61.7 60.3
277 A352 40.8 49.4 50.0 63.7 67.3 66.0 71.0 42.0 58.0 48.0 64.0 67.0 59.0 62.0
278 A353 36.6 45.8 45.4 60.0 61.3 64.3 67.0 60.0 59.0 56.0 49.0 67.0 69.7 58.0
279 A354 41.6 52.2 50.8 56.7 68.7 72.7 76.0 58.0 55.0 43.0 62.0 65.0 74.7 58.3
280 A355 37.0 47.4 53.2 46.7 65.7 60.3 59.0 65.0 52.0 59.0 70.0 69.0 78.7 71.0
281 A356 34.2 51.8 52.2 71.0 72.0 57.3 57.0 67.0 50.0 57.0 70.0 68.0 56.0 70.7
282 A357 29.2 53.0 56.0 67.0 71.3 68.7 75.0 58.0 59.0 56.0 66.0 64.0 52.0 68.7
283 A358 23.8 60.0 53.2 60.7 59.0 61.3 66.0 55.0 62.0 44.0 56.0 60.0 57.7 57.7
284 A359 20.4 45.6 47.6 56.7 70.7 74.7 73.0 52.0 58.0 45.0 47.0 64.0 80.0 57.7
285 A360 24.4 44.8 44.8 64.0 58.7 37.7 46.0 53.0 50.0 43.0 51.0 55.0 89.7 56.3
286 A361 45.0 60.4 50.6 63.7 63.7 57.7 66.0 57.0 54.0 53.0 47.0 54.0 63.3 54.0
287 A362 45.0 49.6 53.8 62.3 61.3 64.0 65.0 63.0 58.0 48.0 58.0 54.0 56.3 60.7
288 A363 45.4 73.2 48.0 64.3 68.0 61.3 67.0 61.0 53.0 56.0 73.0 63.0 55.3 52.7
289 A365 42.2 39.4 50.8 43.0 73.7 58.0 50.0 55.0 65.0 47.0 51.0 47.0 60.0 55.0
290 A367 40.2 70.0 56.6 38.3 65.7 54.0 45.0 49.0 44.0 37.0 58.0 55.0 55.0 50.3
291 A368 34.4 51.8 47.4 47.0 63.3 49.0 54.0 62.0 58.0 40.0 47.0 32.0 52.3 46.7
292 A369 46.2 48.0 51.2 54.7 69.7 58.7 61.0 62.0 54.0 49.0 58.0 49.0 64.7 57.0
293 A370 41.8 39.6 53.6 40.0 50.3 44.7 44.0 49.0 58.0 38.0 39.0 49.0 50.3 53.3
294 A371 50.2 49.2 66.6 68.0 92.0 69.3 70.0 68.0 46.0 54.0 52.0 55.0 67.0 60.0
295 A372 50.2 50.8 53.6 72.7 77.3 67.0 61.0 58.0 57.0 52.0 65.0 53.0 63.3 59.0
296 A375 42.6 55.4 53.2 59.0 72.3 66.0 62.0 46.0 55.0 67.0 57.0 57.0 59.7 60.0
297 A376 52.8 42.2 61.8 85.0 81.0 56.7 65.0 63.0 60.0 62.0 78.0 69.0 60.3 51.0
298 A378 44.8 55.8 46.6 75.0 63.7 63.7 53.0 56.0 63.0 52.0 60.0 50.0 50.7 48.3
299 A379 53.8 55.8 61.2 70.7 60.7 79.0 59.0 63.0 54.0 55.0 48.0 50.0 58.0 57.3
300 A380 55.0 55.0 63.0 84.7 71.3 67.7 66.0 64.0 56.0 53.0 51.0 58.0 62.7 61.3
301 A381 52.2 42.2 62.4 64.0 62.0 72.7 56.0 59.0 51.0 59.0 59.0 50.0 54.0 61.0
302 A382 57.4 51.4 69.4 75.7 75.7 61.7 73.0 61.0 56.0 72.0 85.0 64.0 50.3 58.3
303 A383 53.2 44.8 64.0 76.7 70.3 66.7 60.0 55.0 66.0 57.0 51.0 66.0 69.0 59.3
304 A384 62.2 60.8 71.2 89.7 77.0 67.0 73.0 71.0 69.0 62.0 63.0 61.0 78.0 74.0
305 A385 53.6 56.2 45.6 75.3 77.0 64.3 64.0 72.0 63.0 54.0 66.0 61.0 74.3 72.3
306 A386 51.2 26.4 33.6 69.0 55.7 59.7 45.0 48.0 39.0 35.0 57.0 49.0 51.7 54.7
307 A389 45.4 38.8 43.6 54.0 61.3 50.3 48.0 44.0 43.0 55.0 41.0 45.0 56.0 50.7
308 A390 42.6 47.6 46.0 59.3 64.0 64.7 49.0 45.0 57.0 63.0 59.0 49.0 49.3 48.3
309 A391 40.0 64.6 48.8 60.7 69.0 89.7 58.0 70.0 64.0 75.0 63.0 60.0 62.7 64.7
310 A392 43.2 44.2 54.6 69.3 73.0 76.7 69.0 52.0 66.0 66.0 68.0 57.0 68.3 65.7
311 A393 41.6 51.8 51.4 64.0 75.7 81.0 60.0 60.0 54.0 87.0 76.0 69.0 62.0 64.7
312 A394 36.8 52.2 39.8 62.3 70.0 80.0 69.0 65.0 50.0 63.0 51.0 45.0 60.0 53.3
313 A395 41.6 53.6 56.0 65.7 63.3 75.3 65.0 68.0 50.0 62.0 68.0 59.0 58.0 61.3
314 A396 38.0 51.6 56.8 66.0 70.3 78.0 68.0 53.0 61.0 68.0 65.0 66.0 62.0 57.3
315 A397 30.2 44.6 52.2 78.7 73.3 74.3 67.0 64.0 65.0 80.0 72.0 62.0 74.3 62.0
316 A398 23.2 49.8 50.8 58.0 75.0 74.3 50.0 58.0 56.0 66.0 59.0 64.0 63.7 59.0
317 A399 18.8 45.6 51.0 70.7 64.0 55.0 63.0 56.0 55.0 65.0 52.0 63.0 58.3 64.0
318 A400 18.2 57.2 25.2 58.0 59.7 53.3 44.0 53.0 49.0 50.0 58.0 58.0 53.7 51.3
319 A401 44.6 46.6 24.8 57.7 60.3 54.7 64.0 63.0 61.0 56.0 53.0 54.0 70.0 64.3
320 A402 34.6 44.2 40.8 60.7 62.0 53.3 52.0 56.0 38.0 49.0 54.0 47.0 51.3 38.7
321 A403 48.2 46.6 51.2 64.0 56.3 66.3 53.0 62.0 50.0 53.0 51.0 62.0 66.7 62.7
322 A404 41.6 40.6 47.2 69.0 67.7 61.7 48.0 49.0 53.0 65.0 72.0 59.0 62.7 57.0
323 A405 42.8 56.4 38.2 61.3 77.0 58.3 55.0 61.0 65.0 48.0 59.0 70.0 75.3 54.3
324 A406 40.8 42.0 47.8 49.0 57.3 52.7 60.0 65.0 63.0 52.0 58.0 66.0 76.0 47.0
325 A408 40.8 59.6 79.6 69.0 73.7 67.3 68.0 63.0 67.0 69.0 79.0 63.0 71.0 63.7
326 A411 62.8 45.2 57.2 64.3 75.3 66.0 70.0 58.0 52.0 50.0 57.0 64.0 62.0 52.7
327 A412 50.8 52.8 55.4 65.0 80.0 59.0 57.0 65.0 54.0 51.0 54.0 55.0 67.0 55.3
328 A415 48.6 54.2 59.6 62.3 70.7 70.7 53.0 56.0 59.0 43.0 65.0 58.0 59.7 53.7
329 A416 44.8 32.4 56.4 62.0 68.7 71.0 53.0 46.0 46.0 50.0 61.0 61.0 54.7 44.0
330 A418 52.4 67.0 58.6 65.0 70.3 85.3 63.0 69.0 69.0 51.0 58.0 76.0 74.0 65.0
331 A419 63.0 45.2 70.6 71.3 76.3 83.7 62.0 73.0 64.0 58.0 55.0 69.0 71.0 70.3
332 A420 56.4 54.8 57.8 53.3 73.3 86.0 75.0 66.0 55.0 55.0 82.0 57.0 68.0 51.0
333 A421 56.2 58.6 62.8 67.3 72.0 78.3 62.0 65.0 55.0 73.0 71.0 65.0 63.3 66.3
334 A422 50.0 46.8 61.4 73.3 77.0 67.3 62.0 69.0 58.0 59.0 71.0 56.0 63.0 64.0
335 A423 49.4 54.6 64.2 63.3 41.7 64.0 58.0 63.0 51.0 70.0 63.0 64.0 59.7 47.3
336 A426 66.2 56.8 68.0 74.0 66.0 73.3 77.0 71.0 67.0 85.0 70.0 70.0 77.7 68.7
337 A429 67.8 62.6 60.6 78.3 66.7 77.0 70.0 73.0 65.0 82.0 72.0 43.0 76.7 62.0
338 A430 52.0 59.0 60.6 69.0 62.3 76.3 74.0 65.0 59.0 68.0 69.0 41.0 85.7 70.0
339 A431 71.2 78.8 65.4 79.3 76.0 90.7 73.0 94.0 76.0 86.0 71.0 69.0 101.7 99.0
340 A432 65.2 68.0 65.0 78.0 69.3 78.7 78.0 67.0 81.0 94.0 60.0 74.0 89.3 78.7

图1

5个环境株高的直方图 2022SHZ: 2022年石河子; 2022KRL: 2022年库尔勒; 2023SHZ: 2023年石河子; 2023KRL: 2023年库尔勒; 2024SHZ: 2024年石河子。"

表1

株高统计分析"

环境
Environment
最大值
Max.
最小值Min. 平均值Mean 标准差SD 变异系数
CV (%)
FF-value 广义遗传率
H2 (%)
基因型
Genotype (G)
环境
Environment (E)
基因型×环境
G×E
2022SHZ 79.07 30.67 52.28 7.80 14.92 11.53*** 714.61*** 1.17*** 89.90
2022KRL 92.78 41.33 68.70 7.87 11.46
2023SHZ 93.67 37.00 61.11 7.59 12.43
2023KRL 94.00 39.67 61.85 8.25 13.34
2024SHZ 100.33 38.83 66.96 8.74 13.05

表2

陆地棉26条染色体上的多态性SNP总结"

染色体
Chromosome
大小
Size (kb)
SNP数目
No. of SNP
SNP密度
SNP density (kb SNP-1)
A01 99,884.70 1977 50.52
A02 83,447.91 1189 70.18
A03 100,263.00 1500 66.84
A04 62,913.77 920 68.38
A05 92,047.02 2224 41.39
A06 103,170.40 2433 42.40
A07 78,251.02 1894 41.32
A08 103,626.30 3383 30.63
A09 74,999.93 2100 35.71
A10 100,866.60 1738 58.04
A11 93,316.19 1698 54.96
A12 87,484.87 1800 48.60
A13 83,159.57 2521 32.99
D01 61,456.01 1613 38.10
D02 67,284.55 2075 32.43
D03 46,690.66 1258 37.11
D04 51,454.13 906 56.79
D05 61,933.05 1413 43.83
D06 64,294.64 2701 23.80
D07 55,312.61 2415 22.90
D08 65,894.14 2015 32.70
D09 50,995.44 2049 24.89
D10 63,374.67 1545 41.02
D11 66,087.77 1323 49.95
D12 59,109.84 1733 34.11
D13 60,534.30 1536 39.41

图2

340份材料的群体结构估计 A: 平均对数似然值LnP(K)随亚群数量的变化曲线; B: ΔK值随亚群数量的变化曲线; C: 当K = 2时得到的群体结构。"

附表3

K=2时的群体结构Q矩阵"

亚群
Subgroup
材料号
Accession No.
来源
Origin
Q1 Q2
亚群I Subgroup I A18 中国西北内陆 Northwestern inland region, China 0.999 0.001
A16 国外 Abroad 0.998 0.002
A41 中国西北内陆 Northwestern inland region, China 0.998 0.002
A42 中国黄河流域 Yellow river region, China 0.998 0.002
A125 中国西北内陆 Northwestern inland region, China 0.998 0.002
A174 中国西北内陆 Northwestern inland region, China 0.998 0.002
A140 中国西北内陆 Northwestern inland region, China 0.997 0.003
A167 中国西北内陆 Northwestern inland region, China 0.997 0.003
A27 国外 Abroad 0.996 0.004
A157 中国西北内陆 Northwestern inland region, China 0.996 0.004
A242 中国西北内陆 Northwestern inland region, China 0.995 0.005
A145 中国西北内陆 Northwestern inland region, China 0.993 0.007
A288 中国黄河流域 Yellow river region, China 0.993 0.007
A175 中国西北内陆 Northwestern inland region, China 0.990 0.010
A400 国外 Abroad 0.988 0.012
A260 中国北部特早熟 Northern specific early-maturity region, China 0.987 0.013
A29 中国西北内陆 Northwestern inland region, China 0.986 0.014
A161 中国西北内陆 Northwestern inland region, China 0.981 0.019
A251 中国黄河流域 Yellow river region, China 0.980 0.020
A236 中国西北内陆 Northwestern inland region, China 0.980 0.020
A217 中国西北内陆 Northwestern inland region, China 0.978 0.022
A359 国外 Abroad 0.978 0.022
A215 中国西北内陆 Northwestern inland region, China 0.976 0.024
A257 中国北部特早熟 Northern specific early-maturity region, China 0.964 0.036
A52 中国西北内陆 Northwestern inland region, China 0.955 0.045
A429 中国西北内陆 Northwestern inland region, China 0.948 0.052
A26 中国西北内陆 Northwestern inland region, China 0.937 0.063
A277 中国北部特早熟 Northern specific early-maturity region, China 0.933 0.067
A47 中国西北内陆 Northwestern inland region, China 0.932 0.068
A232 中国西北内陆 Northwestern inland region, China 0.932 0.068
A431 中国西北内陆 Northwestern inland region, China 0.928 0.072
A283 中国黄河流域 Yellow river region, China 0.927 0.073
A63 中国西北内陆 Northwestern inland region, China 0.926 0.074
A226 中国西北内陆 Northwestern inland region, China 0.926 0.074
A146 中国西北内陆 Northwestern inland region, China 0.924 0.076
A62 中国西北内陆 Northwestern inland region, China 0.923 0.077
A66 中国西北内陆 Northwestern inland region, China 0.922 0.078
A165 中国西北内陆 Northwestern inland region, China 0.919 0.081
A57 中国西北内陆 Northwestern inland region, China 0.918 0.082
A365 国外 Abroad 0.918 0.082
A168 中国西北内陆 Northwestern inland region, China 0.913 0.087
A170 中国西北内陆 Northwestern inland region, China 0.909 0.091
A24 中国西北内陆 Northwestern inland region, China 0.907 0.093
A77 中国西北内陆 Northwestern inland region, China 0.907 0.093
A281 中国北部特早熟 Northern specific early-maturity region, China 0.907 0.093
A241 中国西北内陆 Northwestern inland region, China 0.903 0.097
A284 中国西北内陆 Northwestern inland region, China 0.899 0.101
A430 中国西北内陆 Northwestern inland region, China 0.890 0.110
A261 中国黄河流域 Yellow river region, China 0.888 0.112
A166 中国西北内陆 Northwestern inland region, China 0.885 0.115
A132 中国西北内陆 Northwestern inland region, China 0.884 0.116
A55 中国西北内陆 Northwestern inland region, China 0.883 0.117
A28 中国西北内陆 Northwestern inland region, China 0.874 0.126
A123 中国西北内陆 Northwestern inland region, China 0.870 0.130
A17 国外 Abroad 0.869 0.131
A256 中国北部特早熟 Northern specific early-maturity region, China 0.865 0.135
A151 中国西北内陆 Northwestern inland region, China 0.862 0.138
A64 中国西北内陆 Northwestern inland region, China 0.861 0.139
A33 中国北部特早熟 Northern specific early-maturity region, China 0.859 0.141
A345 中国西北内陆 Northwestern inland region, China 0.857 0.143
A238 中国黄河流域 Yellow river region, China 0.856 0.144
A265 中国北部特早熟 Northern specific early-maturity region, China 0.855 0.145
A397 中国黄河流域 Yellow river region, China 0.854 0.146
A153 中国西北内陆 Northwestern inland region, China 0.849 0.151
A248 中国北部特早熟 Northern specific early-maturity region, China 0.849 0.151
A280 中国北部特早熟 Northern specific early-maturity region, China 0.847 0.153
A250 中国黄河流域 Yellow river region, China 0.843 0.157
A48 中国西北内陆 Northwestern inland region, China 0.836 0.164
A432 中国西北内陆 Northwestern inland region, China 0.835 0.165
A160 中国西北内陆 Northwestern inland region, China 0.831 0.169
A34 中国北部特早熟 Northern specific early-maturity region, China 0.830 0.170
A150 中国西北内陆 Northwestern inland region, China 0.826 0.174
A287 中国西北内陆 Northwestern inland region, China 0.825 0.175
A185 中国西北内陆 Northwestern inland region, China 0.823 0.177
A233 中国长江流域 Yangtze river region, China 0.823 0.177
A286 中国西北内陆 Northwestern inland region, China 0.818 0.182
A426 中国西北内陆 Northwestern inland region, China 0.817 0.183
A316 中国长江流域 Yangtze river region, China 0.810 0.190
A285 中国西北内陆 Northwestern inland region, China 0.810 0.190
A59 中国西北内陆 Northwestern inland region, China 0.809 0.191
A227 中国西北内陆 Northwestern inland region, China 0.809 0.191
A142 中国西北内陆 Northwestern inland region, China 0.805 0.195
A369 中国西北内陆 Northwestern inland region, China 0.802 0.198
A36 国外 Abroad 0.801 0.199
A78 国外 Abroad 0.801 0.199
A80 中国西北内陆 Northwestern inland region, China 0.800 0.200
A108 中国长江流域 Yangtze river region, China 0.799 0.201
A56 中国西北内陆 Northwestern inland region, China 0.798 0.202
A149 中国西北内陆 Northwestern inland region, China 0.797 0.203
A155 中国西北内陆 Northwestern inland region, China 0.793 0.207
A158 中国西北内陆 Northwestern inland region, China 0.792 0.208
A79 中国西北内陆 Northwestern inland region, China 0.791 0.209
A91 中国西北内陆 Northwestern inland region, China 0.790 0.210
A276 中国北部特早熟 Northern specific early-maturity region, China 0.789 0.211
A282 中国北部特早熟 Northern specific early-maturity region, China 0.786 0.214
A278 中国北部特早熟 Northern specific early-maturity region, China 0.783 0.217
A54 中国西北内陆 Northwestern inland region, China 0.783 0.217
A32 中国长江流域 Yangtze river region, China 0.779 0.221
A406 中国长江流域 Yangtze river region, China 0.778 0.222
A15 中国西北内陆 Northwestern inland region, China 0.776 0.224
A239 国外 Abroad 0.773 0.227
A25 中国西北内陆 Northwestern inland region, China 0.770 0.230
A68 中国黄河流域 Yellow river region, China 0.770 0.230
A203 中国西北内陆 Northwestern inland region, China 0.770 0.230
A367 国外 Abroad 0.769 0.231
A264 中国北部特早熟 Northern specific early-maturity region, China 0.766 0.234
A228 中国西北内陆 Northwestern inland region, China 0.759 0.241
A71 中国西北内陆 Northwestern inland region, China 0.752 0.248
A176 中国西北内陆 Northwestern inland region, China 0.745 0.255
A196 中国西北内陆 Northwestern inland region, China 0.743 0.257
A195 中国西北内陆 Northwestern inland region, China 0.734 0.266
A210 中国长江流域 Yangtze river region, China 0.734 0.266
A225 中国西北内陆 Northwestern inland region, China 0.733 0.267
A370 中国长江流域 Yangtze river region, China 0.726 0.274
A263 中国西北内陆 Northwestern inland region, China 0.724 0.276
A178 中国西北内陆 Northwestern inland region, China 0.714 0.286
A173 中国西北内陆 Northwestern inland region, China 0.708 0.292
A267 中国北部特早熟 Northern specific early-maturity region, China 0.706 0.294
A266 中国北部特早熟 Northern specific early-maturity region, China 0.704 0.296
A14 中国西北内陆 Northwestern inland region, China 0.690 0.310
A159 中国西北内陆 Northwestern inland region, China 0.687 0.313
A269 中国黄河流域 Yellow river region, China 0.687 0.313
A98 中国西北内陆 Northwestern inland region, China 0.685 0.315
A44 中国西北内陆 Northwestern inland region, China 0.683 0.317
A115 中国西北内陆 Northwestern inland region, China 0.683 0.317
A224 中国西北内陆 Northwestern inland region, China 0.674 0.326
A93 中国西北内陆 Northwestern inland region, China 0.672 0.328
A111 中国西北内陆 Northwestern inland region, China 0.671 0.329
A252 中国黄河流域 Yellow river region, China 0.669 0.331
A245 中国北部特早熟 Northern specific early-maturity region, China 0.667 0.333
A169 中国西北内陆 Northwestern inland region, China 0.666 0.334
A222 中国西北内陆 Northwestern inland region, China 0.662 0.338
A381 中国北部特早熟 Northern specific early-maturity region, China 0.660 0.340
A355 中国黄河流域 Yellow river region, China 0.654 0.346
A30 中国黄河流域 Yellow river region, China 0.647 0.353
A126 中国西北内陆 Northwestern inland region, China 0.646 0.354
A295 中国长江流域 Yangtze river region, China 0.646 0.354
A188 中国西北内陆 Northwestern inland region, China 0.645 0.355
A50 中国西北内陆 Northwestern inland region, China 0.642 0.358
A138 中国西北内陆 Northwestern inland region, China 0.640 0.360
A67 中国西北内陆 Northwestern inland region, China 0.632 0.368
A346 中国黄河流域 Yellow river region, China 0.629 0.371
A390 中国北部特早熟 Northern specific early-maturity region, China 0.624 0.376
A51 中国西北内陆 Northwestern inland region, China 0.622 0.378
A172 中国西北内陆 Northwestern inland region, China 0.620 0.380
A116 中国西北内陆 Northwestern inland region, China 0.616 0.384
A154 中国西北内陆 Northwestern inland region, China 0.614 0.386
A344 国外 Abroad 0.607 0.393
A274 中国长江流域 Yangtze river region, China 0.607 0.393
A273 中国长江流域 Yangtze river region, China 0.606 0.394
A259 中国北部特早熟 Northern specific early-maturity region, China 0.600 0.400
A181 中国西北内陆 Northwestern inland region, China 0.598 0.402
A279 中国北部特早熟 Northern specific early-maturity region, China 0.588 0.412
A143 中国西北内陆 Northwestern inland region, China 0.581 0.419
A223 中国西北内陆 Northwestern inland region, China 0.573 0.427
A117 中国西北内陆 Northwestern inland region, China 0.567 0.433
A399 中国长江流域 Yangtze river region, China 0.567 0.433
A337 中国黄河流域 Yellow river region, China 0.564 0.436
A254 中国黄河流域 Yellow river region, China 0.563 0.437
A418 中国黄河流域 Yellow river region, China 0.556 0.444
A262 中国西北内陆 Northwestern inland region, China 0.556 0.444
A202 中国西北内陆 Northwestern inland region, China 0.553 0.447
A179 中国西北内陆 Northwestern inland region, China 0.552 0.448
A130 中国西北内陆 Northwestern inland region, China 0.551 0.449
A383 中国黄河流域 Yellow river region, China 0.548 0.452
A180 中国西北内陆 Northwestern inland region, China 0.545 0.455
A177 中国西北内陆 Northwestern inland region, China 0.544 0.456
A321 中国长江流域 Yangtze river region, China 0.533 0.467
A382 中国黄河流域 Yellow river region, China 0.531 0.469
A38 中国西北内陆 Northwestern inland region, China 0.526 0.474
A214 中国西北内陆 Northwestern inland region, China 0.525 0.475
A137 中国西北内陆 Northwestern inland region, China 0.522 0.478
A357 中国长江流域 Yangtze river region, China 0.520 0.480
A398 中国长江流域 Yangtze river region, China 0.518 0.482
A290 中国西北内陆 Northwestern inland region, China 0.511 0.489
A199 中国西北内陆 Northwestern inland region, China 0.501 0.499
亚群II Subgroup II A235 中国西北内陆 Northwestern inland region, China 0.499 0.501
A420 中国黄河流域 Yellow river region, China 0.494 0.506
A101 中国西北内陆 Northwestern inland region, China 0.488 0.512
A322 中国长江流域 Yangtze river region, China 0.488 0.512
A244 中国北部特早熟 Northern specific early-maturity region, China 0.486 0.514
A186 中国西北内陆 Northwestern inland region, China 0.478 0.522
A389 中国北部特早熟 Northern specific early-maturity region, China 0.478 0.522
A294 中国长江流域 Yangtze river region, China 0.475 0.525
A299 中国黄河流域 Yellow river region, China 0.475 0.525
A102 中国西北内陆 Northwestern inland region, China 0.468 0.532
A208 中国西北内陆 Northwestern inland region, China 0.453 0.547
A303 中国黄河流域 Yellow river region, China 0.445 0.555
A412 中国长江流域 Yangtze river region, China 0.445 0.555
A255 中国黄河流域 Yellow river region, China 0.445 0.555
A271 中国黄河流域 Yellow river region, China 0.441 0.559
A253 中国黄河流域 Yellow river region, China 0.439 0.561
A219 中国黄河流域 Yellow river region, China 0.435 0.565
A97 中国西北内陆 Northwestern inland region, China 0.432 0.568
A31 中国西北内陆 Northwestern inland region, China 0.430 0.570
A335 中国黄河流域 Yellow river region, China 0.427 0.573
A212 中国西北内陆 Northwestern inland region, China 0.426 0.574
A100 中国黄河流域 Yellow river region, China 0.417 0.583
A358 国外 Abroad 0.413 0.587
A268 中国黄河流域 Yellow river region, China 0.406 0.594
A296 中国黄河流域 Yellow river region, China 0.399 0.601
A384 中国黄河流域 Yellow river region, China 0.391 0.609
A95 中国西北内陆 Northwestern inland region, China 0.390 0.610
A306 中国黄河流域 Yellow river region, China 0.388 0.612
A220 中国黄河流域 Yellow river region, China 0.387 0.613
A323 国外 Abroad 0.374 0.626
A127 中国西北内陆 Northwestern inland region, China 0.369 0.631
A379 中国黄河流域 Yellow river region, China 0.369 0.631
A182 中国西北内陆 Northwestern inland region, China 0.368 0.632
A110 中国西北内陆 Northwestern inland region, China 0.365 0.635
A375 国外 Abroad 0.362 0.638
A171 中国西北内陆 Northwestern inland region, China 0.360 0.640
A134 中国西北内陆 Northwestern inland region, China 0.358 0.642
A326 国外 Abroad 0.355 0.645
A83 中国长江流域 Yangtze river region, China 0.354 0.646
A404 中国长江流域 Yangtze river region, China 0.354 0.646
A393 中国长江流域 Yangtze river region, China 0.353 0.647
A40 中国西北内陆 Northwestern inland region, China 0.349 0.651
A88 中国黄河流域 Yellow river region, China 0.345 0.655
A218 中国西北内陆 Northwestern inland region, China 0.338 0.662
A310 中国长江流域 Yangtze river region, China 0.337 0.663
A162 中国西北内陆 Northwestern inland region, China 0.337 0.663
A72 中国西北内陆 Northwestern inland region, China 0.335 0.665
A45 中国西北内陆 Northwestern inland region, China 0.329 0.671
A293 中国黄河流域 Yellow river region, China 0.327 0.673
A207 中国西北内陆 Northwestern inland region, China 0.326 0.674
A363 中国黄河流域 Yellow river region, China 0.325 0.675
A275 中国北部特早熟 Northern specific early-maturity region, China 0.322 0.678
A396 中国黄河流域 Yellow river region, China 0.321 0.679
A351 中国黄河流域 Yellow river region, China 0.319 0.681
A341 中国长江流域 Yangtze river region, China 0.318 0.682
A330 中国黄河流域 Yellow river region, China 0.309 0.691
A46 中国西北内陆 Northwestern inland region, China 0.308 0.692
A89 中国黄河流域 Yellow river region, China 0.303 0.697
A380 中国黄河流域 Yellow river region, China 0.295 0.705
A73 中国西北内陆 Northwestern inland region, China 0.293 0.707
A103 中国北部特早熟 Northern specific early-maturity region, China 0.289 0.711
A99 中国黄河流域 Yellow river region, China 0.284 0.716
A194 中国西北内陆 Northwestern inland region, China 0.273 0.727
A419 中国黄河流域 Yellow river region, China 0.271 0.729
A371 中国长江流域 Yangtze river region, China 0.260 0.740
A319 中国长江流域 Yangtze river region, China 0.258 0.742
A386 国外 Abroad 0.257 0.743
A192 中国西北内陆 Northwestern inland region, China 0.250 0.750
A114 中国西北内陆 Northwestern inland region, China 0.249 0.751
A328 中国长江流域 Yangtze river region, China 0.248 0.752
A291 中国长江流域 Yangtze river region, China 0.246 0.754
A423 中国长江流域 Yangtze river region, China 0.245 0.755
A213 中国西北内陆 Northwestern inland region, China 0.242 0.758
A39 中国黄河流域 Yellow river region, China 0.227 0.773
A422 中国黄河流域 Yellow river region, China 0.225 0.775
A106 中国长江流域 Yangtze river region, China 0.223 0.777
A311 中国长江流域 Yangtze river region, China 0.221 0.779
A408 中国长江流域 Yangtze river region, China 0.220 0.780
A314 中国长江流域 Yangtze river region, China 0.219 0.781
A187 中国西北内陆 Northwestern inland region, China 0.219 0.781
A191 中国西北内陆 Northwestern inland region, China 0.215 0.785
A229 中国西北内陆 Northwestern inland region, China 0.215 0.785
A325 中国黄河流域 Yellow river region, China 0.215 0.785
A107 中国长江流域 Yangtze river region, China 0.213 0.787
A401 国外 Abroad 0.212 0.788
A348 国外 Abroad 0.209 0.791
A84 中国长江流域 Yangtze river region, China 0.205 0.795
A246 中国北部特早熟 Northern specific early-maturity region, China 0.197 0.803
A332 中国黄河流域 Yellow river region, China 0.195 0.805
A113 中国长江流域 Yangtze river region, China 0.195 0.805
A129 中国西北内陆 Northwestern inland region, China 0.185 0.815
A221 中国西北内陆 Northwestern inland region, China 0.174 0.826
A320 中国长江流域 Yangtze river region, China 0.170 0.830
A356 中国黄河流域 Yellow river region, China 0.169 0.831
A131 中国西北内陆 Northwestern inland region, China 0.167 0.833
A136 中国西北内陆 Northwestern inland region, China 0.167 0.833
A307 中国黄河流域 Yellow river region, China 0.165 0.835
A309 中国长江流域 Yangtze river region, China 0.165 0.835
A315 中国长江流域 Yangtze river region, China 0.162 0.838
A37 中国长江流域 Yangtze river region, China 0.160 0.840
A198 中国西北内陆 Northwestern inland region, China 0.152 0.848
A53 中国黄河流域 Yellow river region, China 0.149 0.851
A92 中国黄河流域 Yellow river region, China 0.146 0.854
A230 中国西北内陆 Northwestern inland region, China 0.143 0.857
A272 中国黄河流域 Yellow river region, China 0.141 0.859
A141 中国西北内陆 Northwestern inland region, China 0.138 0.862
A292 中国黄河流域 Yellow river region, China 0.138 0.862
A305 中国黄河流域 Yellow river region, China 0.136 0.864
A349 中国黄河流域 Yellow river region, China 0.132 0.868
A362 中国长江流域 Yangtze river region, China 0.130 0.870
A104 中国西北内陆 Northwestern inland region, China 0.123 0.877
A368 中国西北内陆 Northwestern inland region, China 0.123 0.877
A372 中国长江流域 Yangtze river region, China 0.117 0.883
A339 中国长江流域 Yangtze river region, China 0.116 0.884
A82 中国长江流域 Yangtze river region, China 0.114 0.886
A324 国外 Abroad 0.111 0.889
A416 中国黄河流域 Yellow river region, China 0.106 0.894
A415 中国黄河流域 Yellow river region, China 0.104 0.896
A336 中国黄河流域 Yellow river region, China 0.104 0.896
A403 中国长江流域 Yangtze river region, China 0.100 0.900
A395 中国长江流域 Yangtze river region, China 0.097 0.903
A86 中国黄河流域 Yellow river region, China 0.095 0.905
A405 中国长江流域 Yangtze river region, China 0.095 0.905
A361 国外 Abroad 0.077 0.923
A81 中国黄河流域 Yellow river region, China 0.076 0.924
A318 中国长江流域 Yangtze river region, China 0.072 0.928
A329 中国长江流域 Yangtze river region, China 0.069 0.931
A338 中国长江流域 Yangtze river region, China 0.061 0.939
A211 中国西北内陆 Northwestern inland region, China 0.053 0.947
A421 中国黄河流域 Yellow river region, China 0.052 0.948
A378 中国黄河流域 Yellow river region, China 0.047 0.953
A190 中国西北内陆 Northwestern inland region, China 0.040 0.960
A333 中国长江流域 Yangtze river region, China 0.035 0.965
A216 中国黄河流域 Yellow river region, China 0.033 0.967
A385 中国黄河流域 Yellow river region, China 0.029 0.971
A394 中国长江流域 Yangtze river region, China 0.026 0.974
A317 中国长江流域 Yangtze river region, China 0.021 0.979
A376 中国黄河流域 Yellow river region, China 0.021 0.979
A334 中国长江流域 Yangtze river region, China 0.011 0.989
A112 中国西北内陆 Northwestern inland region, China 0.005 0.995
A76 中国西北内陆 Northwestern inland region, China 0.004 0.996
A90 中国西北内陆 Northwestern inland region, China 0.004 0.996
A152 中国西北内陆 Northwestern inland region, China 0.004 0.996
A163 中国西北内陆 Northwestern inland region, China 0.004 0.996
A189 中国西北内陆 Northwestern inland region, China 0.004 0.996
A156 中国西北内陆 Northwestern inland region, China 0.003 0.997
A200 中国西北内陆 Northwestern inland region, China 0.003 0.997
A331 中国长江流域 Yangtze river region, China 0.003 0.997
A402 中国长江流域 Yangtze river region, China 0.003 0.997
A75 中国西北内陆 Northwestern inland region, China 0.002 0.998
A308 中国黄河流域 Yellow river region, China 0.002 0.998
A342 中国黄河流域 Yellow river region, China 0.002 0.998
A343 中国长江流域 Yangtze river region, China 0.002 0.998
A360 国外 Abroad 0.002 0.998
A392 中国黄河流域 Yellow river region, China 0.002 0.998
A411 中国长江流域 Yangtze river region, China 0.002 0.998
A74 中国黄河流域 Yellow river region, China 0.001 0.999
A193 中国西北内陆 Northwestern inland region, China 0.001 0.999
A201 中国西北内陆 Northwestern inland region, China 0.001 0.999
A350 中国黄河流域 Yellow river region, China 0.001 0.999
A352 中国黄河流域 Yellow river region, China 0.001 0.999
A353 中国黄河流域 Yellow river region, China 0.001 0.999
A354 中国黄河流域 Yellow river region, China 0.001 0.999
A391 中国黄河流域 Yellow river region, China 0.001 0.999

附表4

全基因组关联分析检测到的所有环境株高QTN"

环境
Environment
QTN 染色体
Chr.
位置
Position (bp)
LOD A D PVE (%) P-value 显著性
Significance
2022SHZ TM354 A01 7010531 3.58 −1.28 2.61 4.86E-05 建议的 Suggested
TM4202 A02 9613625 11.69 2.33 3.82 2.20E-13 显著的 Significant
TM4790 A02 43855361 5.67 0.62 8.10 3.93 2.15E-06 建议的 Suggested
TM21836 A08 1887723 6.04 1.69 0.76 2.88 9.10E-07 显著的 Significant
TM42366 A12 70603191 15.99 −2.77 2.55 4.18 1.01E-16 显著的 Significant
TM42906 A12 81273850 4.65 0.79 −5.57 3.48 2.23E-05 建议的 Suggested
TM43024 A12 84689531 9.21 −2.05 2.77 7.32E-11 显著的 Significant
TM53561 D03 3418747 8.51 2.05 −1.31 5.96 3.07E-09 显著的 Significant
TM66913 D08 1467215 6.00 −1.66 −1.62 3.49 1.01E-06 显著的 Significant
TM73464 D10 6142404 5.35 1.64 0.21 3.92 4.49E-06 建议的 Suggested
TM75263 D11 310161 12.58 −2.42 −3.00 3.21 2.63E-13 显著的 Significant
2022KRL TM231 A01 4597669 7.67 −1.80 −1.51 4.64 2.14E-08 显著的 Significant
TM963 A01 19210576 4.80 −1.43 3.15 2.56E-06 建议的 Suggested
TM19291 A07 15723989 8.54 1.71 6.39 2.33 2.91E-09 显著的 Significant
TM29864 A08 101081180 5.08 −1.39 −2.87 3.34 8.34E-06 建议的 Suggested
TM47216 A13 70777301 7.88 1.12 −7.11 4.50 1.33E-08 显著的 Significant
TM52152 D02 50857266 6.89 −0.69 −8.00 3.23 1.30E-07 显著的 Significant
TM54194 D03 22271484 13.20 2.44 1.86 6.79 6.36E-14 显著的 Significant
TM62744 D06 57296965 4.47 −1.33 2.79 5.74E-06 建议的 Suggested
TM66916 D08 1571806 6.01 −1.62 −0.10 3.15 9.79E-07 显著的 Significant
TM68980 D08 45303833 7.58 1.77 3.56 3.46E-09 显著的 Significant
TM69832 D08 63885958 6.03 −1.40 2.73 3.99 9.39E-07 显著的 Significant
TM72324 D09 39646893 4.17 −1.32 2.75 1.16E-05 建议的 Suggested
TM75884 D11 15045005 4.18 0.10 8.27 2.62 6.54E-05 建议的 Suggested
TM79201 D12 46693819 7.52 1.86 0.24 3.80 3.00E-08 显著的 Significant
2023SHZ TM181 A01 3952675 5.41 0.61 −7.59 3.16 3.90E-06 建议的 Suggested
TM358 A01 7076323 5.23 −1.32 −1.28 2.83 5.95E-06 建议的 Suggested
TM10987 A05 21469515 7.75 1.61 3.05 2.33E-09 显著的 Significant
TM13856 A06 10734576 5.72 1.42 0.52 2.35 1.90E-06 建议的 Suggested
TM43270 A13 2712615 6.23 1.41 2.45 8.43E-08 显著的 Significant
TM46618 A13 60354194 9.54 −1.83 3.23 3.42E-11 显著的 Significant
TM47124 A13 68699648 16.12 2.43 5.62 7.02E-18 显著的 Significant
TM53418 D03 1405758 4.83 1.29 0.35 1.78 1.48E-05 建议的 Suggested
TM63042 D06 62097746 7.38 1.33 4.17 2.87 4.18E-08 显著的 Significant
TM66913 D08 1467215 8.42 −1.73 −0.66 3.88 3.83E-09 显著的 Significant
TM69510 D08 59290097 9.88 1.80 −1.83 2.22 1.33E-10 显著的 Significant
TM71845 D09 28601256 13.15 2.15 −2.00 7.49 7.13E-14 显著的 Significant
TM75268 D11 610202 27.85 −3.26 −2.17 5.32 1.43E-28 显著的 Significant
TM79201 D12 46693819 5.47 1.41 0.34 2.31 3.38E-06 建议的 Suggested
2023KRL TM180 A01 3949555 8.20 1.90 −1.82 4.88 6.31E-09 显著的 Significant
TM4735 A02 41901958 8.24 1.85 2.41 3.35 5.76E-09 显著的 Significant
TM9865 A04 60873680 4.19 −1.37 1.12 2.70 6.44E-05 建议的 Suggested
TM13975 A06 15399208 5.63 1.48 2.73 3.23 2.33E-06 建议的 Suggested
TM18351 A06 100487236 5.23 0.26 −5.71 3.25 5.91E-06 建议的 Suggested
TM19511 A07 21179373 5.05 −1.36 −3.28 3.23 8.92E-06 建议的 Suggested
TM21106 A07 70446564 8.74 −2.01 −0.46 4.87 1.81E-09 显著的 Significant
TM42847 A12 79202548 5.34 −1.51 3.13 7.07E-07 显著的 Significant
TM46854 A13 63686237 3.83 −0.06 9.43 2.40 1.47E-04 建议的 Suggested
TM53389 D03 903573 7.90 −1.94 0.10 4.44 1.25E-08 显著的 Significant
TM62812 D06 57993001 5.29 0.81 5.00 2.38 5.18E-06 建议的 Suggested
TM71846 D09 28620684 8.63 1.98 5.45 2.91E-10 显著的 Significant
TM74817 D10 55458252 5.04 0.58 6.82 2.55 9.23E-06 建议的 Suggested
TM80311 D13 4757173 13.43 −2.45 2.65 2.94 3.71E-14 显著的 Significant
2024SHZ TM4091 A02 7116026 5.47 0.20 7.61 3.05 3.40E-06 建议的 Suggested
TM4291 A02 11821010 4.19 0.15 4.88 2.27 6.45E-05 建议的 Suggested
TM10852 A05 19711071 10.54 2.28 1.53 3.65 2.89E-11 显著的 Significant
TM21106 A07 70446564 17.30 −2.96 −2.75 9.52 5.04E-18 显著的 Significant
TM28548 A08 72228159 11.77 −2.40 6.06 1.82E-13 显著的 Significant
TM31355 A09 33108260 4.66 0.35 −10.48 2.74 2.20E-05 建议的 Suggested
TM31424 A09 34523444 3.99 −1.41 2.05 1.82E-05 建议的 Suggested
TM33560 A09 69872508 6.16 1.74 0.03 2.68 6.92E-07 显著的 Significant
TM33655 A09 71289289 8.07 1.97 3.70 1.10E-09 显著的 Significant
TM35946 A10 85584875 3.35 1.29 0.64 1.96 4.42E-04 建议的 Suggested
TM36688 A10 97230775 4.39 1.29 −2.80 2.37 4.04E-05 建议的 Suggested
TM43268 A13 2691628 5.51 1.65 0.30 2.33 3.12E-06 建议的 Suggested
TM53556 D03 3370938 4.16 1.43 −0.45 2.24 6.84E-05 建议的 Suggested
TM80105 D13 1821001 5.06 1.49 1.85 2.01 8.81E-06 建议的 Suggested
TM80197 D13 3326412 6.41 1.64 −3.12 3.14 3.94E-07 显著的 Significant
Multi_env TM25 A01 924013 10.02 −0.81 −0.68 0.33 9.57E-11 显著的 Significant
TM358 A01 7076323 12.18 −0.90 0.33 0.77 6.56E-13 显著的 Significant
TM6084 A03 4445317 11.43 −0.90 −0.05 0.75 3.71E-12 显著的 Significant
TM6887 A03 26265442 5.49 0.58 0.21 5.01E-07 显著的 Significant
TM8443 A04 224438 14.88 −1.01 −0.19 0.94 1.31E-15 显著的 Significant
TM9865 A04 60873680 5.46 −0.57 0.85 0.36 3.50E-06 建议的 Suggested
TM10936 A05 20423915 45.74 1.77 0.68 1.83 1.81E-46 显著的 Significant
TM13011 A05 80847929 21.08 1.21 0.54 0.95 8.38E-22 显著的 Significant
TM13984 A06 15469852 11.91 0.82 −1.60 0.78 1.22E-12 显著的 Significant
TM18119 A06 96866860 21.01 −0.22 5.92 1.32 9.84E-22 显著的 Significant
TM18470 A06 101877093 13.81 0.44 −3.01 0.88 1.57E-14 显著的 Significant
TM21159 A07 71011758 24.23 −1.26 0.81 1.22 5.84E-25 显著的 Significant
TM29879 A08 101207415 18.15 0.98 −1.60 1.12 7.13E-19 显著的 Significant
TM33377 A09 67060103 3.94 −0.03 2.69 0.25 1.15E-04 建议的 Suggested
TM33560 A09 69872508 9.44 0.79 −0.05 0.44 3.64E-10 显著的 Significant
TM39543 A11 88132810 6.97 −0.67 0.45 1.45E-08 显著的 Significant
TM42847 A12 79202548 9.46 −0.77 0.56 4.14E-11 显著的 Significant
TM43098 A12 86386068 6.76 0.59 −1.34 0.34 1.73E-07 显著的 Significant
TM43270 A13 2712615 5.02 0.55 0.22 1.53E-06 建议的 Suggested
TM43319 A13 3367403 12.96 0.93 −0.21 0.65 1.11E-13 显著的 Significant
TM46259 A13 54961552 32.13 −0.07 5.01 1.97 7.40E-33 显著的 Significant
TM46626 A13 60389339 50.42 −1.87 −0.80 1.75 3.86E-51 显著的 Significant
TM46971 A13 67208662 6.64 −0.66 0.44 3.23E-08 显著的 Significant
TM53389 D03 903573 6.39 −0.54 1.37 0.40 4.06E-07 显著的 Significant
TM53422 D03 1440179 25.76 1.29 −1.25 1.27 1.74E-26 显著的 Significant
TM53561 D03 3418747 11.98 0.91 −0.05 0.68 1.06E-12 显著的 Significant
TM53815 D03 14152924 11.35 −0.53 −3.96 0.38 4.45E-12 显著的 Significant
TM54194 D03 22271484 41.66 1.69 1.36 2.07 2.21E-42 显著的 Significant
TM54735 D03 30908501 16.12 −1.05 −0.49 0.90 7.55E-17 显著的 Significant
TM57403 D05 18172892 9.58 0.72 −1.64 0.45 2.65E-10 显著的 Significant
TM66913 D08 1467215 9.90 −0.79 0.81 0.56 1.26E-10 显著的 Significant
TM68738 D08 41089816 3.76 −0.24 2.89 0.23 1.75E-04 建议的 Suggested
TM68742 D08 41923665 14.23 0.95 0.18 0.54 5.94E-15 显著的 Significant
TM69832 D08 63885958 15.45 −0.98 −1.12 0.89 3.55E-16 显著的 Significant
TM70091 D09 2521753 12.54 −0.90 0.24 0.27 2.86E-13 显著的 Significant
TM70190 D09 4038304 13.80 −0.35 −3.09 0.75 1.60E-14 显著的 Significant
TM71845 D09 28601256 9.06 0.78 0.33 0.52 8.78E-10 显著的 Significant
TM72012 D09 33752691 6.19 −0.64 −0.03 0.34 6.53E-07 显著的 Significant
TM73342 D10 4603205 18.17 −1.13 0.66 1.23 6.76E-19 显著的 Significant
TM74817 D10 55458252 19.35 0.24 5.44 1.12 4.43E-20 显著的 Significant
TM79201 D12 46693819 6.36 0.65 0.39 0.29 4.38E-07 显著的 Significant
TM79885 D12 57356813 7.22 −0.70 −0.23 0.45 6.00E-08 显著的 Significant
TM80585 D13 16022912 10.61 0.81 0.34 2.77E-12 显著的 Significant

表3

在3个环境中同时检测到的株高QTN"

QTN 环境
Environment
染色体
Chr.
位置
Position (bp)
LOD A D PVE (%) P
P-value
显著性
Significance
等位基因
Allele (M/N)
TM66913 2022SHZ D08 1,467,215 6.00 -1.66 -1.62 3.49 1.01E-06 显著的Significant A/G
2023SHZ D08 1,467,215 8.42 -1.73 -0.66 3.88 3.83E-09 显著的Significant A/G
Multi_env D08 1,467,215 9.90 -0.79 0.81 0.56 1.26E-10 显著的Significant A/G
TM79201 2022KRL D12 46,693,819 7.52 1.86 0.24 3.80 3.00E-08 显著的Significant C/G
2023SHZ D12 46,693,819 5.47 1.41 0.34 2.31 3.38E-06 建议的Suggested C/G
Multi_env D12 46,693,819 6.36 0.65 0.39 0.29 4.38E-07 显著的Significant C/G

图3

株高稳定QTN检测及候选基因功能富集与表达热图 A: 在3个环境中同时检测到的株高QTN的曼哈顿图; B: 与稳定QTN相关的候选基因的GO和KEGG富集图; C: 基于富集结果的候选基因表达热图。A图中的左y轴是在3VmrMLM的第1步中对所有标记进行单标记全基因组扫描获得的-log10P值, 右y轴是在3VmrMLM的第2步中通过似然比检验获得的显著或建议的QTN的LOD值, 阈值为LOD=3.0; 红颜色SNP的点为在3个环境中同时检测到的QTN。C图中红颜色的基因表示在陆地棉TM-1的茎中有较高表达。"

附表5

与稳定QTN相关的84个候选基因的GO、KEGG和TAIR功能注释"

Gene ID GO KEGG Arabidopsis ID ArabDesc
GH_D08G0116 GO:0003674 (molecular function); GO:0005634 (nucleus); GO:0009408 (response to heat); GO:0016020 (membrane); GO:0016021 (integral component of membrane) 04141 (protein processing in endoplasmic reticulum) AT2G27140 HSP20-like chaperones superfamily protein
GH_D08G0117 GO:0005515 (protein binding) 04016 (MAPK signaling pathway-plant); 04070 (phosphatidylinositol signaling system); 04626 (plant-pathogen interaction) AT2G27030 calmodulin 5
GH_D08G0118 GO:0000209 (protein polyubiquitination); GO:0000836 (Hrd1p ubiquitin ligase complex); GO:0030433 (ubiquitin-dependent ERAD pathway); GO:0030968 (endoplasmic reticulum unfolded protein response); GO:0036513 (Derlin-1 retrotranslocation complex); GO:0044322 (endoplasmic reticulum quality control compartment); GO:0051082 (unfolded protein binding); GO:1990381 (ubiquitin-specific protease binding) 04141 (protein processing in endoplasmic reticulum); 04120 (ubiquitin mediated proteolysis) AT3G16090 RING/U-box superfamily protein
GH_D08G0119 GO:0005215 (transporter activity); GO:0005886 (plasma membrane); GO:0006857 (oligopeptide transport); GO:0016020 (membrane); GO:0016021 (integral component of membrane); GO:0022857 (transmembrane transporter activity); GO:0042128 (nitrate assimilation); GO:0055085 (transmembrane transport) 无注释No annotation AT3G45660 Major facilitator superfamily protein
GH_D08G0123 GO:0005634 (nucleus); GO:0008150 (biological_process) 无注释 No annotation AT2G28500 LOB domain-containing protein 11
GH_D08G0125 GO:0005739 (mitochondrion) 无注释 No annotation AT2G27800 Tetratricopeptide repeat (TPR)-like superfamily protein
GH_D08G0126 GO:0005886 (plasma membrane); GO:0006952 (defense response) 03060 (protein export); 04141 (protein processing in endoplasmic reticulum); 04145 (phagosome) AT5G60460 Preprotein translocase Sec%2C Sec61-beta subunit protein
GH_D08G0127 GO:0004674 (protein serine/threonine kinase activity); GO:0005515 (protein binding); GO:0005524 (ATP binding); GO:0005622 (intracellular); GO:0005634 (nucleus); GO:0005737 (cytoplasm); GO:0006468 (protein phosphorylation); GO:0009615 (response to virus); GO:0016032 (viral process); GO:0016301 (kinase activity); GO:0018105 (peptidyl-serine phosphorylation); GO:0018107 (peptidyl-threonine phosphorylation); GO:0035556 (intracellular signal transduction); GO:0046777 (protein autophosphorylation) 无注释 No annotation AT5G60550 geminivirus rep interacting kinase 2
GH_D08G0130 GO:0000463 (maturation of LSU-rRNA from tricistronic rRNA transcript (SSU-rRNA, 5.8S rRNA, LSU-rRNA)); GO:0002181 (cytoplasmic translation); GO:0003735 (structural constituent of ribosome); GO:0022625 (cytosolic large ribosomal subunit) 03010 (ribosome) AT3G13580 Ribosomal protein L30/L7 family protein
GH_D08G0131 GO:0005829 (cytosol); GO:0030366 (molybdopterin synthase activity); GO:0032324 (molybdopterin cofactor biosynthetic process) 00790 (folate biosynthesis); 04122 (sulfur relay system) AT2G43760 molybdopterin biosynthesis MoaE family protein
GH_D08G0132 GO:0005737 (cytoplasm) 03013 (RNA transport) AT5G19485 transferases/nucleotidyltransferase
GH_D08G0133 GO:0005737 (cytoplasm); GO:0030001 (metal ion transport); GO:0046914 (transition metal ion binding); GO:0046916 (cellular transition metal ion homeostasis) 无注释 No annotation AT4G05030 Copper transport protein family
GH_D08G0135 GO:0005739 (mitochondrion); GO:0005741 (mitochondrial outer membrane); GO:0009507 (chloroplast); GO:0016021 (integral component of membrane); GO:0019375 (galactolipid biosynthetic process); GO:0050665 (hydrogen peroxide biosynthetic process) 无注释 No annotation AT5G12290 dgd1 suppressor 1
GH_D08G0136 GO:0003735 (structural constituent of ribosome); GO:0006412 (translation) 03010 (ribosome) AT3G27830 ribosomal protein L12-A
GH_D08G0137 GO:0003723 (RNA binding); GO:0005634 (nucleus); GO:0008150 (biological_process) 无注释 No annotation AT3G08000 RNA-binding (RRM/RBD/RNP motifs) family protein
GH_D08G0142 GO:0003677 (DNA binding); GO:0005515 (protein binding); GO:0005634 (nucleus); GO:0007275 (multicellular organism development); GO:0009734 (auxin-activated signaling pathway); GO:0009851 (auxin biosynthetic process); GO:0046872 (metal ion binding); GO:0048467 (gynoecium development) 无注释 No annotation AT5G12330 Lateral root primordium (LRP) protein-like protein
GH_D08G0145 GO:0004674 (protein serine/threonine kinase activity); GO:0004683 (calmodulin-dependent protein kinase activity); GO:0005509 (calcium ion binding); GO:0005516 (calmodulin binding); GO:0005524 (ATP binding); GO:0005634 (nucleus); GO:0005737 (cytoplasm); GO:0005886 (plasma membrane); GO:0006468 (protein phosphorylation); GO:0009738 (abscisic acid-activated signaling pathway); GO:0009931 (calcium-dependent protein serine/threonine kinase activity); GO:0016301 (kinase activity); GO:0018105 (peptidyl-serine phosphorylation); GO:0035556 (intracellular signal transduction); GO:0046777 (protein autophosphorylation); GO:0080092 (regulation of pollen tube growth) 04626 (plant-pathogen interaction) AT5G12180 calcium-dependent protein kinase 17
GH_D08G0158 GO:0003674 (molecular_function); GO:0008150 (biological_process); GO:0009507 (chloroplast) 无注释 No annotation AT1G55280 Lipase/lipooxygenase%2C PLAT/LH2 family protein
GH_D08G0159 GO:0004721 (phosphoprotein phosphatase activity); GO:0004722 (protein serine/threonine phosphatase activity); GO:0005515 (protein binding); GO:0005634 (nucleus); GO:0005737 (cytoplasm); GO:0005829 (cytosol); GO:0005886 (plasma membrane); GO:0016021 (integral component of membrane); GO:0046872 (metal ion binding); GO:0048364 (root development); GO:0048863 (stem cell differentiation); GO:0080022 (primary root development) 03015 (mRNA surveillance pathway); 04136 (autophagy-other eukaryotes) AT2G42500 protein phosphatase 2A-3
GH_D08G0160 GO:0005634 (nucleus); GO:0005886 (plasma membrane); GO:0006869 (lipid transport); GO:0008289 (lipid binding); GO:0031225 (anchored component of membrane) 无注释 No annotation AT1G55260 Bifunctional inhibitor/lipid-transfer protein/seed storage 2S albumin superfamily protein
GH_D08G0161 GO:0003723 (RNA binding); GO:0005634 (nucleus) 无注释 No annotation AT3G32940 RNA-binding KH domain-containing protein
GH_D08G0162 GO:0008150 (biological_process); GO:0009507 (chloroplast); GO:0016021 (integral component of membrane) 无注释 No annotation AT1G55230 proteinase inhibitor I4% 2C serpin (DUF716)
GH_D08G0163 GO:0009699 (phenylpropanoid biosynthetic process); GO:0042349 (guiding stereospecific synthesis activity) 00970 (aminoacyl-tRNA biosynthesis) AT1G58170 Disease resistance-responsive (dirigent-like protein) family protein
GH_D08G0165 GO:0003674 (molecular_function); GO:0005739 (mitochondrion); GO:0006979 (response to oxidative stress); GO:0016021 (integral component of membrane) 00270 (cysteine and methionine metabolism) AT5G19875 transmembrane protein
GH_D08G0166 GO:0003674 (molecular_function); GO:0005634 (nucleus); GO:0008150 (biological_process) 无注释 No annotation AT2G20480 hypothetical protein
GH_D08G0169 GO:0000148 (1,3-beta-D-glucan synthase complex); GO:0003843 (1,3-beta-D-glucan synthase activity); GO:0005886 (plasma membrane) 无注释 No annotation AT3G07160 glucan synthase-like 10
GH_D08G0170 GO:0003677 (DNA binding); GO:0003700 (DNA binding transcription factor activity); GO:0005634 (nucleus); GO:0006351 (transcription, DNA-templated); GO:0006355 (regulation of transcription, DNA-templated); GO:0009873 (ethylene-activated signaling pathway) 无注释 No annotation AT1G50680 AP2/B3 transcription factor family protein
GH_D08G0172 GO:0003674 (molecular_function); GO:0005634 (nucleus) 无注释 No annotation AT5G13020 Emsy N Terminus (ENT) / plant Tudor-like domains-containing protein
GH_D08G0173 GO:0003674 (molecular_function); GO:0005739 (mitochondrion); GO:0005829 (cytosol); GO:0008150 (biological_process); GO:0009507 (chloroplast); GO:0009570 (chloroplast stroma) 无注释 No annotation AT5G13030 selenoprotein O
GH_D08G0174 GO:0004674 (protein serine/threonine kinase activity); GO:0005634 (nucleus); GO:0005737 (cytoplasm); GO:0005886 (plasma membrane); GO:0035556 (intracellular signal transduction) 04016 (MAPK signaling pathway - plant) AT3G20830 AGC (cAMP-dependent%2C cGMP-dependent and protein kinase C) kinase family protein
GH_D08G0176 GO:0005385 (zinc ion transmembrane transporter activity); GO:0016020 (membrane); GO:0071577 (zinc II ion transmembrane transport) 无注释 No annotation AT3G20870 ZIP metal ion transporter family
GH_D08G0179 GO:0043161 (proteasome-mediated ubiquitin-dependent protein catabolic process); GO:0061630 (ubiquitin protein ligase activity) 无注释 No annotation AT3G63530 RING/U-box superfamily protein
GH_D08G0182 GO:0000808 (origin recognition complex); GO:0003677 (DNA binding); GO:0003682 (chromatin binding); GO:0005515 (protein binding); GO:0005524 (ATP binding); GO:0005634 (nucleus); GO:0006260 (DNA replication); GO:0006351 (transcription, DNA-templated); GO:0006355 (regulation of transcription, DNA-templated); GO:0009567 (double fertilization forming a zygote and endosperm); GO:0010385 (double-stranded methylated DNA binding); GO:0046872 (metal ion binding) 无注释 No annotation AT4G12620 origin of replication complex 1B
GH_D08G0183 GO:0005525 (GTP binding); GO:0005739 (mitochondrion); GO:0009507 (chloroplast); GO:0009793 (embryo development ending in seed dormancy); GO:0042793 (plastid transcription) 无注释 No annotation AT3G12080 GTP-binding family protein
GH_D08G0184 GO:0005634 (nucleus); GO:0005886 (plasma membrane); GO:0015031 (protein transport); GO:0016020 (membrane); GO:0016021 (integral component of membrane) 03060 (protein export); 04141 (protein processing in endoplasmic reticulum) AT3G20920 translocation protein-like protein
GH_D08G0185 GO:0005783 (endoplasmic reticulum); GO:0005794 (Golgi apparatus); GO:0008150 (biological_process); GO:0016021 (integral component of membrane); GO:0016779 (nucleotidyltransferase activity) 无注释 No annotation AT3G13410 2-C-methyl-D-erythritol 4-phosphate cytidylyltransferase
GH_D08G0186 GO:0003674 (molecular_function); GO:0005739 (mitochondrion); GO:0005778 (peroxisomal membrane); GO:0008150 (biological_process); GO:0009507 (chloroplast); GO:0009941 (chloroplast envelope) 04146 (peroxisome) AT5G19750 Peroxisomal membrane 22 kD (Mpv17/PMP22) family protein
GH_D08G0188 GO:0005516 (calmodulin binding); GO:0005783 (endoplasmic reticulum); GO:0006491 (N-glycan processing); GO:0009507 (chloroplast); GO:0042742 (defense response to bacterium) 04141 (protein processing in endoplasmic reticulum) AT5G56360 calmodulin-binding protein
GH_D08G0189 GO:0003723 (RNA binding); GO:0005739 (mitochondrion); GO:0006353 (DNA-templated transcription, termination); GO:0006355 (regulation of transcription, DNA-templated); GO:0009507 (chloroplast) 无注释 No annotation AT4G26370 antitermination NusB domain-containing protein
GH_D08G0190 GO:0000373 (Group II intron splicing); GO:0009507 (chloroplast); GO:0048316 (seed development) 03018 (RNA degradation) AT3G23070 CRM family member 3A
GH_D08G0194 GO:0004497 (monooxygenase activity); GO:0007275 (multicellular organism development); GO:0010268 (brassinosteroid homeostasis); GO:0016125 (sterol metabolic process); GO:0016132 (brassinosteroid biosynthetic process) 无注释 No annotation AT5G36110 cytochrome P450% 2C family 716% 2C subfamily A% 2C polypeptide 1
GH_D08G0195 无注释 No annotation 无注释 No annotation
GH_D08G0199 GO:0004842 (ubiquitin-protein transferase activity); GO:0019005 (SCF ubiquitin ligase complex); GO:0031146 (SCF-dependent proteasomal ubiquitin-dependent protein catabolic process) 无注释 No annotation AT4G12560 F-box and associated interaction domains-containing protein
GH_D08G0202 GO:0004842 (ubiquitin-protein transferase activity); GO:0019005 (SCF ubiquitin ligase complex); GO:0031146 (SCF-dependent proteasomal ubiquitin-dependent protein catabolic process) 无注释 No annotation AT4G12560 F-box and associated interaction domains-containing protein
GH_D08G0204 GO:0004842 (ubiquitin-protein transferase activity); GO:0019005 (SCF ubiquitin ligase complex); GO:0031146 (SCF-dependent proteasomal ubiquitin-dependent protein catabolic process) 无注释 No annotation AT4G12560 F-box and associated interaction domains-containing protein
GH_D08G0205 GO:0004842 (ubiquitin-protein transferase activity); GO:0019005 (SCF ubiquitin ligase complex); GO:0031146 (SCF-dependent proteasomal ubiquitin-dependent protein catabolic process) 无注释 No annotation AT4G12560 F-box and associated interaction domains-containing protein
GH_D08G0208 GO:0005737 (cytoplasm); GO:0008017 (microtubule binding) 无注释 No annotation AT2G07170 ARM repeat superfamily protein
GH_D08G0209 GO:0004806 (triglyceride lipase activity); GO:0006629 (lipid metabolic process); GO:0009507 (chloroplast); GO:0016042 (lipid catabolic process) 00220 (arginine biosynthesis) AT4G18550 alpha/beta-Hydrolases superfamily protein
GH_D08G0213 GO:0003676 (nucleic acid binding); GO:0003723 (RNA binding); GO:0005634 (nucleus); GO:0016458 (gene silencing); GO:0080111 (DNA demethylation) 无注释 No annotation AT5G58130 RNA-binding (RRM/RBD/RNP motifs) family protein
GH_D08G0214 GO:0003700 (DNA binding transcription factor activity); GO:0005634 (nucleus); GO:0006355 (regulation of transcription, DNA-templated) 04933 (AGE-RAGE signaling pathway in diabetic complications) AT3G13040 myb-like HTH transcriptional regulator family protein
GH_D08G0218 GO:0006952 (defense response); GO:0007165 (signal transduction) 无注释 No annotation AT3G11010 receptor like protein 34
GH_D08G0221 GO:0003824 (catalytic activity); GO:0005515 (protein binding); GO:0005622 (intracellular); GO:0005623 (cell); GO:0005730 (nucleolus); GO:0005739 (mitochondrion); GO:0005777 (peroxisome); GO:0005778 (peroxisomal membrane); GO:0015919 (peroxisomal membrane transport); GO:0016021 (integral component of membrane); GO:0016301 (kinase activity); GO:0016310 (phosphorylation); GO:0043574 (peroxisomal transport) 无注释 No annotation AT3G10572 3-phosphoinositide-dependent protein kinase-1
GH_D12G1724 GO:0005739 (mitochondrion); GO:0007049 (cell cycle); GO:0051301 (cell division); GO:0051726 (regulation of cell cycle) 无注释 No annotation AT2G01905 cyclin J18
GH_D12G1725 GO:0000162 (tryptophan biosynthetic process); GO:0004049 (anthranilate synthase activity); GO:0005829 (cytosol); GO:0005950 (anthranilate synthase complex) 00400 (phenylalanine, tyrosine and tryptophan biosynthesis); 00405 (phenazine biosynthesis) AT1G25220 anthranilate synthase beta subunit 1
GH_D12G1726 GO:0004675 (transmembrane receptor protein serine/threonine kinase activity); GO:0005515 (protein binding); GO:0005524 (ATP binding); GO:0005576 (extracellular region); GO:0005886 (plasma membrane); GO:0006468 (protein phosphorylation); GO:0007165 (signal transduction); GO:0016021 (integral component of membrane) 无注释 No annotation AT1G66150 transmembrane kinase 1
GH_D12G1727 GO:0000155 (phosphorelay sensor kinase activity); GO:0000160 (phosphorelay signal transduction system); GO:0004673 (protein histidine kinase activity); GO:0004721 (phosphoprotein phosphatase activity); GO:0005034 (osmosensor activity); GO:0005515 (protein binding); GO:0005783 (endoplasmic reticulum); GO:0005789 (endoplasmic reticulum membrane); GO:0005886 (plasma membrane); GO:0006468 (protein phosphorylation); GO:0007231 (osmosensory signaling pathway); GO:0008272 (sulfate transport); GO:0009116 (nucleoside metabolic process); GO:0009414 (response to water deprivation); GO:0009736 (cytokinin-activated signaling pathway); GO:0009884 (cytokinin receptor activity); GO:0009885 (transmembrane histidine kinase cytokinin receptor activity); GO:0010029 (regulation of seed germination); GO:0010086 (embryonic root morphogenesis); GO:0010150 (leaf senescence); GO:0016021 (integral component of membrane); GO:0016036 (cellular response to phosphate starvation); GO:0019899 (enzyme binding); GO:0019901 (protein kinase binding); GO:0033500 (carbohydrate homeostasis); GO:0042742 (defense response to bacterium); GO:0043424 (protein histidine kinase binding); GO:0048509 (regulation of meristem development); GO:0048831 (regulation of shoot system development); GO:0071329 (cellular response to sucrose stimulus) 04075 (plant hormone signal transduction) AT2G01830 CHASE domain containing histidine kinase protein
GH_D12G1728 GO:0004674 (protein serine/threonine kinase activity); GO:0005886 (plasma membrane); GO:0006468 (protein phosphorylation) 无注释 No annotation AT1G34300 lectin protein kinase family protein
GH_D12G1729 GO:0005623 (cell); GO:0005634 (nucleus); GO:0005783 (endoplasmic reticulum); GO:0005788 (endoplasmic reticulum lumen); GO:0009793 (embryo development ending in seed dormancy); GO:0010183 (pollen tube guidance); GO:0035437 (maintenance of protein localization in endoplasmic reticulum) 无注释 No annotation AT1G67960 POLLEN DEFECTIVE IN GUIDANCE-like protein
GH_D12G1731 GO:0003676 (nucleic acid binding); GO:0009507 (chloroplast) 无注释 No annotation AT1G67950 RNA-binding (RRM/RBD/RNP motifs) family protein
GH_D12G1734 GO:0003677 (DNA binding); GO:0003700 (DNA binding transcription factor activity); GO:0005634 (nucleus); GO:0005737 (cytoplasm); GO:0006351 (transcription, DNA-templated); GO:0006355 (regulation of transcription, DNA-templated); GO:0043565 (sequence-specific DNA binding) 无注释 No annotation AT1G67970 heat shock transcription factor A8
GH_D12G1736 GO:0005096 (GTPase activator activity); GO:0005737 (cytoplasm); GO:0005794 (Golgi apparatus); GO:0031267 (small GTPase binding); GO:0046872 (metal ion binding) 04144 (endocytosis) AT1G10870 ARF-GAP domain 4
GH_D12G1738 GO:0004672 (protein kinase activity); GO:0004674 (protein serine/threonine kinase activity); GO:0005524 (ATP binding); GO:0005886 (plasma membrane); GO:0006468 (protein phosphorylation); GO:0007169 (transmembrane receptor protein tyrosine kinase signaling pathway); GO:0016021 (integral component of membrane) 无注释 No annotation AT1G10850 Leucine-rich repeat protein kinase family protein
GH_D12G1739 GO:0005634 (nucleus); GO:0009055 (electron transfer activity); GO:0015035 (protein disulfide oxidoreductase activity); GO:0035556 (intracellular signal transduction); GO:0045454 (cell redox homeostasis) 无注释 No annotation AT3G11920 glutaredoxin-like protein
GH_D12G1740 GO:0005634 (nucleus); GO:0005737 (cytoplasm); GO:0005829 (cytosol); GO:0008106 (alcohol dehydrogenase (NADP+) activity); GO:0016491 (oxidoreductase activity); GO:0055114 (oxidation-reduction process) 00010 (glycolysis / gluconeogenesis); 00040 (pentose and glucuronate interconversions); 00561 (glycerolipid metabolism) AT2G37790 NAD(P)-linked oxidoreductase superfamily protein
GH_D12G1746 GO:0003674 (molecular_function); GO:0005575 (cellular_component); GO:0005634 (nucleus); GO:0031386 (protein tag) 无注释 No annotation AT2G32350 Ubiquitin-like superfamily protein
GH_D12G1748 无注释 No annotation 无注释 No annotation AT3G05975 Late embryogenesis abundant (LEA) hydroxyproline-rich glycoprotein family
GH_D12G1749 GO:0003677 (DNA binding); GO:0003700 (DNA binding transcription factor activity); GO:0005515 (protein binding); GO:0005634 (nucleus); GO:0006351 (transcription, DNA-templated); GO:0006355 (regulation of transcription, DNA-templated); GO:0008289 (lipid binding); GO:0010090 (trichome morphogenesis); GO:0043565 (sequence-specific DNA binding); GO:0048497 (maintenance of floral organ identity) 无注释 No annotation AT1G05230 homeodomain GLABROUS 2
GH_D12G1752 GO:0003674 (molecular_function); GO:0005634 (nucleus); GO:0008150 (biological_process) 无注释 No annotation AT2G32380 Transmembrane protein 97%2C Putative
GH_D12G1757 无注释 No annotation 无注释 No annotation AT5G54970 hypothetical protein
GH_D12G1758 GO:0006995 (cellular response to nitrogen starvation) 04136 (autophagy-other eukaryotes) AT1G62040 Ubiquitin-like superfamily protein
GH_D12G1761 GO:0005783 (endoplasmic reticulum); GO:0016020 (membrane); GO:0016788 (hydrolase activity, acting on ester bonds) 无注释 No annotation AT3G57030 Calcium-dependent phosphotriesterase superfamily protein
GH_D12G1767 GO:0005576 (extracellular region); GO:0005794 (Golgi apparatus); GO:0007275 (multicellular organism development); GO:0008083 (growth factor activity); GO:0008283 (cell proliferation); GO:0030154 (cell differentiation); GO:0031012 (extracellular matrix); GO:1905392 (plant organ morphogenesis) 无注释 No annotation AT3G49780 phytosulfokine 4 precursor
GH_D12G1768 GO:0003677 (DNA binding); GO:0003700 (DNA binding transcription factor activity); GO:0005634 (nucleus); GO:0006355 (regulation of transcription, DNA-templated) 04075 (plant hormone signal transduction) AT1G13600 basic leucine-zipper 58
GH_D12G1772 GO:0005739 (mitochondrion) 无注释 No annotation AT1G68990 male gametophyte defective 3
GH_D12G1775 GO:0004430 (1-phosphatidylinositol 4-kinase activity); GO:0005524 (ATP binding); GO:0005575 (cellular_component); GO:0016301 (kinase activity); GO:0016310 (phosphorylation); GO:0046777 (protein autophosphorylation); GO:0046854 (phosphatidylinositol phosphorylation) 无注释 No annotation AT2G03890 phosphoinositide 4-kinase gamma 7
GH_D12G1778 GO:0004252 (serine-type endopeptidase activity); GO:0005737 (cytoplasm); GO:0006508 (proteolysis) 无注释 No annotation AT1G26300 BSD domain-containing protein
GH_D12G1779 GO:0003674 (molecular_function); GO:0005886 (plasma membrane) 无注释 No annotation AT2G03810 18S pre-ribosomal assembly protein gar2-like protein
GH_D12G1781 无注释 No annotation 无注释 No annotation - -
GH_D12G1784 GO:0005215 (transporter activity); GO:0005886 (plasma membrane); GO:0006857 (oligopeptide transport); GO:0016020 (membrane) 无注释 No annotation AT2G37900 Major facilitator superfamily protein
GH_D12G1785 GO:0005886 (plasma membrane); GO:0015171 (amino acid transmembrane transporter activity); GO:0015210 (uracil transmembrane transporter activity); GO:0015706 (nitrate transport); GO:0016021 (integral component of membrane); GO:0022857 (transmembrane transporter activity); GO:0042938 (dipeptide transport); GO:0055085 (transmembrane transport) 无注释 No annotation AT2G38100 proton-dependent oligopeptide transport (POT) family protein
GH_D12G1786 GO:0000287 (magnesium ion binding); GO:0003848 (2-amino-4-hydroxy-6-hydroxymethyldihydropteridine diphosphokinase activity); GO:0004156 (dihydropteroate synthase activity); GO:0005739 (mitochondrion); GO:0046656 (folic acid biosynthetic process) 00790 (folate biosynthesis) AT4G30000 Dihydropterin pyrophosphokinase / Dihydropteroate synthase
GH_D12G1787 GO:0005737 (cytoplasm); GO:0009295 (nucleoid); GO:0009658 (chloroplast organization); GO:0009662 (etioplast organization); GO:0016301 (kinase activity); GO:0042644 (chloroplast nucleoid); GO:0042793 (plastid transcription) 00051 (fructose and mannose metabolism); 00500 (starch and sucrose metabolism); 00520 (amino sugar and nucleotide sugar metabolism) AT1G69200 fructokinase-like protein
GH_D12G1790 GO:0016020 (membrane); GO:0016709 (oxidoreductase activity, acting on paired donors, with incorporation or reduction of molecular oxygen, NAD (P)H as one donor, and incorporation of one atom of oxygen); GO:0044550 (secondary metabolite biosynthetic process) 无注释 No annotation AT1G13710 cytochrome P450%2C family 78%2C subfamily A%2C polypeptide 5
GH_D12G1791 GO:0004004 (ATP-dependent RNA helicase activity); GO:0005737 (cytoplasm); GO:0006396 (RNA processing) 03040 (spliceosome) AT1G26370 RNA helicase family protein

附表6

与稳定QTN相关候选基因的GO和KEGG富集结果"

GO_/ pathway_ ID GO_Category / KEGG_Level_2 GO_Term / KEGG_Pathway_Name Gene ID 富集因子
Rich factor
P
P value
显著性
Significance
GO GO:0031146 Biological process SCF-dependent proteasomal ubiquitin-dependent protein catabolic process GH_D08G0199, GH_D08G0202, GH_D08G0204, GH_D08G0205 0.0226 8.94552E-05 ****
GO:0042793 Biological process Plastid transcription GH_D08G0183, GH_D12G1787 0.1111 0.000253749 ***
GO:0019005 Cellular component SCF ubiquitin ligase complex GH_D08G0199, GH_D08G0202, GH_D08G0204, GH_D08G0205 0.0156 0.000371382 ***
GO:0015919 Biological process Peroxisomal membrane transport GH_D08G0221 1.0000 0.001304759 **
GO:0043574 Biological process Peroxisomal transport GH_D08G0221 1.0000 0.001304759 **
GO:0003848 Molecular function 2-amino-4-hydroxy-6-hydroxymethyldihydropteridine diphosphokinase activity GH_D12G1786 0.5000 0.002607837 **
GO:0004156 Molecular function Dihydropteroate synthase activity GH_D12G1786 0.5000 0.002607837 **
GO:0000836 Cellular component Hrd1p ubiquitin ligase complex GH_D08G0118 0.2500 0.005208958 **
GO:0044322 Cellular component Endoplasmic reticulum quality control compartment GH_D08G0118 0.2500 0.005208958 **
GO:1990381 Molecular function Ubiquitin-specific protease binding GH_D08G0118 0.2500 0.005208958 **
GO:0030366 Molecular function Molybdopterin synthase activity GH_D08G0131 0.2500 0.005208958 **
GO:0035437 Biological process Maintenance of protein localization in endoplasmic reticulum GH_D12G1729 0.2500 0.005208958 **
GO:0009662 Biological process Etioplast organization GH_D12G1787 0.2500 0.005208958 **
GO:0046656 Biological process Folic acid biosynthetic process GH_D12G1786 0.2000 0.006507005 **
GO:0035556 Biological process Intracellular signal transduction GH_D08G0127, GH_D08G0145, GH_D08G0174, GH_D12G1739 0.0069 0.007197809 **
GO:0048863 Biological process Stem cell differentiation GH_D08G0159 0.1667 0.007803380 **
GO:0005778 Cellular component Peroxisomal membrane GH_D08G0186, GH_D08G0221 0.0172 0.010184689 *
GO:0032324 Biological process Molybdopterin cofactor biosynthetic process GH_D08G0131 0.1111 0.011682490 *
GO:0008272 Biological process Sulfate transport GH_D12G1727 0.1111 0.011682490 *
GO:0009885 Molecular function Transmembrane histidine kinase cytokinin receptor activity GH_D12G1727 0.1111 0.011682490 *
GO:0004049 Molecular function Anthranilate synthase activity GH_D12G1725 0.1000 0.012972196 *
GO:0005950 Cellular component Anthranilate synthase complex GH_D12G1725 0.1000 0.012972196 *
GO:0010086 Biological process Embryonic root morphogenesis GH_D12G1727 0.1000 0.012972196 *
GO:0015210 Molecular function Uracil transmembrane transporter activity GH_D12G1785 0.0833 0.015546623 *
GO:0005623 Cellular component Cell GH_D08G0221, GH_D12G1729 0.0136 0.015965392 *
GO:0004842 Molecular function Ubiquitin-protein transferase activity GH_D08G0199, GH_D08G0202, GH_D08G0204, GH_D08G0205 0.0052 0.018109403 *
GO:0080111 Biological process DNA demethylation GH_D08G0213 0.0714 0.018114419 *
GO:0006353 Biological process DNA-templated transcription, termination GH_D08G0189 0.0667 0.019395836 *
GO:0006857 Biological process Oligopeptide transport GH_D08G0119, GH_D12G1784 0.0116 0.021426942 *
GO:0036513 Cellular component Derlin-1 retrotranslocation complex GH_D08G0118 0.0588 0.021953717 *
GO:0071329 Biological process Cellular response to sucrose stimulus GH_D12G1727 0.0588 0.021953717 *
GO:0010385 Molecular function Double-stranded methylated DNA binding GH_D08G0182 0.0556 0.023230186 *
GO:0005034 Molecular function Osmosensor activity GH_D12G1727 0.0526 0.024505010 *
GO:0009884 Molecular function Cytokinin receptor activity GH_D12G1727 0.0526 0.024505010 *
GO:0000808 Cellular component Origin recognition complex GH_D08G0182 0.0500 0.025778190 *
GO:0031267 Molecular function Small GTPase binding GH_D12G1736 0.0500 0.025778190 *
GO:0008106 Molecular function NADP+ GH_D12G1740 0.0476 0.027049730 *
GO:0008083 Molecular function Growth factor activity GH_D12G1767 0.0476 0.027049730 *
GO:0050665 Biological process Hydrogen peroxide biosynthetic process GH_D08G0135 0.0455 0.028319630 *
GO:0004721 Molecular function Phosphoprotein phosphatase activity GH_D08G0159, GH_D12G1727 0.0100 0.028586724 *
GO:0046777 Biological process Protein autophosphorylation GH_D08G0127, GH_D08G0145, GH_D12G1775 0.0059 0.029337659 *
GO:0019899 Molecular function Enzyme binding GH_D12G1727 0.0417 0.030854523 *
GO:0019375 Biological process Galactolipid biosynthetic process GH_D08G0135 0.0385 0.033382886 *
GO:0007231 Biological process Osmosensory signaling pathway GH_D12G1727 0.0385 0.033382886 *
GO:0048497 Biological process Maintenance of floral organ identity GH_D12G1749 0.0385 0.033382886 *
GO:0016458 Biological process Gene silencing GH_D08G0213 0.0357 0.035904734 *
GO:0000162 Biological process Tryptophan biosynthetic process GH_D12G1725 0.0357 0.035904734 *
GO:0033500 Biological process Carbohydrate homeostasis GH_D12G1727 0.0357 0.035904734 *
GO:0006491 Biological process N-glycan processing GH_D08G0188 0.0333 0.038420086 *
GO:0042938 Biological process Dipeptide transport GH_D12G1785 0.0323 0.039675330 *
GO:0048509 Biological process Regulation of meristem development GH_D12G1727 0.0312 0.040928956 *
GO:0004430 Molecular function 1-phosphatidylinositol 4-kinase activity GH_D12G1775 0.0312 0.040928956 *
GO:0000155 Molecular function Phosphorelay sensor kinase activity GH_D12G1727 0.0294 0.043431362 *
GO:0004673 Molecular function Protein histidine kinase activity GH_D12G1727 0.0294 0.043431362 *
GO:0006468 Biological process Protein phosphorylation GH_D08G0127, GH_D08G0145, GH_D12G1726, GH_D12G1727, GH_D12G1728, GH_D12G1738 0.0030 0.044310999 *
GO:0000463 Biological process SSU-rRNA, 5.8S rRNA, LSU-rRNA GH_D08G0130 0.0286 0.044680147 *
GO:0000148 Cellular component 1,3-beta-D-glucan synthase complex GH_D08G0169 0.0278 0.045927321 *
GO:0003843 Molecular function 1,3-beta-D-glucan synthase activity GH_D08G0169 0.0278 0.045927321 *
GO:0031012 Cellular component Extracellular matrix GH_D12G1767 0.0278 0.045927321 *
GO:0000373 Biological process Group II intron splicing GH_D08G0190 0.027 0.047172887 *
GO:0046854 Biological process Phosphatidylinositol phosphorylation GH_D12G1775 0.0256 0.049659204 *
GO:0005788 Cellular component Endoplasmic reticulum lumen GH_D12G1729 0.0250 0.050899959 ns
GO:0031386 Molecular function Protein tag GH_D12G1746 0.0244 0.052139115 ns
GO:0005739 Cellular component Mitochondrion GH_D08G0125, GH_D08G0135, GH_D08G0165, GH_D08G0173, GH_D08G0183, GH_D08G0186, GH_D08G0189, GH_D08G0221, GH_D12G1724, GH_D12G1772, GH_D12G1786 0.0023 0.052258593 ns
GO:0030968 Biological process Endoplasmic reticulum unfolded protein response GH_D08G0118 0.0238 0.053376672 ns
GO:0009567 Biological process Double fertilization forming a zygote and endosperm GH_D08G0182 0.0238 0.053376672 ns
GO:0009295 Cellular component Nucleoid GH_D12G1787 0.0238 0.053376672 ns
GO:0042644 Cellular component Chloroplast nucleoid GH_D12G1787 0.0238 0.053376672 ns
GO:0018105 Biological process Peptidyl-serine phosphorylation GH_D08G0127, GH_D08G0145 0.0069 0.055025326 ns
GO:0071577 Biological process Zinc II ion transmembrane transport GH_D08G0176 0.0227 0.055847003 ns
GO:0005783 Cellular component Endoplasmic reticulum GH_D08G0185, GH_D08G0188, GH_D12G1727, GH_D12G1729, GH_D12G1761 0.0031 0.057799665 ns
GO:0048831 Biological process Regulation of shoot system development GH_D12G1727 0.0217 0.058310967 ns
GO:0006995 Biological process Cellular response to nitrogen starvation GH_D12G1758 0.0204 0.061995012 ns
GO:0016779 Molecular function Nucleotidyltransferase activity GH_D08G0185 0.0196 0.064443132 ns
GO:0022857 Molecular function Transmembrane transporter activity GH_D08G0119, GH_D12G1785 0.0062 0.067220976 ns
GO:0018107 Biological process Peptidyl-threonine phosphorylation GH_D08G0127 0.0185 0.068103485 ns
GO:0009851 Biological process Auxin biosynthetic process GH_D08G0142 0.0185 0.068103485 ns
GO:0048467 Biological process Gynoecium development GH_D08G0142 0.0182 0.069320457 ns
GO:0008289 Molecular function Lipid binding GH_D08G0160, GH_D12G1749 0.0059 0.072698272 ns
GO:1905392 Biological process Plant organ morphogenesis GH_D12G1767 0.0172 0.072961965 ns
GO:0009116 Biological process Nucleoside metabolic process GH_D12G1727 0.0164 0.076589403 ns
GO:0005741 Cellular component Mitochondrial outer membrane GH_D08G0135 0.0137 0.090959515 ns
GO:0010029 Biological process Regulation of seed germination GH_D12G1727 0.0137 0.090959515 ns
GO:0015706 Biological process Nitrate transport GH_D12G1785 0.0135 0.092147007 ns
GO:0080022 Biological process Primary root development GH_D08G0159 0.0128 0.096881679 ns
GO:0030433 Biological process Ubiquitin-dependent ERAD pathway GH_D08G0118 0.0127 0.098061532 ns
GO:0005385 Molecular function Zinc ion transmembrane transporter activity GH_D08G0176 0.0127 0.098061532 ns
GO:0019901 Molecular function Protein kinase binding GH_D12G1727 0.0125 0.099239862 ns
GO:0043424 Molecular function Protein histidine kinase binding GH_D12G1727 0.0114 0.108611943 ns
GO:0042349 Molecular function Guiding stereospecific synthesis activity GH_D08G0163 0.0109 0.113261806 ns
GO:0009615 Biological process Response to virus GH_D08G0127 0.0108 0.114420525 ns
GO:0010183 Biological process Pollen tube guidance GH_D12G1729 0.0103 0.119040465 ns
GO:0016301 Molecular function Kinase activity GH_D08G0127, GH_D08G0145, GH_D08G0221, GH_D12G1775, GH_D12G1787 0.0025 0.119564658 ns
GO:0005215 Molecular function Transporter activity GH_D08G0119, GH_D12G1784 0.0043 0.123099734 ns
GO:0006396 Biological process RNA processing GH_D12G1791 0.0099 0.123636603 ns
GO:0080092 Biological process Regulation of pollen tube growth GH_D08G0145 0.0096 0.127068160 ns
GO:0016020 Cellular component Membrane GH_D08G0116, GH_D08G0119, GH_D08G0176, GH_D08G0184, GH_D12G1761, GH_D12G1784, GH_D12G1790 0.0022 0.128123293 ns
GO:0010268 Biological process Brassinosteroid homeostasis GH_D08G0194 0.0093 0.130486447 ns
GO:0042128 Biological process Nitrate assimilation GH_D08G0119 0.0090 0.135023610 ns
GO:0009699 Biological process Phenylpropanoid biosynthetic process GH_D08G0163 0.0090 0.135023610 ns
GO:0016132 Biological process Brassinosteroid biosynthetic process GH_D08G0194 0.0090 0.135023610 ns
GO:0005886 Cellular component Plasma membrane GH_D08G0119, GH_D08G0126, GH_D08G0145, GH_D08G0159, GH_D08G0160, GH_D08G0169, GH_D08G0174, GH_D08G0184, GH_D12G1726, GH_D12G1727, GH_D12G1728, GH_D12G1738, GH_D12G1779, GH_D12G1784, GH_D12G1785 0.0018 0.135657526 ns
GO:0007275 Biological process Multicellular organism development GH_D08G0142, GH_D08G0194, GH_D12G1767 0.0031 0.135964720 ns
GO:0016036 Biological process Cellular response to phosphate starvation GH_D12G1727 0.0088 0.138411131 ns
GO:0006260 Biological process DNA replication GH_D08G0182 0.0087 0.139537391 ns
GO:0016125 Biological process Sterol metabolic process GH_D08G0194 0.0083 0.145146920 ns
GO:0000160 Biological process Phosphorelay signal transduction system GH_D12G1727 0.0081 0.149608529 ns
GO:0055085 Biological process Transmembrane transport GH_D08G0119, GH_D12G1785 0.0038 0.149611107 ns
GO:0008283 Biological process Cell proliferation GH_D12G1767 0.0079 0.151830703 ns
GO:0004683 Molecular function Calmodulin-dependent protein kinase activity GH_D08G0145 0.0078 0.155153216 ns
GO:0009931 Molecular function Calcium-dependent protein serine/threonine kinase activity GH_D08G0145 0.0078 0.155153216 ns
GO:0004806 Molecular function Triglyceride lipase activity GH_D08G0209 0.0077 0.156257861 ns
GO:0010090 Biological process Trichome morphogenesis GH_D12G1749 0.0077 0.156257861 ns
GO:0005516 Molecular function Calmodulin binding GH_D08G0145, GH_D08G0188 0.0036 0.163728508 ns
GO:0016032 Biological process Viral process GH_D08G0127 0.0071 0.167226170 ns
GO:0002181 Biological process Cytoplasmic translation GH_D08G0130 0.0071 0.167226170 ns
GO:0004674 Molecular function Protein serine/threonine kinase activity GH_D08G0127, GH_D08G0145, GH_D08G0174, GH_D12G1728, GH_D12G1738 0.0022 0.171693951 ns
GO:0048316 Biological process Seed development GH_D08G0190 0.0068 0.173739445 ns
GO:0051726 Biological process Regulation of cell cycle GH_D12G1724 0.0065 0.183415147 ns
GO:0042742 Biological process Defense response to bacterium GH_D08G0188, GH_D12G1727 0.0033 0.189314391 ns
GO:0008017 Molecular function Microtubule binding GH_D08G0208 0.0056 0.209708906 ns
GO:0015171 Molecular function Amino acid transmembrane transporter activity GH_D12G1785 0.0055 0.210743082 ns
GO:0009736 Biological process Cytokinin-activated signaling pathway GH_D12G1727 0.0054 0.215893947 ns
GO:0051082 Molecular function Unfolded protein binding GH_D08G0118 0.0052 0.223049433 ns
GO:0016310 Biological process Phosphorylation GH_D08G0221, GH_D12G1775 0.0029 0.224983773 ns
GO:0009507 Cellular component Chloroplast GH_D08G0135, GH_D08G0158, GH_D08G0162, GH_D08G0173, GH_D08G0183, GH_D08G0186, GH_D08G0188, GH_D08G0189, GH_D08G0190, GH_D08G0209, GH_D12G1731 0.0017 0.227674407 ns
GO:0046914 Molecular function Transition metal ion binding GH_D08G0133 0.0049 0.233159828 ns
GO:0046916 Biological process Cellular transition metal ion homeostasis GH_D08G0133 0.0049 0.234163694 ns
GO:0016021 Cellular component Integral component of membrane GH_D08G0116, GH_D08G0119, GH_D08G0135, GH_D08G0159, GH_D08G0162, GH_D08G0165, GH_D08G0184, GH_D08G0185, GH_D08G0221, GH_D12G1726, GH_D12G1727, GH_D12G1738, GH_D12G1785 0.0016 0.239731669 ns
GO:0005096 Molecular function GTPase activator activity GH_D12G1736 0.0047 0.243140281 ns
GO:0015035 Molecular function Protein disulfide oxidoreductase activity GH_D12G1739 0.0047 0.244131243 ns
GO:0003723 Molecular function RNA binding GH_D08G0137, GH_D08G0161, GH_D08G0189, GH_D08G0213 0.0020 0.251948073 ns
GO:0006869 Biological process Lipid transport GH_D08G0160 0.0045 0.253970664 ns
GO:0000287 Molecular function Magnesium ion binding GH_D12G1786 0.0044 0.256897748 ns
GO:0030001 Biological process Metal ion transport GH_D08G0133 0.0043 0.261751041 ns
GO:0000209 Biological process Protein polyubiquitination GH_D08G0118 0.0040 0.276123891 ns
GO:0010150 Biological process Leaf senescence GH_D12G1727 0.0040 0.277072195 ns
GO:0004004 Molecular function ATP-dependent RNA helicase activity GH_D12G1791 0.0040 0.278965124 ns
GO:0016788 Molecular function Hydrolase activity, acting on ester bonds GH_D12G1761 0.0039 0.284614595 ns
GO:0005622 Cellular component Intracellular GH_D08G0127, GH_D08G0221 0.0024 0.293978022 ns
GO:0007165 Biological process Signal transduction GH_D08G0218, GH_D12G1726 0.0024 0.295906972 ns
GO:0009658 Biological process Chloroplast organization GH_D12G1787 0.0036 0.302217768 ns
GO:0031225 Cellular component Anchored component of membrane GH_D08G0160 0.0036 0.303132308 ns
GO:0004252 Molecular function Serine-type endopeptidase activity GH_D12G1778 0.0036 0.307687281 ns
GO:0045454 Biological process Cell redox homeostasis GH_D12G1739 0.0035 0.311310080 ns
GO:0004675 Molecular function Transmembrane receptor protein serine/threonine kinase activity GH_D12G1726 0.0035 0.314914157 ns
GO:0004497 Molecular function Monooxygenase activity GH_D08G0194 0.0033 0.329145149 ns
GO:0009055 Molecular function Electron transfer activity GH_D12G1739 0.0032 0.331780772 ns
GO:0006629 Biological process Lipid metabolic process GH_D08G0209 0.0030 0.353350335 ns
GO:0016042 Biological process Lipid catabolic process GH_D08G0209 0.0030 0.353350335 ns
GO:0007049 Biological process Cell cycle GH_D12G1724 0.0030 0.355892028 ns
GO:0005575 Cellular component Cellular_component GH_D12G1746, GH_D12G1775 0.0021 0.358935042 ns
GO:0009793 Biological process Embryo development ending in seed dormancy GH_D08G0183, GH_D12G1729 0.0021 0.361759478 ns
GO:0003676 Molecular function Nucleic acid binding GH_D08G0213, GH_D12G1731 0.0020 0.371141658 ns
GO:0003682 Molecular function Chromatin binding GH_D08G0182 0.0028 0.372586334 ns
GO:0005524 Molecular function ATP binding GH_D08G0127, GH_D08G0145, GH_D08G0182, GH_D12G1726, GH_D12G1738, GH_D12G1775 0.0015 0.403584234 ns
GO:0005737 Cellular component Cytoplasm GH_D08G0127, GH_D08G0132, GH_D08G0133, GH_D08G0145, GH_D08G0159, GH_D08G0174, GH_D08G0208, GH_D12G1734, GH_D12G1736, GH_D12G1740, GH_D12G1778, GH_D12G1787, GH_D12G1791 0.0014 0.405160175 ns
GO:0003735 Molecular function Structural constituent of ribosome GH_D08G0130, GH_D08G0136 0.0019 0.406738239 ns
GO:0004722 Molecular function Protein serine/threonine phosphatase activity GH_D08G0159 0.0024 0.417856537 ns
GO:0009408 Biological process Response to heat GH_D08G0116 0.0024 0.423946496 ns
GO:0007169 Biological process Transmembrane receptor protein tyrosine kinase signaling pathway GH_D12G1738 0.0024 0.426213974 ns
GO:0009734 Biological process Auxin-activated signaling pathway GH_D08G0142 0.0024 0.426967840 ns
GO:0016709 Molecular function P GH_D12G1790 0.0023 0.433708766 ns
GO:0048364 Biological process Root development GH_D08G0159 0.0023 0.435938294 ns
GO:0044550 Biological process Secondary metabolite biosynthetic process GH_D12G1790 0.0023 0.441106870 ns
GO:0051301 Biological process Cell division GH_D12G1724 0.0019 0.490958516 ns
GO:0005777 Cellular component Peroxisome GH_D08G0221 0.0019 0.492965313 ns
GO:0015031 Biological process Protein transport GH_D08G0184 0.0019 0.501571538 ns
GO:0022625 Cellular component Cytosolic large ribosomal subunit GH_D08G0130 0.0019 0.504190468 ns
GO:0005525 Molecular function GTP binding GH_D08G0183 0.0018 0.513890989 ns
GO:0006355 Biological process Regulation of transcription, DNA-templated GH_D08G0170, GH_D08G0182, GH_D08G0189, GH_D08G0214, GH_D12G1734, GH_D12G1749, GH_D12G1768 0.0014 0.516452264 ns
GO:0006979 Biological process Response to oxidative stress GH_D08G0165 0.0018 0.517082659 ns
GO:0005634 Cellular component Nucleus GH_D08G0116, GH_D08G0123, GH_D08G0127, GH_D08G0137, GH_D08G0142, GH_D08G0145, GH_D08G0159, GH_D08G0160, GH_D08G0161, GH_D08G0166, GH_D08G0170, GH_D08G0172, GH_D08G0174, GH_D08G0182, GH_D08G0184, GH_D08G0213, GH_D08G0214, GH_D12G1729, GH_D12G1734, GH_D12G1739, GH_D12G1740, GH_D12G1746, GH_D12G1749, GH_D12G1752, GH_D12G1768 0.0013 0.533950008 ns
GO:0005509 Molecular function Calcium ion binding GH_D08G0145 0.0016 0.549667724 ns
GO:0003824 Molecular function Catalytic activity GH_D08G0221 0.0016 0.553216919 ns
GO:0003677 Molecular function DNA binding GH_D08G0142, GH_D08G0170, GH_D08G0182, GH_D12G1734, GH_D12G1749, GH_D12G1768 0.0013 0.554467369 ns
GO:0016491 Molecular function Oxidoreductase activity GH_D12G1740 0.0016 0.569985726 ns
GO:0043161 Biological process Proteasome-mediated ubiquitin-dependent protein catabolic process GH_D08G0179 0.0015 0.591021036 ns
GO:0005730 Cellular component Nucleolus GH_D08G0221 0.0014 0.602206444 ns
GO:0006508 Biological process Proteolysis GH_D12G1778 0.0014 0.60482479 ns
GO:0009873 Biological process Ethylene-activated signaling pathway GH_D08G0170 0.0014 0.608461904 ns
GO:0005515 Molecular function Protein binding GH_D08G0117, GH_D08G0127, GH_D08G0142, GH_D08G0159, GH_D08G0182, GH_D08G0221, GH_D12G1726, GH_D12G1727, GH_D12G1749 0.0012 0.613420363 ns
GO:0009738 Biological process Abscisic acid-activated signaling pathway GH_D08G0145 0.0013 0.624672168 ns
GO:0004672 Molecular function Protein kinase activity GH_D12G1738 0.0013 0.633981536 ns
GO:0003674 Molecular function Molecular_function GH_D08G0116, GH_D08G0158, GH_D08G0165, GH_D08G0166, GH_D08G0172, GH_D08G0173, GH_D08G0186, GH_D12G1746, GH_D12G1752, GH_D12G1779 0.0012 0.637322432 ns
GO:0061630 Molecular function Ubiquitin protein ligase activity GH_D08G0179 0.0013 0.638311287 ns
GO:0009414 Biological process Response to water deprivation GH_D12G1727 0.0013 0.648683344 ns
GO:0030154 Biological process Cell differentiation GH_D12G1767 0.0012 0.656496440 ns
GO:0046872 Molecular function Metal ion binding GH_D08G0142, GH_D08G0159, GH_D08G0182, GH_D12G1736 0.0012 0.656579592 ns
GO:0006412 Biological process Translation GH_D08G0136 0.0012 0.660563061 ns
GO:0005789 Cellular component Endoplasmic reticulum membrane GH_D12G1727 0.0011 0.691838184 ns
GO:0006952 Biological process Defense response GH_D08G0126, GH_D08G0218 0.0011 0.696844443 ns
GO:0005794 Cellular component Golgi apparatus GH_D08G0185, GH_D12G1736, GH_D12G1767 0.0011 0.698955066 ns
GO:0003700 Molecular function DNA binding transcription factor activity GH_D08G0170, GH_D08G0214, GH_D12G1734, GH_D12G1749, GH_D12G1768 0.0011 0.737451171 ns
GO:0043565 Molecular function Sequence-specific DNA binding GH_D12G1734, GH_D12G1749 0.0009 0.767519331 ns
GO:0009941 Cellular component Chloroplast envelope GH_D08G0186 0.0009 0.773522905 ns
GO:0009570 Cellular component Chloroplast stroma GH_D08G0173 0.0008 0.799359178 ns
GO:0008150 Biological process Biological_process GH_D08G0123, GH_D08G0137, GH_D08G0158, GH_D08G0162, GH_D08G0166, GH_D08G0173, GH_D08G0185, GH_D08G0186, GH_D12G1752 0.0010 0.817120488 ns
GO:0005829 Cellular component Cytosol GH_D08G0131, GH_D08G0159, GH_D08G0173, GH_D12G1725, GH_D12G1740 0.0010 0.819618103 ns
GO:0006351 Biological process Transcription, DNA-templated GH_D08G0170, GH_D08G0182, GH_D12G1734, GH_D12G1749 0.0009 0.830104563 ns
GO:0055114 Biological process Oxidation-reduction process GH_D12G1740 0.0005 0.927075738 ns
GO:0005576 Cellular component Extracellular region GH_D12G1726, GH_D12G1767 0.0006 0.937953859 ns
KEGG ko00790 Metabolism of cofactors and vitamins Folate biosynthesis GH_D08G0131, GH_D12G1786 0.0206 0.005770866 **
ko04141 Folding, sorting and degradation Protein processing in endoplasmic reticulum GH_D08G0116, GH_D08G0118, GH_D08G0126, GH_D08G0184, GH_D08G0188 0.0047 0.007465993 **
ko04136 Transport and catabolism Autophagy - other GH_D08G0159, GH_D12G1758 0.0154 0.010148136 *
ko00405 Biosynthesis of other secondary metabolites Phenazine biosynthesis GH_D12G1725 0.0833 0.013993650 *
ko03060 Folding, sorting and degradation Protein export GH_D08G0126, GH_D08G0184 0.0113 0.018223961 *
ko04122 Folding, sorting and degradation Sulfur relay system GH_D08G0131 0.0303 0.038029420 *
ko04933 Endocrine and metabolic disease AGE-RAGE signaling pathway in diabetic complications GH_D08G0214 0.0064 0.168845593 ns
ko00400 Amino acid metabolism Phenylalanine, tyrosine and tryptophan biosynthesis GH_D12G1725 0.0063 0.169827340 ns
ko00220 Amino acid metabolism Arginine biosynthesis GH_D08G0209 0.0043 0.242155265 ns
ko00051 Carbohydrate metabolism Fructose and mannose metabolism GH_D12G1787 0.0040 0.252865096 ns
ko00970 Translation Aminoacyl-tRNA biosynthesis GH_D08G0163 0.0029 0.335031346 ns
ko04016 Signal transduction MAPK signaling pathway - plant GH_D08G0117, GH_D08G0174 0.0019 0.348225209 ns
ko04070 Signal transduction Phosphatidylinositol signaling system GH_D08G0117 0.0027 0.353784005 ns
ko03010 Translation Ribosome GH_D08G0130, GH_D08G0136 0.0018 0.385165261 ns
ko00270 Amino acid metabolism Cysteine and methionine metabolism GH_D08G0165 0.0023 0.396300255 ns
ko04145 Transport and catabolism Phagosome GH_D08G0126 0.0023 0.401331699 ns
ko00561 Lipid metabolism Glycerolipid metabolism GH_D12G1740 0.0023 0.406322695 ns
ko04146 Transport and catabolism Peroxisome GH_D08G0186 0.0022 0.415485443 ns
ko00010 Carbohydrate metabolism Glycolysis / Gluconeogenesis GH_D12G1740 0.0021 0.433403572 ns
ko04120 Folding, sorting and degradation Ubiquitin mediated proteolysis GH_D08G0118 0.0017 0.499320693 ns
ko03018 Folding, sorting and degradation RNA degradation GH_D08G0190 0.0017 0.504715338 ns
ko04626 Environmental adaptation Plant-pathogen interaction GH_D08G0117, GH_D08G0145 0.0014 0.512263134 ns
ko00520 Carbohydrate metabolism Amino sugar and nucleotide sugar metabolism GH_D12G1787 0.0016 0.526310319 ns
ko03015 Translation mRNA surveillance pathway GH_D08G0159 0.0015 0.551894285 ns
ko03040 Transcription Spliceosome GH_D12G1791 0.0014 0.576656057 ns
ko04075 Signal transduction Plant hormone signal transduction GH_D12G1727, GH_D12G1768 0.0012 0.578420693 ns
ko00040 Carbohydrate metabolism Pentose and glucuronate interconversions GH_D12G1740 0.0013 0.589781656 ns
ko04144 Transport and catabolism Endocytosis GH_D12G1736 0.0012 0.627752904 ns
ko03013 Translation Nucleocytoplasmic transport GH_D08G0132 0.0010 0.694911098 ns
ko00500 Carbohydrate metabolism Starch and sucrose metabolism GH_D12G1787 0.0009 0.717946178 ns

表4

株高QEI检测结果"

QTN 染色体
Chr.
位置
Position (bp)
LOD A×E1 D×E1 A×E2 D×E2 A×E3 D×E3
TM13356 A05 89,113,385 9.80 0.76 -1.82 -0.31 -0.53 -0.38 -1.21
TM28548 A08 72,228,159 4.58 0.68 0.16 -0.03
TM39537 A11 88,013,317 3.66 0.31 0.71 -0.34
TM42543 A12 73,353,256 13.06 -0.03 0.01 -0.38 -1.06 0.89 1.43
TM47809 D01 1,089,469 5.90 -0.16 -0.27 0.03
TM66973 D08 2,313,842 4.95 -0.96 -0.24 0.13
TM68980 D08 45,303,833 9.37 -0.65 1.17 -0.27
TM78868 D12 41,115,840 8.33 0.23 -0.49 0.41 1.57 -0.58 0.15
QTN 染色体
Chr.
位置
Position (bp)
A×E4 D×E4 A×E5 D×E5 PVE (%) P
P-value
显著性
Significance
TM13356 A05 89,113,385 -0.44 -0.68 0.37 4.24 0.62 3.51E-07 显著的Significant
TM28548 A08 72,228,159 0.15 -0.97 0.30 3.04E-04 建议的Suggested
TM39537 A11 88,013,317 -0.02 -0.66 0.23 2.06E-03 建议的Suggested
TM42543 A12 73,353,256 -1.43 -1.56 0.94 1.18 0.82 4.39E-10 显著的Significant
TM47809 D01 1,089,469 -0.70 1.10 0.37 1.85E-05 建议的Suggested
TM66973 D08 2,313,842 0.31 0.77 0.34 1.38E-04 建议的Suggested
TM68980 D08 45,303,833 0.60 -0.85 0.60 9.74E-09 显著的Significant
TM78868 D12 41,115,840 -0.35 2.59 0.30 -3.82 0.54 6.41E-06 建议的Suggested

图4

株高QEI检测及候选基因功能富集与表达热图 A: 利用多环境数据检测到的株高QEI的曼哈顿图(红色标记为显著QEI); B: 与显著QEI相关的候选基因的GO和KEGG富集图; C: 基于富集结果的候选基因表达热图。A图中的左y轴是在3VmrMLM的第1步中对所有标记进行单标记全基因组扫描获得的-log10P值, 右y轴是在3VmrMLM的第2步中通过似然比检验获得的显著或建议的QEI的LOD值, 阈值为LOD=3.0; 红颜色SNP的点为显著QEI。C图中红颜色的基因表示在陆地棉TM-1的茎中有较高表达。"

附表7

与显著QTN-环境互作相关的60个候选基因的GO、KEGG和TAIR功能注释"

Gene ID GO KEGG Arabidopsis ID ArabDesc
GH_A05G4134 GO:0004721 (phosphoprotein phosphatase activity); GO:0004722 (protein serine/threonine phosphatase activity); GO:0005515 (protein binding); GO:0005634 (nucleus); GO:0005739 (mitochondrion); GO:0005886 (plasma membrane); GO:0006470 (protein dephosphorylation); GO:0046872 (metal ion binding) 无注释 No annotation AT3G02750 Protein phosphatase 2C family protein
GH_A05G4135 GO:0004190 (aspartic-type endopeptidase activity); GO:0006508 (proteolysis); GO:0030163 (protein catabolic process) 无注释 No annotation AT3G02740 Eukaryotic aspartyl protease family protein
GH_A05G4136 GO:0003674 (molecular_function); GO:0005886 (plasma membrane); GO:0009585 (red, far-red light phototransduction); GO:0009638 (phototropism); GO:0010017 (red or far-red light signaling pathway) 无注释 No annotation AT5G04190 phytochrome kinase substrate 4
GH_A05G4138 GO:0004360 (glutamine-fructose-6-phosphate transaminase (isomerizing) activity); GO:0006002 (fructose 6-phosphate metabolic process); GO:0006047 (UDP-N-acetylglucosamine metabolic process) 00520 (amino sugar and nucleotide sugar metabolism); 00250 (alanine, aspartate and glutamate metabolism) AT3G24090 putative glucosamine-fructose-6-phosphate aminotransferase
GH_A05G4142 无注释 No annotation 无注释 No annotation
GH_A05G4144 无注释 No annotation 无注释 No annotation
GH_A05G4145 GO:0003333 (amino acid transmembrane transport); GO:0015171 (amino acid transmembrane transporter activity) 无注释 No annotation AT1G08230 Transmembrane amino acid transporter family protein
GH_A05G4146 GO:0003677 (DNA binding); GO:0005634 (nucleus); GO:0006351 (transcription, DNA-templated); GO:0006355 (regulation of transcription, DNA-templated) 无注释 No annotation AT4G12080 AT-hook motif nuclear-localized protein 1
GH_A05G4150 GO:0003674 (molecular_function); GO:0005634 (nucleus); GO:0008150 (biological_process) 00562 (inositol phosphate metabolism); 04070 (phosphatidylinositol signaling system) AT5G04550 type-1 restriction enzyme mjaxp r protein (DUF668)
GH_A05G4151 GO:0004674 (protein serine/threonine kinase activity); GO:0005622 (intracellular); GO:0018105 (peptidyl-serine phosphorylation); GO:0035556 (intracellular signal transduction) 无注释 No annotation AT3G10540 3-phosphoinositide-dependent protein kinase
GH_A05G4152 GO:0003978 (UDP-glucose 4-epimerase activity); GO:0005829 (cytosol); GO:0005886 (plasma membrane); GO:0006012 (galactose metabolic process); GO:0042546 (cell wall biogenesis); GO:0046983 (protein dimerization activity); GO:0071555 (cell wall organization) 00052 (galactose metabolism); 00520 (amino sugar and nucleotide sugar metabolism) AT4G23920 UDP-D-glucose/UDP-D-galactose 4-epimerase 2
GH_A05G4156 GO:0005737 (cytoplasm); GO:0006351 (transcription, DNA-templated); GO:0006355 (regulation of transcription, DNA-templated); GO:0019538 (protein metabolic process) 无注释 No annotation AT3G52490 Double Clp-N motif-containing P-loop nucleoside triphosphate hydrolases superfamily protein
GH_A05G4157 GO:0004497 (monooxygenase activity) 无注释 No annotation AT5G24910 cytochrome P450%2C family 714%2C subfamily A%2C polypeptide 1
GH_A05G4158 GO:0004526 (ribonuclease P activity); GO:0005655 (nucleolar ribonuclease P complex); GO:0090502 (RNA phosphodiester bond hydrolysis, endonucleolytic) 无注释 No annotation AT3G22430 RNA recognition motif XS domain protein
GH_A05G4159 GO:0005886 (plasma membrane); GO:0016021 (integral component of membrane); GO:0042626 (ATPase activity, coupled to transmembrane movement of substances) 02010 (ABC transporters) AT1G66950 pleiotropic drug resistance 11
GH_A05G4162 GO:0003723 (RNA binding); GO:0004818 (glutamate-tRNA ligase activity); GO:0004819 (glutamine-tRNA ligase activity); GO:0005739 (mitochondrion); GO:0005829 (cytosol); GO:0006424 (glutamyl-tRNA aminoacylation); GO:0006425 (glutaminyl-tRNA aminoacylation) 00860 (porphyrin and chlorophyll metabolism); 00970 (aminoacyl-tRNA biosynthesis) AT5G26710 Glutamyl/glutaminyl-tRNA synthetase%2C class Ic
GH_A05G4163 GO:0003677 (DNA binding); GO:0003700 (DNA binding transcription factor activity); GO:0005515 (protein binding); GO:0005634 (nucleus); GO:0005829 (cytosol); GO:0006355 (regulation of transcription, DNA-templated); GO:0046982 (protein heterodimerization activity) 无注释 No annotation AT3G12480 nuclear factor Y%2C subunit C11
GH_A05G4164 GO:0000028 (ribosomal small subunit assembly); GO:0000462 (maturation of SSU-rRNA from tricistronic rRNA transcript (SSU-rRNA, 5.8S rRNA, LSU-rRNA)); GO:0003735 (structural constituent of ribosome); GO:0005763 (mitochondrial small ribosomal subunit); GO:0006412 (translation); GO:0048027 (mRNA 5'-UTR binding); GO:0070181 (small ribosomal subunit rRNA binding) 03010 (ribosome) ATCG00750 ribosomal protein S11
GH_A05G4171 GO:0005576 (extracellular region) 00073 (cutin, suberine and wax biosynthesis) AT4G39490 cytochrome P450%2C family 96%2C subfamily A%2C polypeptide 10
GH_A05G4173 GO:0005576 (extracellular region) 00073 (cutin, suberine and wax biosynthesis) AT4G39490 cytochrome P450%2C family 96%2C subfamily A%2C polypeptide 10
GH_A05G4176 GO:0005739 (mitochondrion); GO:0008150 (biological_process); GO:0008270 (zinc ion binding) 无注释 No annotation AT1G18485 Pentatricopeptide repeat (PPR) superfamily protein
GH_A05G4178 GO:0005635 (nuclear envelope); GO:0006998 (nuclear envelope organization) 无注释 No annotation AT5G04990 SAD1/UNC-84 domain protein 1
GH_A05G4179 GO:0000775 (chromosome, centromeric region); GO:0005634 (nucleus); GO:0008270 (zinc ion binding); GO:0018024 (histone-lysine N-methyltransferase activity); GO:0034968 (histone lysine methylation); GO:0040029 (regulation of gene expression, epigenetic); GO:0042054 (histone methyltransferase activity) 00310 (lysine degradation) AT1G73100 histone-lysine N-methyltransferase%2C H3 lysine-9 specific SUVH3-like protein
GH_A05G4383 GO:0005515 (protein binding); GO:0005634 (nucleus); GO:0005635 (nuclear envelope); GO:0005643 (nuclear pore); GO:0005829 (cytosol); GO:0006997 (nucleus organization); GO:0016973 (poly (A)+ mRNA export from nucleus); GO:0034399 (nuclear periphery) 03013 (RNA transport) AT3G10650 nuclear pore complex protein
GH_A05G4385 无注释 No annotation 无注释 No annotation
GH_A05G4388 无注释 No annotation 无注释 No annotation AT3G10680 HSP20-like chaperones superfamily protein
GH_A05G4389 GO:0003677 (DNA binding); GO:0005634 (nucleus) 03030 (DNA replication); 03420 (nucleotide excision repair); 03430 (mismatch repair) AT5G22010 replication factor C1
GH_A12G1728 GO:0005385 (zinc ion transmembrane transporter activity); GO:0006882 (cellular zinc ion homeostasis); GO:0071577 (zinc II ion transmembrane transport) 无注释 No annotation AT1G68100 ZIP metal ion transporter family
GH_A12G1729 GO:0005739 (mitochondrion); GO:0007049 (cell cycle); GO:0051301 (cell division); GO:0051726 (regulation of cell cycle) 无注释 No annotation AT2G01905 cyclin J18
GH_A12G1731 GO:0004675 (transmembrane receptor protein serine/threonine kinase activity); GO:0005515 (protein binding); GO:0005524 (ATP binding); GO:0005576 (extracellular region); GO:0005886 (plasma membrane); GO:0006468 (protein phosphorylation); GO:0007165 (signal transduction); GO:0016021 (integral component of membrane) 无注释 No annotation AT1G66150 transmembrane kinase 1
GH_A12G1732 GO:0000155 (phosphorelay sensor kinase activity); GO:0000160 (phosphorelay signal transduction system); GO:0004673 (protein histidine kinase activity); GO:0004721 (phosphoprotein phosphatase activity); GO:0005034 (osmosensor activity); GO:0005515 (protein binding); GO:0005783 (endoplasmic reticulum); GO:0005789 (endoplasmic reticulum membrane); GO:0005886 (plasma membrane); GO:0006468 (protein phosphorylation); GO:0007231 (osmosensory signaling pathway); GO:0008272 (sulfate transport); GO:0009116 (nucleoside metabolic process); GO:0009414 (response to water deprivation); GO:0009736 (cytokinin-activated signaling pathway); GO:0009884 (cytokinin receptor activity); GO:0009885 (transmembrane histidine kinase cytokinin receptor activity); GO:0010029 (regulation of seed germination); GO:0010086 (embryonic root morphogenesis); GO:0010150 (leaf senescence); GO:0016021 (integral component of membrane); GO:0016036 (cellular response to phosphate starvation); GO:0019899 (enzyme binding); GO:0019901 (protein kinase binding); GO:0033500 (carbohydrate homeostasis); GO:0042742 (defense response to bacterium); GO:0043424 (protein histidine kinase binding); GO:0048509 (regulation of meristem development); GO:0048831 (regulation of shoot system development); GO:0071329 (cellular response to sucrose stimulus) 04075 (plant hormone signal transduction) AT2G01830 CHASE domain containing histidine kinase protein
GH_A12G1733 GO:0004674 (protein serine/threonine kinase activity); GO:0005886 (plasma membrane); GO:0006468 (protein phosphorylation) 无注释 No annotation AT4G03230 G-type lectin S-receptor-like Serine/Threonine-kinase
GH_A12G1737 GO:0003677 (DNA binding); GO:0003700 (DNA binding transcription factor activity); GO:0005634 (nucleus); GO:0005737 (cytoplasm); GO:0006351 (transcription, DNA-templated); GO:0006355 (regulation of transcription, DNA-templated); GO:0043565 (sequence-specific DNA binding) 无注释 No annotation AT1G67970 heat shock transcription factor A8
GH_A12G1739 GO:0005096 (GTPase activator activity); GO:0005737 (cytoplasm); GO:0005794 (Golgi apparatus); GO:0031267 (small GTPase binding); GO:0046872 (metal ion binding) 04144 (endocytosis) AT1G10870 ARF-GAP domain 4
GH_A12G1741 GO:0005739 (mitochondrion); GO:0008150 (biological_process) 00906 (carotenoid biosynthesis) AT1G60670 hypothetical protein (DUF3755)
GH_A12G1742 GO:0004672 (protein kinase activity); GO:0004674 (protein serine/threonine kinase activity); GO:0005524 (ATP binding); GO:0005886 (plasma membrane); GO:0006468 (protein phosphorylation); GO:0007169 (transmembrane receptor protein tyrosine kinase signaling pathway); GO:0016021 (integral component of membrane) 无注释 No annotation AT1G10850 Leucine-rich repeat protein kinase family protein
GH_A12G1743 无注释 No annotation 无注释 No annotation
GH_A12G1744 GO:0005634 (nucleus); GO:0009055 (electron transfer activity); GO:0015035 (protein disulfide oxidoreductase activity); GO:0035556 (intracellular signal transduction); GO:0045454 (cell redox homeostasis) 无注释 No annotation AT3G11920 glutaredoxin-like protein
GH_A12G1745 GO:0005634 (nucleus); GO:0005737 (cytoplasm); GO:0005829 (cytosol); GO:0008106 (alcohol dehydrogenase (NADP+) activity); GO:0016491 (oxidoreductase activity); GO:0055114 (oxidation-reduction process) 00010 (glycolysis / gluconeogenesis); 00040 (pentose and glucuronate interconversions); 00561 (glycerolipid metabolism) AT2G37790 NAD(P)-linked oxidoreductase superfamily protein
GH_A12G1752 GO:0003674 (molecular_function); GO:0005634 (nucleus); GO:0005829 (cytosol); GO:0010089 (xylem development) 无注释 No annotation AT3G21710 transmembrane protein
GH_A12G1754 GO:0003674 (molecular_function); GO:0008150 (biological_process) 无注释 No annotation AT1G05210 Transmembrane protein 97%2C Putative
GH_A12G1755 GO:0003674 (molecular_function); GO:0008150 (biological_process) 无注释 No annotation AT1G05210 Transmembrane protein 97%2C Putative
GH_A12G1756 GO:0003674 (molecular_function); GO:0005634 (nucleus); GO:0008150 (biological_process) 无注释 No annotation AT2G32380 Transmembrane protein 97%2C Putative
GH_A12G1761 无注释 No annotation 无注释 No annotation AT5G54970 hypothetical protein
GH_A12G1765 GO:0005783 (endoplasmic reticulum); GO:0016020 (membrane); GO:0016788 (hydrolase activity, acting on ester bonds) 无注释 No annotation AT3G57030 Calcium-dependent phosphotriesterase superfamily protein
GH_A12G1781 GO:0003677 (DNA binding); GO:0003700 (DNA binding transcription factor activity); GO:0005515 (protein binding); GO:0005634 (nucleus); GO:0006351 (transcription, DNA-templated); GO:0006355 (regulation of transcription, DNA-templated); GO:0043565 (sequence-specific DNA binding); GO:0046983 (protein dimerization activity) 无注释 No annotation AT1G69010 BES1-interacting Myc-like protein 2
GH_A12G1783 GO:0005634 (nucleus); GO:0008150 (biological_process) 无注释 No annotation AT1G26300 BSD domain-containing protein
GH_D08G1503 GO:0003676 (nucleic acid binding); GO:0006364 (rRNA processing); GO:0009409 (response to cold); GO:0009507 (chloroplast); GO:0009536 (plastid); GO:0019843 (rRNA binding); GO:0032544 (plastid translation) 无注释 No annotation AT1G70200 RNA-binding (RRM/RBD/RNP motifs) family protein
GH_D08G1504 GO:0000287 (magnesium ion binding); GO:0004427 (inorganic diphosphatase activity); GO:0005634 (nucleus); GO:0005737 (cytoplasm); GO:0005829 (cytosol); GO:0006796 (phosphate-containing compound metabolic process); GO:0016020 (membrane); GO:0019915 (lipid storage) 00190 (oxidative phosphorylation) AT2G46860 pyrophosphorylase 3
GH_D08G1505 GO:0000038 (very long-chain fatty acid metabolic process); GO:0005783 (endoplasmic reticulum); GO:0005789 (endoplasmic reticulum membrane); GO:0006633 (fatty acid biosynthetic process); GO:0009409 (response to cold); GO:0009416 (response to light stimulus); GO:0009922 (fatty acid elongase activity); GO:0010025 (wax biosynthetic process); GO:0016020 (membrane); GO:0016021 (integral component of membrane); GO:0016746 (transferase activity, transferring acyl groups); GO:0022626 (cytosolic ribosome); GO:0030497 (fatty acid elongation); GO:0042335 (cuticle development); GO:0102336 (3-oxo-arachidoyl-CoA synthase activity); GO:0102337 (3-oxo-cerotoyl-CoA synthase activity); GO:0102338 (3-oxo-lignoceronyl-CoA synthase activity); GO:0102756 (very-long-chain 3-ketoacyl-CoA synthase activity) 00062 (fatty acid elongation) AT1G01120 3-ketoacyl-CoA synthase 1
GH_D08G1506 GO:0003677 (DNA binding); GO:0003700 (DNA binding transcription factor activity); GO:0005515 (protein binding); GO:0005634 (nucleus); GO:0006351 (transcription, DNA-templated); GO:0009269 (response to desiccation); GO:0009611 (response to wounding); GO:0009737 (response to abscisic acid); GO:0009738 (abscisic acid-activated signaling pathway); GO:0009753 (response to jasmonic acid); GO:0009867 (jasmonic acid mediated signaling pathway); GO:0009963 (positive regulation of flavonoid biosynthetic process); GO:0010200 (response to chitin); GO:0043565 (sequence-specific DNA binding); GO:0043619 (regulation of transcription from RNA polymerase II promoter in response to oxidative stress); GO:0045893 (positive regulation of transcription, DNA-templated); GO:0046983 (protein dimerization activity); GO:0051090 (regulation of DNA binding transcription factor activity); GO:2000068 (regulation of defense response to insect) 04016 (MAPK signaling pathway - plant); 04075 (plant hormone signal transduction) AT4G00870 basic helix-loop-helix (bHLH) DNA-binding superfamily protein
GH_D08G1507 GO:0005096 (GTPase activator activity); GO:0005737 (cytoplasm); GO:0005886 (plasma membrane); GO:0007165 (signal transduction); GO:0007275 (multicellular organism development); GO:0009531 (secondary cell wall); GO:0009664 (plant-type cell wall organization) 无注释 No annotation AT2G46710 Rho GTPase activating protein with PAK-box/P21-Rho-binding domain-containing protein
GH_D08G1508 GO:0003674 (molecular_function); GO:0007275 (multicellular organism development); GO:0009733 (response to auxin); GO:0009734 (auxin-activated signaling pathway); GO:0040008 (regulation of growth) 04075 (plant hormone signal transduction) AT2G46690 SAUR-like auxin-responsive protein family
GH_D08G1509 无注释 No annotation 无注释 No annotation
GH_D08G1511 无注释 No annotation 无注释 No annotation AT2G46640 NAD-dependent protein deacetylase HST1-like protein
GH_D08G1512 GO:0005524 (ATP binding); GO:0005886 (plasma membrane); GO:0016887 (ATPase activity) 无注释 No annotation AT2G46620 P-loop containing nucleoside triphosphate hydrolases superfamily protein
GH_D08G1513 GO:0001056 (RNA polymerase III activity); GO:0005666 (DNA-directed RNA polymerase III complex); GO:0006386 (termination of RNA polymerase III transcription) 00230 (purine metabolism); 00240 (pyrimidine metabolism); 03020 (RNA polymerase) AT4G07950 DNA-directed RNA polymerase%2C subunit M%2C archaeal
GH_D08G1514 GO:0004674 (protein serine/threonine kinase activity); GO:0005829 (cytosol); GO:0006468 (protein phosphorylation); GO:0035556 (intracellular signal transduction) 无注释 No annotation AT3G18750 with no lysine (K) kinase 6
GH_D08G1516 GO:0000981 (RNA polymerase II transcription factor activity, sequence-specific DNA binding); GO:0001135 (transcription factor activity, RNA polymerase II transcription factor recruiting); GO:0003677 (DNA binding); GO:0003700 (DNA binding transcription factor activity); GO:0005634 (nucleus); GO:0006351 (transcription, DNA-templated); GO:0006355 (regulation of transcription, DNA-templated); GO:0006357 (regulation of transcription by RNA polymerase II); GO:0009845 (seed germination); GO:0010026 (trichome differentiation); GO:0010090 (trichome morphogenesis); GO:0010214 (seed coat development); GO:0010468 (regulation of gene expression); GO:0043565 (sequence-specific DNA binding); GO:0044212 (transcription regulatory region DNA binding); GO:0048354 (mucilage biosynthetic process involved in seed coat development) 无注释 No annotation AT1G22640 myb domain protein 3
GH_D08G1517 GO:0000981 (RNA polymerase II transcription factor activity, sequence-specific DNA binding); GO:0001135 (transcription factor activity, RNA polymerase II transcription factor recruiting); GO:0003677 (DNA binding); GO:0003700 (DNA binding transcription factor activity); GO:0005515 (protein binding); GO:0005634 (nucleus); GO:0006351 (transcription, DNA-templated); GO:0006355 (regulation of transcription, DNA-templated); GO:0006357 (regulation of transcription by RNA polymerase II); GO:0009611 (response to wounding); GO:0009651 (response to salt stress); GO:0009737 (response to abscisic acid); GO:0009751 (response to salicylic acid); GO:0009800 (cinnamic acid biosynthetic process); GO:0009892 (negative regulation of metabolic process); GO:0030154 (cell differentiation); GO:0043565 (sequence-specific DNA binding); GO:0044212 (transcription regulatory region DNA binding) 无注释 No annotation AT1G22640 myb domain protein 3

附表8

与显著QTN-环境互作相关候选基因的GO和KEGG富集结果"

GO_/pathway_ ID GO_Category / KEGG_Level_2 GO_Term / KEGG_Pathway_Name Gene ID 富集因子
Rich factor
P
P value
显著性
Significance
GO GO:0006998 Biological process Nuclear envelope organization GH_A05G4178 0.2500 0.003388143 **
GO:0006386 Biological process Termination of RNA polymerase III transcription GH_D08G1513 0.2500 0.003388143 **
GO:0005635 Cellular component Nuclear envelope GH_A05G4178, GH_A05G4383 0.0167 0.004724789 **
GO:0004360 Molecular function Isomerizing GH_A05G4138 0.1667 0.005077990 **
GO:0009531 Cellular component Secondary cell wall GH_D08G1507 0.1667 0.005077990 **
GO:0004818 Molecular function Glutamate-tRNA ligase activity GH_A05G4162 0.1429 0.005921860 **
GO:0004819 Molecular function Glutamine-tRNA ligase activity GH_A05G4162 0.1429 0.005921860 **
GO:0006424 Biological process Glutamyl-tRNA aminoacylation GH_A05G4162 0.1429 0.005921860 **
GO:0006425 Biological process Glutaminyl-tRNA aminoacylation GH_A05G4162 0.1429 0.005921860 **
GO:0006047 Biological process UDP-N-acetylglucosamine metabolic process GH_A05G4138 0.125 0.006765027 **
GO:0008272 Biological process Sulfate transport GH_A12G1732 0.1111 0.007607493 **
GO:0009885 Molecular function Transmembrane histidine kinase cytokinin receptor activity GH_A12G1732 0.1111 0.007607493 **
GO:0010086 Biological process Embryonic root morphogenesis GH_A12G1732 0.1000 0.008449258 **
GO:0009892 Biological process Negative regulation of metabolic process GH_D08G1517 0.0909 0.009290323 **
GO:0006882 Biological process Cellular zinc ion homeostasis GH_A12G1728 0.0714 0.011809322 *
GO:0046983 Molecular function Protein dimerization activity GH_A05G4152, GH_A12G1781, GH_D08G1506 0.0053 0.012489262 *
GO:0043619 Biological process Regulation of transcription from RNA polymerase II promoter in response to oxidative stress GH_D08G1506 0.0667 0.012647591 *
GO:2000068 Biological process Regulation of defense response to insect GH_D08G1506 0.0667 0.012647591 *
GO:0004721 Molecular function Phosphoprotein phosphatase activity GH_A05G4134, GH_A12G1732 0.0100 0.012732722 *
GO:0035556 Biological process Intracellular signal transduction GH_A05G4151, GH_A12G1744, GH_D08G1514 0.0052 0.013326965 *
GO:0032544 Biological process Plastid translation GH_D08G1503 0.0625 0.013485163 *
GO:0005096 Molecular function GTPase activator activity GH_A12G1739, GH_D08G1507 0.0094 0.014210506 *
GO:0071329 Biological process Cellular response to sucrose stimulus GH_A12G1732 0.0588 0.014322038 *
GO:0042054 Molecular function Histone methyltransferase activity GH_A05G4179 0.0556 0.015158217 *
GO:0005034 Molecular function Osmosensor activity GH_A12G1732 0.0526 0.015993700 *
GO:0009884 Molecular function Cytokinin receptor activity GH_A12G1732 0.0526 0.015993700 *
GO:0030497 Biological process Fatty acid elongation GH_D08G1505 0.0526 0.015993700 *
GO:0031267 Molecular function small GTPase binding GH_A12G1739 0.0500 0.016828488 *
GO:0006796 Biological process phosphate-containing compound metabolic process GH_D08G1504 0.0500 0.016828488 *
GO:0008106 Molecular function NADP+ GH_A12G1745 0.0476 0.017662581 *
GO:0009922 Molecular function Fatty acid elongase activity GH_D08G1505 0.0455 0.018495981 *
GO:0006997 Biological process Nucleus organization GH_A05G4383 0.0417 0.020160700 *
GO:0019899 Molecular function Enzyme binding GH_A12G1732 0.0417 0.020160700 *
GO:0009800 Biological process Cinnamic acid biosynthetic process GH_D08G1517 0.0417 0.020160700 *
GO:0007231 Biological process Osmosensory signaling pathway GH_A12G1732 0.0385 0.021822649 *
GO:0016973 Biological process A GH_A05G4383 0.0370 0.022652587 *
GO:0033500 Biological process Carbohydrate homeostasis GH_A12G1732 0.0357 0.023481834 *
GO:0003978 Molecular function UDP-glucose 4-epimerase activity GH_A05G4152 0.0345 0.024310391 *
GO:0006468 Biological process Protein phosphorylation GH_A12G1731, GH_A12G1732, GH_A12G1733, GH_A12G1742, GH_D08G1514 0.0025 0.025628111 *
GO:0048509 Biological process Regulation of meristem development GH_A12G1732 0.0312 0.026791927 *
GO:0019538 Biological process Protein metabolic process GH_A05G4156 0.0294 0.028442845 *
GO:0000155 Molecular function Phosphorelay sensor kinase activity GH_A12G1732 0.0294 0.028442845 *
GO:0004673 Molecular function Protein histidine kinase activity GH_A12G1732 0.0294 0.028442845 *
GO:0048027 Molecular function mRNA 5'-UTR binding GH_A05G4164 0.0278 0.030091015 *
GO:0009638 Biological process Phototropism GH_A05G4136 0.0270 0.030914072 *
GO:0051090 Biological process Regulation of DNA binding transcription factor activity GH_D08G1506 0.0270 0.030914072 *
GO:0048354 Biological process Mucilage biosynthetic process involved in seed coat development GH_D08G1516 0.0270 0.030914072 *
GO:0043565 Molecular function Sequence-specific DNA binding GH_A12G1737, GH_A12G1781, GH_D08G1506, GH_D08G1516, GH_D08G1517 0.0024 0.033127785 *
GO:0070181 Molecular function Small ribosomal subunit rRNA binding GH_A05G4164 0.0250 0.033379134 *
GO:0005763 Cellular component Mitochondrial small ribosomal subunit GH_A05G4164 0.0244 0.034199454 *
GO:0004427 Molecular function Inorganic diphosphatase activity GH_D08G1504 0.0244 0.034199454 *
GO:0034968 Biological process Histone lysine methylation GH_A05G4179 0.0238 0.035019091 *
GO:0009963 Biological process Positive regulation of flavonoid biosynthetic process GH_D08G1506 0.0233 0.035838046 *
GO:0071577 Biological process Zinc II ion transmembrane transport GH_A12G1728 0.0227 0.036656319 *
GO:0003677 Molecular function DNA binding GH_A05G4146, GH_A05G4163, GH_A05G4389, GH_A12G1737, GH_A12G1781, GH_D08G1506, GH_D08G1516, GH_D08G1517 0.0018 0.037592781 *
GO:0048831 Biological process Regulation of shoot system development GH_A12G1732 0.0217 0.038290823 *
GO:0006002 Biological process Fructose 6-phosphate metabolic process GH_A05G4138 0.0208 0.039922607 *
GO:0000038 Biological process Very long-chain fatty acid metabolic process GH_D08G1505 0.0208 0.039922607 *
GO:0102336 Molecular function 3-oxo-arachidoyl-CoA synthase activity GH_D08G1505 0.0200 0.041551675 *
GO:0102337 Molecular function 3-oxo-cerotoyl-CoA synthase activity GH_D08G1505 0.0200 0.041551675 *
GO:0102338 Molecular function 3-oxo-lignoceronyl-CoA synthase activity GH_D08G1505 0.0200 0.041551675 *
GO:0102756 Molecular function Very-long-chain 3-ketoacyl-CoA synthase activity GH_D08G1505 0.0200 0.041551675 *
GO:0019915 Biological process Lipid storage GH_D08G1504 0.0192 0.043178032 *
GO:0040029 Biological process Regulation of gene expression, epigenetic GH_A05G4179 0.0189 0.043990195 *
GO:0010025 Biological process Wax biosynthetic process GH_D08G1505 0.0189 0.043990195 *
GO:0010214 Biological process Seed coat development GH_D08G1516 0.0172 0.048040880 *
GO:0005655 Cellular component Nucleolar ribonuclease P complex GH_A05G4158 0.0169 0.048848995 *
GO:0000775 Cellular component Chromosome, centromeric region GH_A05G4179 0.0167 0.049656437 *
GO:0010026 Biological process Trichome differentiation GH_D08G1516 0.0167 0.049656437 *
GO:0009116 Biological process Nucleoside metabolic process GH_A12G1732 0.0164 0.050463207 ns
GO:0009269 Biological process Response to desiccation GH_D08G1506 0.0164 0.050463207 ns
GO:0004526 Molecular function Ribonuclease P activity GH_A05G4158 0.0156 0.052879487 ns
GO:0034399 Cellular component Nuclear periphery GH_A05G4383 0.0156 0.052879487 ns
GO:0001135 Molecular function Transcription factor activity, RNA polymerase II transcription factor recruiting GH_D08G1516, GH_D08G1517 0.0045 0.054720398 ns
GO:0018024 Molecular function Histone-lysine N-methyltransferase activity GH_A05G4179 0.0143 0.057693971 ns
GO:0010017 Biological process Red or far-red light signaling pathway GH_A05G4136 0.0139 0.059293459 ns
GO:0010029 Biological process Regulation of seed germination GH_A12G1732 0.0137 0.060092204 ns
GO:0000981 Molecular function RNA polymerase II transcription factor activity, sequence-specific DNA binding GH_D08G1516, GH_D08G1517 0.0041 0.064134049 ns
GO:0005385 Molecular function Zinc ion transmembrane transporter activity GH_A12G1728 0.0127 0.064870724 ns
GO:0019901 Molecular function Protein kinase binding GH_A12G1732 0.0125 0.065664824 ns
GO:0006012 Biological process Galactose metabolic process GH_A05G4152 0.0116 0.070415555 ns
GO:0005829 Cellular component Cytosol GH_A05G4152, GH_A05G4162, GH_A05G4163, GH_A05G4383, GH_A12G1745, GH_A12G1752, GH_D08G1504, GH_D08G1514 0.0015 0.070676410 ns
GO:0043424 Molecular function Protein histidine kinase binding GH_A12G1732 0.0114 0.071993861 ns
GO:0009611 Biological process Response to wounding GH_D08G1506, GH_D08G1517 0.0038 0.072364884 ns
GO:0001056 Molecular function RNA polymerase III activity GH_D08G1513 0.0111 0.073569538 ns
GO:0005666 Cellular component DNA-directed RNA polymerase III complex GH_D08G1513 0.0111 0.073569538 ns
GO:0006351 Biological process Transcription, DNA-templated GH_A05G4146, GH_A05G4156, GH_A12G1737, GH_A12G1781, GH_D08G1506, GH_D08G1516, GH_D08G1517 0.0016 0.074524638 ns
GO:0090502 Biological process RNA phosphodiester bond hydrolysis, endonucleolytic GH_A05G4158 0.0106 0.076713026 ns
GO:0042335 Biological process Cuticle development GH_D08G1505 0.0105 0.077497262 ns
GO:0005643 Cellular component Nuclear pore GH_A05G4383 0.0097 0.083747674 ns
GO:0000028 Biological process Ribosomal small subunit assembly GH_A05G4164 0.0095 0.085303776 ns
GO:0000462 Biological process SSU-rRNA, 5.8S rRNA, LSU-rRNA GH_A05G4164 0.0091 0.089182699 ns
GO:0016746 Molecular function Transferase activity, transferring acyl groups GH_D08G1505 0.0088 0.091502305 ns
GO:0016036 Biological process Cellular response to phosphate starvation GH_A12G1732 0.0088 0.092274218 ns
GO:0042546 Biological process Cell wall biogenesis GH_A05G4152 0.0081 0.099192556 ns
GO:0000160 Biological process Phosphorelay signal transduction system GH_A12G1732 0.0081 0.099958061 ns
GO:0010090 Biological process Trichome morphogenesis GH_D08G1516 0.0077 0.104537708 ns
GO:0006357 Biological process Regulation of transcription by RNA polymerase II GH_D08G1516, GH_D08G1517 0.0030 0.107188248 ns
GO:0006364 Biological process rRNA processing GH_D08G1503 0.0073 0.109851749 ns
GO:0019843 Molecular function rRNA binding GH_D08G1503 0.0071 0.112874444 ns
GO:0010089 Biological process Xylem development GH_A12G1752 0.0069 0.115134857 ns
GO:0009585 Biological process Red, far-red light phototransduction GH_A05G4136 0.0068 0.118139956 ns
GO:0003333 Biological process Amino acid transmembrane transport GH_A05G4145 0.0066 0.121135045 ns
GO:0051726 Biological process Regulation of cell cycle GH_A12G1729 0.0065 0.123374812 ns
GO:0004674 Molecular function Protein serine/threonine kinase activity GH_A05G4151, GH_A12G1733, GH_A12G1742, GH_D08G1514 0.0018 0.123793285 ns
GO:0009409 Biological process Response to cold GH_D08G1503, GH_D08G1505 0.0028 0.125148751 ns
GO:0022626 Cellular component Cytosolic ribosome GH_D08G1505 0.0060 0.131539497 ns
GO:0015171 Molecular function Amino acid transmembrane transporter activity GH_A05G4145 0.0055 0.142553075 ns
GO:0006355 Biological process Regulation of transcription, DNA-templated GH_A05G4146, GH_A05G4156, GH_A05G4163, GH_A12G1737, GH_A12G1781, GH_D08G1516, GH_D08G1517 0.0014 0.145201299 ns
GO:0009736 Biological process Cytokinin-activated signaling pathway GH_A12G1732 0.0054 0.146193736 ns
GO:0009845 Biological process Seed germination GH_D08G1516 0.0052 0.151265203 ns
GO:0005783 Cellular component Endoplasmic reticulum GH_A12G1732, GH_A12G1765, GH_D08G1505 0.0019 0.153277046 ns
GO:0007165 Biological process Signal transduction GH_A12G1731, GH_D08G1507 0.0024 0.157002153 ns
GO:0009664 Biological process Plant-type cell wall organization GH_D08G1507 0.0048 0.161319663 ns
GO:0009867 Biological process Jasmonic acid mediated signaling pathway GH_D08G1506 0.0048 0.163458943 ns
GO:0015035 Molecular function Protein disulfide oxidoreductase activity GH_A12G1744 0.0047 0.166302993 ns
GO:0040008 Biological process Regulation of growth GH_D08G1508 0.0047 0.167012522 ns
GO:0004190 Molecular function Aspartic-type endopeptidase activity GH_A05G4135 0.0045 0.171257278 ns
GO:0000287 Molecular function Magnesium ion binding GH_D08G1504 0.0044 0.175480817 ns
GO:0005789 Cellular component Endoplasmic reticulum membrane GH_A12G1732, GH_D08G1505 0.0022 0.175888172 ns
GO:0005886 Cellular component Plasma membrane GH_A05G4134, GH_A05G4136, GH_A05G4152, GH_A05G4159, GH_A12G1731, GH_A12G1732, GH_A12G1733, GH_A12G1742, GH_D08G1507, GH_D08G1512 0.0012 0.176013739 ns
GO:0030163 Biological process Protein catabolic process GH_A05G4135 0.0044 0.176883967 ns
GO:0046982 Molecular function Protein heterodimerization activity GH_A05G4163 0.0041 0.188025172 ns
GO:0010150 Biological process Leaf senescence GH_A12G1732 0.0040 0.190097620 ns
GO:0016788 Molecular function Hydrolase activity, acting on ester bonds GH_A12G1765 0.0039 0.195598818 ns
GO:0007275 Biological process Multicellular organism development GH_D08G1507, GH_D08G1508 0.0020 0.201288908 ns
GO:0003700 Molecular function DNA binding transcription factor activity GH_A05G4163, GH_A12G1737, GH_A12G1781, GH_D08G1506, GH_D08G1516, GH_D08G1517 0.0013 0.201557557 ns
GO:0010468 Biological process Regulation of gene expression GH_D08G1516 0.0037 0.207167463 ns
GO:0045454 Biological process Cell redox homeostasis GH_A12G1744 0.0035 0.215235160 ns
GO:0006633 Biological process Fatty acid biosynthetic process GH_D08G1505 0.0035 0.216571925 ns
GO:0018105 Biological process Peptidyl-serine phosphorylation GH_A05G4151 0.0035 0.217906457 ns
GO:0004675 Molecular function Transmembrane receptor protein serine/threonine kinase activity GH_A12G1731 0.0035 0.217906457 ns
GO:0009737 Biological process Response to abscisic acid GH_D08G1506, GH_D08G1517 0.0019 0.225540634 ns
GO:0006470 Biological process Protein dephosphorylation GH_A05G4134 0.0033 0.228502750 ns
GO:0004497 Molecular function Monooxygenase activity GH_A05G4157 0.0033 0.228502750 ns
GO:0009055 Molecular function Electron transfer activity GH_A12G1744 0.0032 0.230473819 ns
GO:0042626 Molecular function ATPase activity, coupled to transmembrane movement of substances GH_A05G4159 0.0031 0.238308827 ns
GO:0044212 Molecular function Transcription regulatory region DNA binding GH_D08G1516, GH_D08G1517 0.0018 0.245612945 ns
GO:0007049 Biological process Cell cycle GH_A12G1729 0.0030 0.248633908 ns
GO:0005515 Molecular function Protein binding GH_A05G4134, GH_A05G4163, GH_A05G4383, GH_A12G1731, GH_A12G1732, GH_A12G1781, GH_D08G1506, GH_D08G1517 0.0011 0.267690424 ns
GO:0009753 Biological process Response to jasmonic acid GH_D08G1506 0.0027 0.270121036 ns
GO:0009751 Biological process Response to salicylic acid GH_D08G1517 0.0026 0.275088576 ns
GO:0016887 Molecular function ATPase activity GH_D08G1512 0.0025 0.284924385 ns
GO:0004722 Molecular function Protein serine/threonine phosphatase activity GH_A05G4134 0.0024 0.296434500 ns
GO:0007169 Biological process Transmembrane receptor protein tyrosine kinase signaling pathway GH_A12G1742 0.0024 0.303014992 ns
GO:0009734 Biological process Auxin-activated signaling pathway GH_D08G1508 0.0024 0.303610216 ns
GO:0010200 Biological process Response to chitin GH_D08G1506 0.0023 0.308354099 ns
GO:0005634 Cellular component Nucleus GH_A05G4134, GH_A05G4146, GH_A05G4150, GH_A05G4163, GH_A05G4179, GH_A05G4383, GH_A05G4389, GH_A12G1737, GH_A12G1744, GH_A12G1745, GH_A12G1752, GH_A12G1756, GH_A12G1781, GH_A12G1783, GH_D08G1504, GH_D08G1506, GH_D08G1516, GH_D08G1517 0.0009 0.342230470 ns
GO:0051301 Biological process Cell division GH_A12G1729 0.0019 0.355187712 ns
GO:0009416 Biological process Response to light stimulus GH_D08G1505 0.0017 0.386421226 ns
GO:0071555 Biological process Cell wall organization GH_A05G4152 0.0017 0.386946507 ns
GO:0005739 Cellular component Mitochondrion GH_A05G4134, GH_A05G4162, GH_A05G4176, GH_A12G1729, GH_A12G1741 0.0010 0.400315096 ns
GO:0042742 Biological process Defense response to bacterium GH_A12G1732 0.0016 0.405565688 ns
GO:0016491 Molecular function Oxidoreductase activity GH_A12G1745 0.0016 0.422145375 ns
GO:0009733 Biological process Response to auxin GH_D08G1508 0.0015 0.442592104 ns
GO:0006508 Biological process Proteolysis GH_A05G4135 0.0014 0.453017365 ns
GO:0009738 Biological process Abscisic acid-activated signaling pathway GH_D08G1506 0.0013 0.471030535 ns
GO:0045893 Biological process Positive regulation of transcription, DNA-templated GH_D08G1506 0.0013 0.471938435 ns
GO:0009536 Cellular component Plastid GH_D08G1503 0.0013 0.473297419 ns
GO:0008270 Molecular function Zinc ion binding GH_A05G4176, GH_A05G4179 0.0011 0.476896131 ns
GO:0004672 Molecular function Protein kinase activity GH_A12G1742 0.0013 0.479594128 ns
GO:0009414 Biological process Response to water deprivation GH_A12G1732 0.0013 0.493275267 ns
GO:0030154 Biological process Cell differentiation GH_D08G1517 0.0012 0.500627412 ns
GO:0006412 Biological process Translation GH_A05G4164 0.0012 0.504477263 ns
GO:0005622 Cellular component Intracellular GH_A05G4151 0.0012 0.507027643 ns
GO:0016020 Cellular component Membrane GH_A12G1765, GH_D08G1504, GH_D08G1505 0.0009 0.520466215 ns
GO:0005576 Cellular component Extracellular region GH_A05G4171, GH_A05G4173, GH_A12G1731 0.0009 0.547792999 ns
GO:0003674 Molecular function Molecular_function GH_A05G4136, GH_A05G4150, GH_A12G1752, GH_A12G1754, GH_A12G1755, GH_A12G1756, GH_D08G1508 0.0009 0.551421227 ns
GO:0003676 Molecular function Nucleic acid binding GH_D08G1503 0.0010 0.571223649 ns
GO:0003735 Molecular function Structural constituent of ribosome GH_A05G4164 0.0009 0.598787970 ns
GO:0008150 Biological process Biological_process GH_A05G4150, GH_A05G4176, GH_A12G1741, GH_A12G1754, GH_A12G1755, GH_A12G1756, GH_A12G1783 0.0008 0.618627396 ns
GO:0009651 Biological process Response to salt stress GH_D08G1517 0.0009 0.622006943 ns
GO:0005524 Molecular function ATP binding GH_A12G1731, GH_A12G1742, GH_D08G1512 0.0008 0.653423184 ns
GO:0046872 Molecular function Metal ion binding GH_A05G4134, GH_A12G1739 0.0006 0.793003369 ns
GO:0005737 Cellular component Cytoplasm GH_A05G4156, GH_A12G1737, GH_A12G1739, GH_A12G1745, GH_D08G1504, GH_D08G1507 0.0007 0.801948893 ns
GO:0003723 Molecular function RNA binding GH_A05G4162 0.0005 0.814855830 ns
GO:0055114 Biological process Oxidation-reduction process GH_A12G1745 0.0005 0.817594250 ns
GO:0016021 Cellular component Integral component of membrane GH_A05G4159, GH_A12G1731, GH_A12G1732, GH_A12G1742, GH_D08G1505 0.0006 0.825609368 ns
GO:0005794 Cellular component Golgi apparatus GH_A12G1739 0.0004 0.907128180 ns
GO:0009507 Cellular component Chloroplast GH_D08G1503 0.0002 0.997116657 ns
KEGG ko00073 Lipid metabolism Cutin, suberine and wax biosynthesis GH_A05G4171, GH_A05G4173 0.0111 0.009833452 **
ko00062 Lipid metabolism Fatty acid elongation GH_D08G1505 0.0096 0.083683332 ns
ko00520 Carbohydrate metabolism Amino sugar and nucleotide sugar metabolism GH_A05G4138, GH_A05G4152 0.0032 0.096225035 ns
ko00250 Amino acid metabolism Alanine, aspartate and glutamate metabolism GH_A05G4138 0.0064 0.122987052 ns
ko00860 Metabolism of cofactors and vitamins Porphyrin metabolism GH_A05G4162 0.0060 0.130359498 ns
ko00310 Amino acid metabolism Lysine degradation GH_A05G4179 0.0060 0.131093496 ns
ko03430 Replication and repair Mismatch repair GH_A05G4389 0.0052 0.149253315 ns
ko04075 Signal transduction Plant hormone signal transduction GH_A12G1732, GH_D08G1506, GH_D08G1508 0.0018 0.152353571 ns
ko00906 Metabolism of terpenoids and polyketides Carotenoid biosynthesis GH_A12G1741 0.0047 0.164228350 ns
ko03030 Replication and repair DNA replication GH_A05G4389 0.0045 0.169866981 ns
ko03420 Replication and repair Nucleotide excision repair GH_A05G4389 0.0033 0.223641786 ns
ko03020 Transcription RNA polymerase GH_D08G1513 0.0033 0.226931435 ns
ko00562 Carbohydrate metabolism Inositol phosphate metabolism GH_A05G4150 0.003 0.242538266 ns
ko00970 Translation Aminoacyl-tRNA biosynthesis GH_A05G4162 0.0029 0.252776025 ns
ko02010 Membrane transport ABC transporters GH_A05G4159 0.0029 0.255948273 ns
ko04070 Signal transduction Phosphatidylinositol signaling system GH_A05G4150 0.0027 0.267886523 ns
ko00561 Lipid metabolism Glycerolipid metabolism GH_A12G1745 0.0023 0.310907207 ns
ko00010 Carbohydrate metabolism Glycolysis / Gluconeogenesis GH_A12G1745 0.0021 0.333505011 ns
ko00052 Carbohydrate metabolism Galactose metabolism GH_A05G4152 0.0019 0.353184088 ns
ko00190 Energy metabolism Oxidative phosphorylation GH_D08G1504 0.0017 0.392467235 ns
ko00240 Nucleotide metabolism Pyrimidine metabolism GH_D08G1513 0.0017 0.392989283 ns
ko00230 Nucleotide metabolism Purine metabolism GH_D08G1513 0.0014 0.451687054 ns
ko00040 Carbohydrate metabolism Pentose and glucuronate interconversions GH_A12G1745 0.0013 0.470788451 ns
ko04144 Transport and catabolism Endocytosis GH_A12G1739 0.0012 0.506254347 ns
ko03013 Translation Nucleocytoplasmic transport GH_A05G4383 0.0010 0.571652480 ns
ko04016 Signal transduction MAPK signaling pathway - plant GH_D08G1506 0.0010 0.591439494 ns
ko03010 Translation Ribosome GH_A05G4164 0.0009 0.621170208 ns

表5

本研究和前人研究同时检测到的株高QTN/QTL"

本研究This study 前人研究Previous studies
QTNs 位置
Position (bp)
QTLs/Marker loci 位置
Position (bp)
参考文献
Reference
TM9865 A04:60,873,680 qPH-c04-1/TM9846, TM9831 A04:60,706,073, 60,531,380 [13]
TM54735 D03:30,908,501 qPH-Dt3-1/Marker149953, Marker150605 D03:28,033,988-31,799,845 [12]
TM53556, TM53561 D03:3,370,938, 3,418,747 qPH-17-10/HAU2014, qPH-c17-1/TM53577 D03:3,548,938-3,549,138, 3,727,573 [8,13]
TM79885 D12:57,356,813 qGhPH-c26-1/i08707Gh D12:57,717,099-59,064,246 [17]
[1] Jeffrey Chen Z, Scheffler B E, Dennis E, Triplett B A, Zhang T Z, Guo W Z, Chen X Y, Stelly D M, Rabinowicz P D, Town C D, et al. Toward sequencing cotton (Gossypium) genomes. Plant Physiol, 2007, 145: 1303-1310.
doi: 10.1104/pp.107.107672 pmid: 18056866
[2] Qi H K, Wang N, Qiao W Q, Xu Q H, Zhou H, Shi J B, Yan G T, Huang Q. Construction of a high-density genetic map using genotyping by sequencing (GBS) for quantitative trait loci (QTL) analysis of three plant morphological traits in upland cotton (Gossypium hirsutum L.). Euphytica, 2017, 213: 83.
[3] 董合忠, 张艳军, 张冬梅, 代建龙, 张旺锋. 基于集中收获的新型棉花群体结构. 中国农业科学, 2018, 51: 4615-4624.
doi: 10.3864/j.issn.0578-1752.2018.24.003
Dong H Z, Zhang Y J, Zhang D M, Dai J L, Zhang W F. New grouped harvesting-based population structures of cotton. Sci Agric Sin, 2018, 51: 4615-4624 (in Chinese with English abstract).
doi: 10.3864/j.issn.0578-1752.2018.24.003
[4] Wang B H, Wu Y T, Huang N T, Zhu X F, Guo W Z, Zhang T Z. QTL mapping for plant architecture traits in upland cotton using RILs and SSR markers. J Genet Genomics, 2006, 33: 161-170.
[5] 王新坤, 潘兆娥, 孙君灵, 何守朴, 唐灿明, 杜雄明. 陆地棉矮秆突变体株高和纤维品质的QTL定位及相关性研究. 核农学报, 2011, 25: 448-455.
doi: 10.11869/hnxb.2011.03.0448
Wang X K, Pan Z E, Sun J L, He S P, Tang C M, Du X M. Correlation analysis and QTL mapping for plant height and fiber quality of dwarf mutant in upland cotton (Gossypium hirsutum L.). J Nucl Agric Sci, 2011, 25: 448-455 (in Chinese with English abstract).
[6] Li C, Song L, Zhao H, Xia Z, Jia Z, Wang X, Dong N, Wang Q. Quantitative trait loci mapping for plant architecture traits across two upland cotton populations using SSR markers. J Agric Sci, 2014, 152: 275-287.
[7] Li C Q, Song L, Zhao H H, Wang Q L, Fu Y Z. Identification of quantitative trait loci with main and epistatic effects for plant architecture traits in Upland cotton (Gossypium hirsutum L.). Plant Breed, 2014, 133: 390-400.
[8] 何蕊, 石玉真, 张金凤, 梁燕, 张保才, 李俊文, 王涛, 龚举武, 刘爱英, 商海红, 等. 利用染色体片段代换系定位陆地棉株高QTL. 作物学报, 2014, 40: 457-465.
doi: 10.3724/SP.J.1006.2014.00457
He R, Shi Y Z, Zhang J F, Liang Y, Zhang B C, Li J W, Wang T, Gong J W, Liu A Y, Shang H H, et al. QTL mapping for plant height using chromosome segment substitution lines in upland cotton. Acta Agron Sin, 2014, 40: 457-465 (in Chinese with English abstract).
doi: 10.3724/SP.J.1006.2014.00457
[9] Shang L G, Liu F, Wang Y M, Abduweli A, Cai S H, Wang K B, Hua J P. Dynamic QTL mapping for plant height in Upland cotton (Gossypium hirsutum). Plant Breed, 2015, 134: 703-712.
[10] Jia X Y, Pang C Y, Wei H L, Wang H T, Ma Q F, Yang J L, Cheng S S, Su J J, Fan S L, Song M Z, et al. High-density linkage map construction and QTL analysis for earliness-related traits in Gossypium hirsutum L. BMC Genomics, 2016, 17: 909.
[11] Ma L L, Ijaz B, Wang Y M, Hua J P. Dynamic QTL analysis and validation for plant height using maternal and paternal backcrossing populations in Upland cotton. Euphytica, 2018, 214: 167.
[12] Ma J J, Pei W F, Ma Q F, Geng Y H, Liu G Y, Liu J, Cui Y P, Zhang X, Wu M, Li X L, et al. QTL analysis and candidate gene identification for plant height in cotton based on an interspecific backcross inbred line population of Gossypium hirsutum × Gossypium barbadense. Theor Appl Genet, 2019, 132: 2663-2676.
[13] Liu R X, Xiao X H, Gong J W, Li J W, Zhang Z, Liu A Y, Lu Q W, Shang H H, Shi Y Z, Ge Q, et al. QTL mapping for plant height and fruit branch number based on RIL population of upland cotton. J Cotton Res, 2020, 3: 5.
[14] Wu J, Mao L L, Tao J C, Wang X X, Zhang H J, Xin M, Shang Y Q, Zhang Y N, Zhang G H, Zhao Z T, et al. Dynamic quantitative trait loci mapping for plant height in recombinant inbred line population of upland cotton. Front Plant Sci, 2022, 13: 914140.
[15] Li C, Huang L Y, Huang Y W, Kuang M, Wu Y Z, Ma Z Y, Fu X Q. Fine-mapping of a major QTL controlling plant height by BSA-seq and transcriptome sequencing in cotton. Theor Appl Genet, 2024, 137: 217.
doi: 10.1007/s00122-024-04714-w pmid: 39249496
[16] Li C Q, Ai N J, Zhu Y J, Wang Y Q, Chen X D, Li F, Hu Q Y, Wang Q L. Association mapping and favourable allele exploration for plant architecture traits in upland cotton (Gossypium hirsutum L.) accessions. J Agric Sci, 2016, 154: 567-583.
[17] Huang C, Nie X H, Shen C, You C Y, Li W, Zhao W X, Zhang X L, Lin Z X. Population structure and genetic basis of the agronomic traits of upland cotton in China revealed by a genome- wide association study using high-density SNPs. Plant Biotechnol J, 2017, 15: 1374-1386.
doi: 10.1111/pbi.12722 pmid: 28301713
[18] Su J J, Li L B, Zhang C, Wang C X, Gu L J, Wang H T, Wei H L, Liu Q B, Huang L, Yu S X. Genome-wide association study identified genetic variations and candidate genes for plant architecture component traits in Chinese upland cotton. Theor Appl Genet, 2018, 131: 1299-1314.
doi: 10.1007/s00122-018-3079-5 pmid: 29497767
[19] Wen T W, Dai B S, Wang T, Liu X X, You C Y, Lin Z X. Genetic variations in plant architecture traits in cotton (Gossypium hirsutum) revealed by a genome-wide association study. Crop J, 2019, 7: 209-216.
[20] Ye Y L, Wang P L, Zhang M, Abbas M, Zhang J X, Liang C Z, Wang Y, Wei Y X, Meng Z G, Zhang R. UAV-based time-series phenotyping reveals the genetic basis of plant height in upland cotton. Plant J, 2023, 115: 937-951.
[21] Cho S, Kim K, Kim Y J, Lee J K, Cho Y S, Lee J Y, Han B G, Kim H, Ott J, Park T. Joint identification of multiple genetic variants via elastic-net variable selection in a genome-wide association analysis. Ann Hum Genet, 2010, 74: 416-428.
doi: 10.1111/j.1469-1809.2010.00597.x pmid: 20642809
[22] Lippert C, Listgarten J, Liu Y, Kadie C M, Davidson R I, Heckerman D. FaST linear mixed models for genome-wide association studies. Nat Methods, 2011, 8: 833-835.
doi: 10.1038/nmeth.1681 pmid: 21892150
[23] Segura V, Vilhjálmsson B J, Platt A, Korte A, Seren Ü, Long Q, Nordborg M. An efficient multi-locus mixed-model approach for genome-wide association studies in structured populations. Nat Genet, 2012, 44: 825-830.
doi: 10.1038/ng.2314 pmid: 22706313
[24] Zhou X, Carbonetto P, Stephens M. Polygenic modeling with Bayesian sparse linear mixed models. PLoS Genet, 2013, 9: e1003264.
[25] Wang S B, Feng J Y, Ren W L, Huang B, Zhou L, Wen Y J, Zhang J, Dunwell J M, Xu S Z, Zhang Y M. Improving power and accuracy of genome-wide association studies via a multi- locus mixed linear model methodology. Sci Rep, 2016, 6: 19444.
[26] Wen Y J, Zhang H W, Ni Y L, Huang B, Zhang J, Feng J Y, Wang S B, Dunwell J M, Zhang Y M, Wu R L. Methodological implementation of mixed linear models in multi-locus genome-wide association studies. Brief Bioinform, 2018, 19: 700-712.
[27] Korte A, Vilhjálmsson B J, Segura V, Platt A, Long Q, Nordborg M. A mixed-model approach for genome-wide association studies of correlated traits in structured populations. Nat Genet, 2012, 44: 1066-1071.
doi: 10.1038/ng.2376 pmid: 22902788
[28] Huang T, Hu F B. Gene-environment interactions and obesity: recent developments and future directions. BMC Med Genomics, 2015, 8: S2.
[29] Casale F P, Horta D, Rakitsch B, Stegle O. Joint genetic analysis using variant sets reveals polygenic gene-context interactions. PLoS Genet, 2017, 13: e1006693.
[30] Robinson M R, English G, Moser G, Lloyd-Jones L R, Triplett M A, Zhu Z H, Nolte I M, van Vliet-Ostaptchouk J V, Snieder H, Study L C, et al. Genotype-covariate interaction effects and the heritability of adult body mass index. Nat Genet, 2017, 49: 1174-1181.
doi: 10.1038/ng.3912 pmid: 28692066
[31] Moore R, Casale F P, Bonder M J, Horta D, Consortium B I O S, Franke L, Barroso I, Stegle O. A linear mixed-model approach to study multivariate gene-environment interactions. Nat Genet, 2019, 51: 180-186.
doi: 10.1038/s41588-018-0271-0 pmid: 30478441
[32] Li M, Zhang Y W, Zhang Z C, Xiang Y, Liu M H, Zhou Y H, Zuo J F, Zhang H Q, Chen Y, Zhang Y M. A compressed variance component mixed model for detecting QTNs and QTN-by- environment and QTN-by-QTN interactions in genome-wide association studies. Mol Plant, 2022, 15: 630-650.
[33] Cai C P, Zhu G Z, Zhang T Z, Guo W Z. High-density 80 K SNP array is a powerful tool for genotyping G. hirsutum accessions and genome analysis. BMC Genomics, 2017, 18: 654.
[34] Hubisz M J, Falush D, Stephens M, Pritchard J K. Inferring weak population structure with the assistance of sample group information. Mol Ecol Resour, 2009, 9: 1322-1332.
[35] Evanno G, Regnaut S, Goudet J. Detecting the number of clusters of individuals using the software STRUCTURE: a simulation study. Mol Ecol, 2005, 14: 2611-2620.
doi: 10.1111/j.1365-294X.2005.02553.x pmid: 15969739
[36] Li M, Zhang Y W, Xiang Y, Liu M H, Zhang Y M. IIIVmrMLM: The R and C++ tools associated with 3VmrMLM, a comprehensive GWAS method for dissecting quantitative traits. Mol Plant, 2022, 15: 1251-1253.
[37] Li C Q, Wang Y Y, Ai N J, Li Y, Song J F. A genome-wide association study of early-maturation traits in upland cotton based on the CottonSNP80K array. J Integr Plant Biol, 2018, 60: 970-985.
doi: 10.1111/jipb.12673
[38] Dong C G, Wang J, Yu Y, Ju L Z, Zhou X F, Ma X M, Mei G F, Han Z G, Si Z F, Li B C, et al. Identifying functional genes influencing Gossypium hirsutum fiber quality. Front Plant Sci, 2019, 9: 1968.
[39] Zhang T Z, Hu Y, Jiang W K, Fang L, Guan X Y, Chen J D, Zhang J B, Saski C A, Scheffler B E, Stelly D M, et al. Sequencing of allotetraploid cotton (Gossypium hirsutum L. acc. TM-1) provides a resource for fiber improvement. Nat Biotechnol, 2015, 33: 531-537.
[40] Hu Y, Chen J D, Fang L, Zhang Z Y, Ma W, Niu Y C, Ju L Z, Deng J Q, Zhao T, Lian J M, et al. Gossypium barbadense and Gossypium hirsutum genomes provide insights into the origin and evolution of allotetraploid cotton. Nat Genet, 2019, 51: 739-748.
[41] Lyu F Y, Han F R, Ge C L, Mao W K, Chen L, Hu H P, Chen G G, Lang Q L, Fang C. OmicStudio: a composable bioinformatics cloud platform with real-time feedback that can generate high-quality graphs for publication. Imeta, 2023, 2: e85.
[42] Tang D D, Chen M J, Huang X H, Zhang G C, Zeng L, Zhang G S, Wu S J, Wang Y W. SRplot: a free online platform for data visualization and graphing. PLoS One, 2023, 18: e0294236.
[43] Lander E S, Botstein D. Mapping mendelian factors underlying quantitative traits using RFLP linkage maps. Genetics, 1989, 121: 185-199.
doi: 10.1093/genetics/121.1.185 pmid: 2563713
[44] Kao C H, Zeng Z B. Modeling epistasis of quantitative trait loci using Cockerham's model. Genetics, 2002, 160: 1243-1261.
[45] Li S S, Wang J K, Zhang L Y. Inclusive composite interval mapping of QTL by environment interactions in biparental populations. PLoS One, 2015, 10: e0132414.
[46] Zhao Q, Shi X S, Wang T, Chen Y, Yang R, Mi J M, Zhang Y W, Zhang Y M. Identification of QTNs, QTN-by-environment interactions, and their candidate genes for grain size traits in main crop and ratoon rice. Front Plant Sci, 2023, 14: 1119218.
[47] Wei N C, Zhang S Q, Liu Y, Wang J, Wu B B, Zhao J J, Qiao L, Zheng X W, Wang J L, Zheng J. Genome-wide association study of coleoptile length with Shanxi wheat. Front Plant Sci, 2022, 13: 1016551.
[48] Wen Y J, Wu X Y, Wang S M, Han L, Shen B L, Wang Y, Zhang J. Identification of QTN-by-environment interactions for yield related traits in maize under multiple abiotic stresses. Front Plant Sci, 2023, 14: 1050313.
[49] Han X, Tang Q Q, Xu L P, Guan Z L, Tu J X, Yi B, Liu K D, Yao X, Lu S P, Guo L. Genome-wide detection of genotype environment interactions for flowering time in Brassica napus. Front Plant Sci, 2022, 13: 1065766.
[50] Han Z M, Ke H F, Li X Y, Peng R X, Zhai D D, Xu Y, Wu L Q, Wang W S, Cui Y R. Detection of epistasis interaction loci for fiber quality-related trait via 3VmrMLM in upland cotton. Front Plant Sci, 2023, 14: 1250161.
[51] Li C Q, Pu Y N, Gao X, Cao Y, Bao Y Y, Xu Q L, Du L, Tan J R, Zhu Y H, Zhang H Y, et al. Detection of quantitative trait nucleotides (QTNs) and QTN-by-environment and QTN-by-QTN interactions for cotton early-maturity traits using the 3VmrMLM method. Ind Crops Prod, 2024, 216: 118706.
[52] Tian Z L, Chen B J, Li H G, Pei X X, Sun Y R, Sun G F, Pan Z E, Dai P H, Gao X, Geng X L, et al. Strigolactone-gibberellin crosstalk mediated by a distant silencer fine-tunes plant height in upland cotton. Mol Plant, 2024, 17: 1539-1557.
[53] Li X, Wang Z, Sun S F, Dai Z R, Zhang J, Wang W B, Peng K, Geng W H, Xia S H, Liu Q C, et al. IbNIEL-mediated degradation of IbNAC087 regulates jasmonic acid-dependent salt and drought tolerance in sweet potato. J Integr Plant Biol, 2024, 66: 176-195.
doi: 10.1111/jipb.13612
[54] Du C, Liu M, Yan Y J, Guo X Y, Cao X P, Jiao Y Z, Zheng J X, Ma Y C, Xie Y T, Li H B, et al. The U-box E3 ubiquitin ligase PUB35 negatively regulates ABA signaling through AFP1- mediated degradation of ABI5. Plant Cell, 2024, 36: 3277-3297.
[55] 刘利, 高东升. 植物中钼的吸收转运及钼辅因子与钼酶的研究进展. 植物生理学报, 2016, 52: 381-393.
Liu L, Gao D S. Advances in molybdenum uptake and translocation, molybdenum cofactors and molybdenum enzymes in plants. Plant Physiol J, 2016, 52: 381-393 (in Chinese with English abstract).
[56] Vadlamani G, Sukhoverkov K V, Haywood J, Breese K J, Fisher M F, Stubbs K A, Bond C S, Mylne J S. Crystal structure of Arabidopsis thaliana HPPK/DHPS, a bifunctional enzyme and target of the herbicide asulam. Plant Commun, 2022, 3: 100322.
[57] Navarrete O, Van Daele J, Stove C, Lambert W, Storozhenko S, Van Der Straeten D. Isolation and characterisation of an antifolate insensitive (afi1) mutant of Arabidopsis thaliana. Plant Biol, 2013, 15: 37-44.
[58] Zhang Y M, Zhang G, Xiao N, Wang L N, Fu Y P, Sun Z X, Fang R X, Chen X Y. The rice ‘nutrition response and root growth' (NRR) gene regulates heading date. Mol Plant, 2013, 6: 585-588.
[59] Peleman J D, van der Voort J R. Breeding by design. Trends Plant Sci, 2003, 8: 330-334.
doi: 10.1016/S1360-1385(03)00134-1 pmid: 12878017
[60] 万建民. 作物分子设计育种. 作物学报, 2006, 32: 455-462.
Wan J M. Perspectives of molecular design breeding in crops. Acta Agron Sin, 2006, 32: 455-462 (in Chinese with English abstract).
[61] 王建康, 李慧慧, 张学才, 尹长斌, 黎裕, 马有志, 李新海, 邱丽娟, 万建民. 中国作物分子设计育种. 作物学报, 2011, 37: 191-201.
doi: 10.3724/SP.J.1006.2011.00191
Wang J K, Li H H, Zhang X C, Yin C B, Li Y, Ma Y Z, Li X H, Qiu L J, Wan J M. Molecular design breeding in crops in China. Acta Agron Sin, 2011, 37: 191-201 (in Chinese with English abstract).
[62] Wang J K, Wan X Y, Li H H, Pfeiffer W H, Crouch J, Wan J M. Application of identified QTL-marker associations in rice quality improvement through a design-breeding approach. Theor Appl Genet, 2007, 115: 87-100.
doi: 10.1007/s00122-007-0545-x pmid: 17479243
[63] Zhang L Y, Li H H, Wang J K. Blib is a multi-module simulation platform for genetics studies and intelligent breeding. Commun Biol, 2022, 5: 1167.
doi: 10.1038/s42003-022-04151-9 pmid: 36323773
[64] Podlich D W, Cooper M. QU-GENE: a simulation platform for quantitative analysis of genetic models. Bioinformatics, 1998, 14: 632-653.
doi: 10.1093/bioinformatics/14.7.632 pmid: 9730929
[65] Liu H M, Tessema B B, Jensen J, Cericola F, Andersen J R, Sørensen A C. ADAM-Plant: a software for stochastic simulations of plant breeding from molecular to phenotypic level and from simple selection to complex speed breeding programs. Front Plant Sci, 2019, 9: 1926.
[66] Chen C J, Garrick D, Fernando R, Karaman E, Stricker C, Keehan M, Cheng H. XSim version 2: simulation of modern breeding programs. G3: Genes Genomes Genetics, 2022, 12: jkac032.
[67] Li H H, Zhang L Y, Gao S, Wang J K. Prediction by simulation in plant breeding. Crop J, 2025, 13: 501-509.
doi: 10.1016/j.cj.2024.12.018
[68] Si Z F, Jin S K, Li J Y, Han Z G, Li Y Q, Wu X N, Ge Y X, Fang L, Zhang T Z, Hu Y. The design, validation, and utility of the “ZJU CottonSNP40K” liquid chip through genotyping by target sequencing. Ind Crops Prod, 2022, 188: 115629.
[69] Li C Q, Dong C G, Zhao H H, Wang J, Du L, Ai N J. Identification of superior parents with high fiber quality using molecular markers and phenotypes based on a core collection of upland cotton (Gossypium hirsutum L.). Mol Breed, 2022, 42: 30.
[1] 李宜谦, 徐守振, 刘萍, 马麒, 谢斌, 陈红. 基于40K SNP芯片的陆地棉产量构成因素全基因组关联分析及单铃重位点挖掘[J]. 作物学报, 2025, 51(8): 2128-2138.
[2] 薛晓菲, 戴云静, 李熙林, 丁艳艳, 王翔, 雷长英, 韩焕勇, 贺道华. 陆地棉杜松烯合酶基因GhCDN10的特征及其在棉酚合成中功能分析[J]. 作物学报, 2025, 51(8): 2060-2076.
[3] 闫喆林, 任强, 樊志龙, 殷文, 孙亚丽, 范虹, 何蔚, 胡发龙, 闫丽娟, 柴强. 氮肥后移优化绿洲灌区小麦间作玉米种间关系提高氮素利用效率[J]. 作物学报, 2025, 51(8): 2190-2203.
[4] 赵刚, 张建军, 党翼, 樊廷录, 王磊, 周刚, 王淑英, 李兴茂, 倪胜利, 米文博, 周旭姣, 程万莉, 李尚中. 黄土旱塬区秸秆覆盖量对不同降雨年型土壤水温效应和冬小麦产量的影响[J]. 作物学报, 2025, 51(6): 1643-1653.
[5] 凤舞剑, 冼晓青, 张新钵, 曹丹, 强承魁. 基于转录组和AlphaFold对稻瘟菌经典效应蛋白和水稻受体的快速鉴定[J]. 作物学报, 2025, 51(6): 1480-1488.
[6] 郭绪虎, 李灵芝, 李凤, 马博岩, 贾晓宇. I型MADS-box基因SlMADS79调控番茄株型的功能研究[J]. 作物学报, 2025, 51(4): 982-991.
[7] 徐建霞, 丁延庆, 曹宁, 程斌, 高旭, 李文贞, 张立异. 中国高粱株高和节间数全基因组关联分析及候选基因预测[J]. 作物学报, 2025, 51(3): 568-585.
[8] 郭淑慧, 潘转霞, 赵战胜, 杨六六, 皇甫张龙, 郭宝生, 胡晓丽, 录亚丹, 丁霄, 吴翠翠, 兰刚, 吕贝贝, 谭逢平, 李朋波. 陆地棉D11染色体一个纤维长度主效位点的遗传解析[J]. 作物学报, 2025, 51(2): 383-394.
[9] 黄林玉, 张潇月, 李豪, 邓梅, 康厚扬, 魏育明, 王际睿, 蒋云峰, 陈国跃. 小麦农家种成株期条锈病抗性QTL定位及其育种效应解析[J]. 作物学报, 2024, 50(9): 2167-2178.
[10] 郭春林, 林满红, 陈婷, 陈鸿飞, 林文芳, 林文雄. 根际微生物响应再生稻衰老的演变特征及其延效机制[J]. 作物学报, 2024, 50(8): 2039-2052.
[11] 李长喜, 董占鹏, 关永虎, 刘金伟, 李航, 梅拥军. 南疆陆地棉农艺性状与皮棉产量性状的遗传贡献及决策系数分析[J]. 作物学报, 2024, 50(6): 1486-1502.
[12] 刘薇, 王玉斌, 李伟, 张礼凤, 徐冉, 王彩洁, 张彦威. 过量表达大豆异丙基苹果酸脱氢酶基因GmIPMDH促进植株开花和生长[J]. 作物学报, 2024, 50(3): 613-622.
[13] 田春艳, 边芯, 郎荣斌, 俞华先, 桃联安, 安汝东, 董立华, 张钰, 经艳芬. 甘蔗3个育种性状与SSR标记的关联分析及优异等位变异发掘[J]. 作物学报, 2024, 50(2): 310-324.
[14] 刁现民, 王立伟, 智慧, 张俊, 李顺国, 程汝宏. 谷子中矮秆资源创制、遗传解析和育种利用[J]. 作物学报, 2024, 50(2): 265-279.
[15] 戎宇轩, 惠留洋, 王沛琦, 孙思敏, 张献龙, 袁道军, 杨细燕. 陆地棉CLE基因家族的鉴定及GhCLE13参与调控棉花抗旱性的功能分析[J]. 作物学报, 2024, 50(12): 2925-2939.
Viewed
Full text


Abstract

Cited

  Shared   
  Discussed   
No Suggested Reading articles found!