欢迎访问作物学报,今天是

作物学报 ›› 2026, Vol. 52 ›› Issue (2): 494-513.doi: 10.3724/SP.J.1006.2026.54082

• 作物遗传育种·种质资源·分子遗传学 • 上一篇    下一篇

基于WGCNA发掘茶树糖苷类香气前体含量性状相关的候选基因

张力岚(), 杨军, 王让剑()   

  1. 福建省农业科学院茶叶研究所 / 国家茶树改良中心福建分中心, 福建福州 350013
  • 收稿日期:2025-07-02 接受日期:2025-09-10 出版日期:2026-02-12 网络出版日期:2025-09-23
  • 通讯作者: *王让剑 E-mail:wangrj@faas.cn
  • 作者简介:E-mail: lilanzhang0114@foxmail.com
  • 基金资助:
    福建省属公益类科研院所基本科研专项-竞争性项目(2024R1075);福建省农业科学院科技专项(ZYTS202408);福建省茶产业技术体系项目(闽农科教(2023) 16号)

Identification of candidate genes related to glycoside aroma precursor content in tea plant using WGCNA

Zhang Li-Lan(), Yang Jun, Wang Rang-Jian()   

  1. Tea Research Institute, Fujian Academy of Agricultural Sciences / Fujian Branch, National Center for Tea Improvement, Fuzhou 350013, Fujian, China
  • Received:2025-07-02 Accepted:2025-09-10 Published:2026-02-12 Published online:2025-09-23
  • Contact: *Wang Rang-Jian E-mail:wangrj@faas.cn
  • Supported by:
    Basic Research Projects of Public Welfare Research Institutes in Fujian Province-Competitive Projects(2024R1075);Science and Technology Specific Project of Fujian Academy of Agricultural Sciences(ZYTS202408);the Fujian Tea Industry Technology System (Fujian Agricultural Science and Education(2023)No.16

摘要:

通过分析秋季茶树不同品种新梢的转录组信息, 可以挖掘调控糖苷类香气前体(glycoside aroma precursor, GAP)合成的关键基因, 为研究茶树GAP的合成机制和指导高GAP含量品种选育提供理论参考。本研究以茶树14个品种的新梢为研究材料, 测定8种不同类型的GAP含量, 利用加权基因共表达网络分析(weighted gene co-expression network analysis, WGCNA)转录组数据与新梢GAP含量的表型数据, 鉴定出与GAP合成积累相关的共表达模块与候选基因。8种GAP的含量在茶树新梢中的分布是不均匀的, 其中苯丙烷GAP的含量要远高于萜烯类GAP含量。在低GAP含量品种与高GAP含量品种之间进行比较, 共鉴定出4277个差异表达基因(differentially expressed genes, DEGs)。DEGs的实时荧光定量PCR (quantitative real-time polymerase chain reaction, qRT-PCR)变化趋势与转录组基本一致, 利用该转录组数据获得的分析结果可信。利用WGCNA对过滤后的高表达基因进行划分, 共获得26个共表达模块, 确定了关键模块MEorange、MEyellow、MEdarkturquoise和MElightcyan与8个主要的GAP化合物显著相关(P < 0.01)。对模块中的基因进行GO与KEGG富集分析, 根据基因的连接度以及功能注释, 筛选出16个关键基因, 包括13个结构基因(4个GST、3个GT、3个TPS、1个CYP450、1个CHI和1个DFR)与3个转录因子基因(2个NAC和1个WRKY)。萜烯类GAP与苯丙烷GAP在茶树秋季新梢中的积累具有显著的差异性, 联合分析筛选到与GAP化合物合成积累密切相关的13个结构基因和3个转录因子基因, 这些基因可能在调控茶树秋季新梢GAP的合成积累中起关键作用。

关键词: 茶树, 糖苷类香气前体, 转录组分析, 共表达分析, 调控基因

Abstract:

By analyzing transcriptome data from tender shoots of different tea cultivars in autumn, key genes involved in the regulation of glycoside aroma precursor (GAP) biosynthesis were identified. This study provides a theoretical foundation for elucidating the biosynthetic mechanisms of GAPs and for guiding the breeding of tea cultivars with high GAP content. Tender shoots from 14 tea cultivars were used to quantify eight types of GAPs. Weighted gene co-expression network analysis (WGCNA) was applied to integrate transcriptomic data with GAP content, enabling the identification of co-expression modules and candidate genes related to GAP biosynthesis and accumulation. The distribution of the eight GAP types in tender shoots was uneven, with phenylpropanoid-type GAPs showing significantly higher accumulation than terpene-type GAPs. A total of 4277 differentially expressed genes (DEGs) were identified by comparing high-GAP and low-GAP cultivars. Quantitative real-time polymerase chain reaction (qRT-PCR) validation of selected DEGs showed results consistent with transcriptomic data, confirming the reliability of the analysis. WGCNA identified 26 co-expression modules, among which four modules—MEorange, MEyellow, MEdarkturquoise, and MElightcyan—were significantly correlated with the main GAP types (P < 0.01). GO and KEGG enrichment analyses were performed on genes within these key modules. Based on gene connectivity and functional annotation, 16 key genes were identified, including 13 structural genes (four GSTs, three GTs, three TPSs, one CYP450, one CHI, and one DFR) and three transcription factor genes (two NACs and one WRKY). The seasonal variation in terpene- and phenylpropanoid-type GAP accumulation in autumn was notable, and the identified genes are likely to play central roles in regulating GAP biosynthesis and accumulation in tender tea shoots.

Key words: Camellia sinensis, glycoside aroma precursor, transcriptome analysis, co-expression analysis, regulatory genes

表1

qRT-PCR所用引物"

基因名称
Gene name
正向引物
Forward primer (5'-3')
反向引物
Reverse primer (5'-3')
CsACTIN GCCATCTTTGATTGGAATGG GGTGCCACAACCTTGATCTT
CsUGT84A13 AGAACCCGAAAGCGCCTAACTC CACCCACAAAAACGAAACTCCA
CsAOS1 CGGATCGAACCACCCATATCAT TCTCTCCCTCCTCACCCACAAA
CsCBP3 CGTAGCTATGGGCCCCTAACTTTC GTGTGCCTTGTGTCCACCTCTTGA
CsBGLU11 TTAGAGAATTTGGCGATAGGGTTT CAATGTATGGCTCAGAGGATGAGT
CsCSLE1 AATTGATGGAAGGAGGGAGTGTAG GAAGTTGTGGTGATATTGGGGTCT
CsIRX9H GCTATATTGGAGGGTCCGATTTGTAA CAAGCTGCCTAATAGGCTCAAGAGTG
CsALDH2C4 GACTATAGACCCAAGAACAGGAGAAG TAATTAGGATACAACCAGGTAAACGA
CsRVE6 TGACCGTGATTGGAAAAAGATTG TTTGGACGAGGGGGAGGTAGATG
CsUBI3 ATCTTCGTGAAAACCCTAACTGGCA ACTCCTTCTGGATGTTGTAGTCGGC

附表1

14个茶树品种新梢8种GAP含量的统计表"

品种名称Cultivar name 苯甲醇葡萄
糖苷BG
苯甲醇樱草
糖苷BP
苯乙醇葡萄
糖苷PG
苯乙醇樱草
糖苷PP
芳樟醇樱草
糖苷LP
香叶醇葡萄
糖苷GG
香叶醇樱草
糖苷GP
橙花叔醇樱草糖苷NP
BX 1.4737 9.9579 0 16.8421 0.7200 0.1632 3.5474 0.0001
LC 3.9899 3.7980 0.8949 9.9899 2.8081 0.1646 2.5455 0
DG 29.8020 30.2970 30.0990 233.6634 6.3960 0.2366 9.0000 0.0566
JLP 4.5496 0.6991 25.5856 13.6036 1.9189 1.3063 55.7658 1.1802
JB1 21.5385 36.4103 3.8718 89.7436 1.7607 0.1513 7.0427 1.8291
JB2 27.5824 7.1758 147.2527 219.7802 1.7363 0.2681 15.6044 0.0374
FY6 27.9808 33.3654 5.2500 52.6923 0.1962 0.1981 6.0673 0
JMD 34.1026 27.0086 10.9402 72.3932 1.4530 0.3607 23.5897 2.3846
ZCH 0.8018 0.1355 0.4536 0.4718 0.4918 0.0255 1.4273 0.0512
QQ 15.8772 7.1228 22.5439 70.7018 0.7035 0.0462 1.3772 0.3325
BYQL 8.1456 16.5049 1.7282 30.8738 0.8447 0.0413 9.7087 0.2243
JGY 16.1539 1.1795 31.0256 5.4274 1.5299 0.8103 7.8718 0
FDDBC 23.4211 13.5965 41.0526 174.5614 15.0000 0.3544 14.9123 0.4184
YMX 24.5775 15.9155 31.7606 78.8732 10.4930 0.2979 39.1549 1.7183

图1

14个茶树品种中主要GAP含量的鉴定分析 缩写同表2。"

表2

不同类型GAP含量在茶树品种新梢中的统计分析"

性状
Traits
最小值
Minimum (mg kg-1)
最大值
Maximum (mg kg-1)
平均值±标准差
Mean ± SD (mg kg-1)
变异系数
CV (%)
苯甲醇葡萄糖苷 BG 0.8018 34.1026 17.1426±11.4892 67.02
苯甲醇樱草糖苷 BP 0.1355 36.4103 14.5119±12.6073 86.88
苯乙醇葡萄糖苷 PG 0 147.2527 25.1756±37.9287 150.66
苯乙醇樱草糖苷 PP 0.4718 233.6634 76.4013±78.6891 102.99
芳樟醇樱草糖苷 LP 0.1962 15.0000 3.2894±4.3736 132.96
香叶醇葡萄糖苷 GG 0.0255 1.3063 0.3160±0.3461 109.52
香叶醇樱草糖苷 GP 1.3772 55.7658 14.1154±15.7444 111.54
橙花叔醇樱草糖苷 NP 0 2.3846 0.5880±0.8265 140.54

表3

全长转录组测序数据输出统计表"

分类
Classification
最大值
Maximum
最小值
Minimum
平均值
Average
N50长度 N50 length (bp) 1840 1329 1642
最长Reads长度 Maximum reads length (bp) 832,982 25,203 158,708
过滤核糖体RNA后Clean reads序列条数
Number of clean reads (except rRNA)
5,175,126 3,152,178 4,016,925
全长序列条数 Number of full-length reads 4,667,084 2,789,577 3,563,667
全长序列比例 Full-length percentage (%) 91.03 82.33 88.66

图2

茶树全长转录本特征和结构分析 A: 各种AS事件的数量及其相应比例。B: SSR类型分布作图; c为混合SSR, c*为位置重叠的混合SSR, p1为单碱基, p2为双碱基, p3为三碱基, p4为四碱基, p5为五碱基, p6为六碱基。C: 预测的CDS编码蛋白长度分布图。D: 排名前20的转录因子类型。E: cnci、cpc、pfam和cpat共4种分析方法预测的lncRNA的韦恩分析。F: 4种类型lncRNA的功能分类和数目。"

图3

8种GAP在不同茶树品种中差异表达基因的统计与富集分析 A: 8种GAP在不同茶树品种中差异表达基因的数目统计图; B: 苯丙烷类GAP差异表达基因的韦恩图; C: 萜烯类GAP差异表达基因的韦恩图; D: 苯丙烷类GAP差异表达基因的KEGG富集分析; E: 萜烯类GAP差异表达基因的KEGG富集分析。BX: 八仙; LC: 乐昌白毛茶; DG: 丹桂; JLP: 九龙袍; JB1: 景白1号; JB2: 景白2号; FY6: 福云6号; JMD: 金牡丹; ZCH: 早春毫; QQ: 奇曲; BYQL: 白芽奇兰; JGY: 金观音; FDDBC: 福鼎大白茶; YMX: 悦茗香。其他缩写同表2。"

图4

9个差异表达基因的qRT-PCR验证 缩写同图3。不同小写字母表示差异显著(P < 0.05)。"

图5

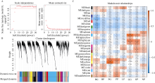
基因共表达网络构建结果 A: 软阈值确定; B: 基因聚类和模块构建; C: 性状与模块相关性分析(红色的格子代表性状与模块具有正相关性, 蓝色的格子代表性状与模块具有负相关性, 图中括号内外的数值分别为P值和相关系数r)。缩写同表2。"

表4

每个模块内的基因主要富集到的GO条目"

模块
Module
性状
Trait
GO ID 显著富集的项目
Significantly enriched term
条目类型
Term type
基因数量
Gene number
P
P-value
MEorange PG, PP GO:0010876 脂质定位 Lipid localization BP 2 0.0030
GO:0006401 RNA分解代谢过程 RNA catabolic process BP 2 0.0097
GO:0000159 蛋白磷酸酶2A型复合物
Protein phosphatase type 2A complex
CC 2 0.0056
GO:0009378 四向连接解旋酶活性
Four-way junction helicase activity
MF 2 0.0003
GO:0019888 蛋白磷酸酶活性调节
Protein phosphatase regulator activity
MF 2 0.0086
MEyellow PG GO:0006384 RNA聚合酶III启动子的转录启动
Transcription initiation from RNA polymerase III promoter
BP 3 0.0002
GO:0008284 细胞增殖的正向调控
Positive regulation of cell proliferation
BP 3 0.0013
GO:0009231 核黄素生物合成过程
Riboflavin biosynthetic process
BP 3 0.0047
GO:0009991 响应细胞外部刺激
Response to extracellular stimulus
BP 4 0.0062
GO:0016050 囊泡组织 Vesicle organization BP 2 0.0065
GO:0006643 膜脂代谢过程
Membrane lipid metabolic process
BP 2 0.0089
GO:0000127 转录因子TFIIIC复合物
Transcription factor TFIIIC complex
CC 2 0.0031
GO:0004527 外切酶活性 Exonuclease activity MF 3 0.0059
GO:0016298 脂肪酶活性 Lipase activity MF 2 0.0065
GO:0005199 细胞壁的结构组成
Structural constituent of cell wall
MF 2 0.0076
GO:0045300 酰基-[酰基载体蛋白]脱饱和酶活性
Acyl-[acyl-carrier-protein] desaturase
activity
MF 2 0.0088
GO:0004045 氨基酰基tRNA水解酶活性
Aminoacyl-tRNA hydrolase activity
MF 3 0.0091
MEdarkturquoise GG GO:0022900 电子传递链 Electron transport chain BP 3 0.0019
GO:0001678 细胞葡萄糖稳态
Cellular glucose homeostasis
BP 2 0.0043
GO:0009205 嘌呤核糖核苷三磷酸代谢过程
Purine ribonucleoside triphosphate metabolic process
BP 2 0.0050
GO:0009167 嘌呤核糖核苷一磷酸代谢过程
Purine ribonucleoside monophosphate metabolic process
BP 2 0.0050
GO:0009126 嘌呤核苷一磷酸代谢过程
Purine nucleoside monophosphate metabolic process
BP 2 0.0050
MEdarkturquoise GG GO:0009199 三磷酸核糖核苷代谢过程
Ribonucleoside triphosphate metabolic process
BP 2 0.0050
GO:0009144 嘌呤核苷三磷酸代谢过程
Purine nucleoside triphosphate metabolic process
BP 2 0.0050
GO:0006091 前体代谢物和能量的产生
Generation of precursor metabolites and energy
BP 3 0.0064
GO:0009141 核苷三磷酸代谢过程
Nucleoside triphosphate metabolic process
BP 2 0.0066
GO:0051560 线粒体钙离子稳态
Mitochondrial calcium ion homeostasis
BP 2 0.0074
GO:0009161 核糖核苷一磷酸代谢过程
Ribonucleoside monophosphate metabolic process
BP 2 0.0083
GO:0005758 线粒体膜间隙
Mitochondrial intermembrane space
CC 2 0.0057
GO:0005666 DNA导向的RNA聚合酶III复合物
DNA-directed RNA polymerase III complex
CC 2 0.0094
GO:0008146 磺基转移酶活性 Sulfotransferase activity MF 4 0.0002
GO:0015018 半乳糖基半乳糖基木糖基蛋白3-β-葡糖醛酸基转移酶活性
Galactosylgalactosylxylosylprotein 3-beta-glucuronosyltransferase activity
MF 2 0.0026
GO:0005536 葡萄糖结合 Glucose binding MF 2 0.0032
GO:0004396 己糖激酶活性 Hexokinase activity MF 2 0.0045
GO:0005199 细胞壁的结构组成
Structural constituent of cell wall
MF 2 0.0045
GO:0015292 转运体活性 Uniporter activity MF 2 0.0077
GO:0030246 碳水化合物结合 Carbohydrate binding MF 7 0.0092
MElightcyan GG, GP GO:0006891 高尔基体内囊泡介导的转运
Intra-Golgi vesicle-mediated transport
BP 3 0.0010
GO:0006013 甘露糖代谢过程
Mannose metabolic process
BP 2 0.0023
GO:0009094 L-苯丙氨酸生物合成过程
L-phenylalanine biosynthetic process
BP 2 0.0050
GO:0016592 中间复合体 Mediator complex CC 4 0.0007
GO:0046658 质膜固定组件
Anchored component of plasma membrane
CC 3 0.0013
GO:0098588 细胞器界膜
Bounding membrane of organelle
CC 5 0.0030
GO:0044444 细胞质部分 Cytoplasmic part CC 21 0.0033
MElightcyan GG, GP GO:0031226 质膜的固有成分
Intrinsic component of plasma membrane
CC 3 0.0057
GO:0005773 液泡 Vacuole CC 5 0.0096
GO:0019213 脱乙酰酶活性 Deacetylase activity MF 2 0.0010
GO:0005388 钙转运ATP酶活性
Calcium-transporting ATPase activity
MF 3 0.0017
GO:0004559 α-甘露糖苷酶活性
Alpha-mannosidase activity
MF 2 0.0025
GO:0004664 预苯酸脱水酶活性
Prephenate dehydratase activity
MF 2 0.0047
GO:0010333 萜烯合酶活性 Terpene synthase activity MF 3 0.0080

表5

每个模块内的基因主要富集到的KEGG通路"

模块
Module
性状
Trait
KEGG 通路号
KEGG pathway ID
显著富集的项目
Significantly enriched term
基因数量
Gene number
P
P-value
MEorange PG, PP ko00730 硫胺素代谢Thiamine metabolism 2 0.0171
ko03018 RNA降解RNA degradation 4 0.0230
MEyellow PG ko01212 脂肪酸代谢Fatty acid metabolism 7 0.0045
ko00561 甘油酯代谢Glycerolipid metabolism 7 0.0085
ko01040 不饱和脂肪酸的生物合成
Biosynthesis of unsaturated fatty acids
3 0.0177
ko00480 谷胱甘肽代谢Glutathione metabolism 7 0.0195
ko00941 类黄酮生物合成Flavonoid biosynthesis 7 0.0267
ko00500 淀粉和蔗糖代谢Starch and sucrose metabolism 11 0.0289
ko00061 脂肪酸生物合成Fatty acid biosynthesis 4 0.0468
MEdarkturquoise GG ko03440 同源重组Homologous recombination 7 0.0077
ko00130 泛醌和其他萜类醌生物合成
Ubiquinone and other terpenoid-quinone
biosynthesis
5 0.0082
ko00780 生物素代谢Biotin metabolism 3 0.0130
ko00860 卟啉与叶绿素代谢
Porphyrin and chlorophyll metabolism
4 0.0140
ko00908 玉米素的生物合成Zeatin biosynthesis 4 0.0335
ko00061 脂肪酸生物合成Fatty acid biosynthesis 4 0.0367
ko01212 脂肪酸代谢Fatty acid metabolism 5 0.0408
ko00196 光合作用-触角蛋白
Photosynthesis-antenna proteins
2 0.0472
MElightcyan GG, GP ko04712 昼夜节律-植物Circadian rhythm-plant 4 0.0121
ko00053 抗坏血酸和醛缩酯代谢
Ascorbate and aldarate metabolism
4 0.0210
ko00270 半胱氨酸和蛋氨酸代谢
Cysteine and methionine metabolism
5 0.0267
ko00909 倍半萜和三萜生物合成
Sesquiterpenoid and triterpenoid biosynthesis
3 0.0357

图6

模块MEorange、MEyellow、MEdarkturquoise与MElightcyan的核心基因与部分互作因子的共表达网络"

表6

不同模块中核心基因的功能注释"

模块
Module
基因ID
Gene ID
基因功能描述
Gene description
MEorange CSS0025104 RAB11结合蛋白RELCH同源物 RAB11-binding protein RELCH homolog (relch)
CSS0027015 核糖核酸酶H2亚基C Ribonuclease H2 subunit C (RNASEH2C)
CSS0018839 木葡聚糖半乳糖基转移酶 Xyloglucan galactosyltransferase (XLT)
CSS0006239 三肽基肽酶2 Tripeptidyl-peptidase 2 (TPP2)
CSS0036120 线粒体蛋白C2orf69 Mitochondrial protein C2orf69 (C2orf69)
CSS0011607 微管蛋白β6 Tubulin beta-6 chain (TUBB6)
CSS0047454 26S蛋白酶体调节亚基4 26S proteasome regulatory subunit 4 (PSMD4)
CSS0011688 2Fe-2S铁氧还蛋白 2Fe-2S ferredoxin (Fd)
MEyellow CSS0011428 尿素活性转运蛋白 Urea active transporter (DUR3)
CSS0035382 UDP糖基转移酶73B UDP-glycosyltransferase 73B (UGT73B)
CSS0036512 尿苷核苷酶1 Uridine nucleosidase 1 (URH1)
CSS0044880 IAA丙氨酸抗性蛋白1 IAA-alanine resistance protein 1 (IAR1)
CSS0026521 线粒体二羧酸/三羧酸转运蛋白 Mitochondrial dicarboxylate/tricarboxylate transporter (DTC)
CSS0035736 转录因子NAC29 NAC transcription factor 29 (NAC29)
CSS0034202 查尔酮异构酶 Chalcone isomerase (CHI)
CSS0002552 萜烯合酶3 Terpene synthase 3 (TPS3)
MEdarkturquoise CSS0017124 脂肪酸酰胺水解酶 Fatty acid amide hydrolase (FAAH)
CSS0001960 脂肪酸酰胺水解酶 Fatty acid amide hydrolase (FAAH)
CSS0025505 TONNEAU 1蛋白 Protein TONNEAU 1 (TON1)
Medarkturquoise CSS0032881 泛素羧基末端水解酶12 Ubiquitin carboxyl-terminal hydrolase 12 (UBP12)
CSS0037168 肌动蛋白细胞骨架调控复合蛋白PAN1 Actin cytoskeleton-regulatory complex protein (PAN1)
CSS0036268 蛋白酶抑制剂 Proteinase inhibitor (PI)
MElightcyan CSS0023530 含锚蛋白重复结构域超家族 Ankyrin repeat-containing domain superfamily (ANKRD)
CSS0041188 L-2-羟基戊二酸脱氢酶 L-2-hydroxyglutarate dehydrogenase (L2HGDH)
CSS0032938 E3泛素蛋白连接酶 E3 ubiquitin-protein ligase (UBE3)
CSS0026531 重金属相关异丙烯基化植物蛋白 Heavy metal-associated isoprenylated plant protein (HIPP)
CSS0014110 Dof锌指蛋白 Dof zinc finger protein (DOF)
CSS0024431 富含半胱氨酸的重复分泌蛋白 Cysteine-rich repeat secretory protein (CRRSP)
CSS0038267 单铜氧化酶类蛋白 Monocopper oxidase-like protein (MOP)
CSS0011278 富含半胱氨酸的受体类蛋白激酶 Cysteine-rich receptor-like protein kinase (CRK)
[1] Wang P J, Yu J X, Jin S, et al. Genetic basis of high aroma and stress tolerance in the oolong tea cultivar genome. Hortic Res, 2021, 8: 107.
doi: 10.1038/s41438-021-00542-x
[2] 方仕茂, 俞李沙, 朱旭君, 等. 茶叶中芳樟醇代谢及其调控机制研究进展. 南京农业大学学报, 2025, 48: 505-514.
Fang S M, Yu L S, Zhu X J, et al. Research advance of the metabolism and regulatory mechanisms of linalool in tea leaves. J Nanjing Agric Univ, 2025, 48: 505-514 (in Chinese with English abstract).
[3] Yue R, Li Y L, Qi Y J, et al. Divergent MYB paralogs determine spatial distribution of linalool mediated by JA and DNA demethylation participating in aroma formation and cold tolerance of tea plants. Plant Biotechnol J, 2025, 23: 1455-1475.
doi: 10.1111/pbi.14598 pmid: 39932489
[4] Jin J Y, Zhao M Y, Jing T T, et al. Volatile compound-mediated plant-plant interactions under stress with the tea plant as a model. Hortic Res, 2023, 10: uhad143.
[5] Wang J M, Hu Y T, Guo D Y, et al. Evolution and functional divergence of glycosyltransferase genes shaped the quality and cold tolerance of tea plants. Plant Cell, 2024, 37: koae268.
[6] 赵洁, 李富荣, 刘雯雯, 等. 基于非靶向代谢组学的六垌茶关键特征成分分析. 食品科学, 2024, 45(22): 154-163.
Zhao J, Li F R, Liu W W, et al. Non-targeted metabolomics analysis of key characteristic components in Liudong tea. Food Sci, 2024, 45(22): 154-163 (in Chinese with English abstract).
doi: 10.1111/jfds.1980.45.issue-1
[7] Wang Y C, Wei Y, Li X Y, et al. Ethylene-responsive VviERF 003 modulates glycosylated monoterpenoid synthesis by upregulating VviGT14 in grapes. Hortic Res, 2024, 11: uhae065.
[8] Zhao M Y, Zhang N, Gao T, et al. Sesquiterpene glucosylation mediated by glucosyltransferase UGT91Q2 is involved in the modulation of cold stress tolerance in tea plants. New Phytol, 2020, 226: 362-372.
doi: 10.1111/nph.16364 pmid: 31828806
[9] Huang X X, Wang Y, Lin J S, et al. The novel pathogen-responsive glycosyltransferase UGT73C7 mediates the redirection of phenylpropanoid metabolism and promotes SNC1- dependent Arabidopsis immunity. Plant J, 2021, 107: 149-165.
doi: 10.1111/tpj.v107.1
[10] 邓照, 蒋环琪, 程丽沙, 等. 利用WGCNA鉴定玉米非生物胁迫相关基因共表达网络. 作物学报, 2023, 49: 672-686.
doi: 10.3724/SP.J.1006.2023.23017
Deng Z, Jiang H Q, Cheng L S, et al. Identification of abiotic stress-related gene co-expression networks in maize by WGCNA. Acta Agron Sin, 2023, 49: 672-686 (in Chinese with English abstract).
doi: 10.3724/SP.J.1006.2023.23017
[11] Chen H, Song Y J, Wang Y, et al. Zno nanoparticles: improving photosynthesis, shoot development, and phyllosphere microbiome composition in tea plants. J Nanobiotechnol, 2024, 22: 389.
doi: 10.1186/s12951-024-02667-2 pmid: 38956645
[12] Gao T, Shao S X, Hou B H, et al. Characteristic volatile components and transcriptional regulation of seven major tea cultivars (Camellia sinensis) in China. Beverage Plant Res, 2023, 3: 17.
[13] Li J, Wen T, Zhang R M, et al. Metabolome profiling and transcriptome analysis unveiling the crucial role of magnesium transport system for magnesium homeostasis in tea plants. Hortic Res, 2024, 11: uhae152.
[14] Lyu Y Q, Li D, Wu L Y, et al. Sugar signal mediates flavonoid biosynthesis in tea leaves. Hortic Res, 2022, 9: uhac049.
[15] 张力岚, 杨军, 王让剑. 茶树橙花叔醇和芳樟醇樱草糖苷含量全基因组关联分析及候选基因预测. 作物学报, 2024, 50: 871-886.
doi: 10.3724/SP.J.1006.2024.34124
Zhang L L, Yang J, Wang R J. Genome-wide association study and candidate gene prediction of nerolidol and linalool primeveroside content in tea plants. Acta Agron Sin, 2024, 50: 871-886 (in Chinese with English abstract).
doi: 10.3724/SP.J.1006.2024.34124
[16] Xia E H, Li F D, Tong W, et al. Tea Plant Information Archive: a comprehensive genomics and bioinformatics platform for tea plant. Plant Biotechnol J, 2019, 17: 1938-1953.
doi: 10.1111/pbi.v17.10
[17] Shannon P, Markiel A, Ozier O, et al. Cytoscape: a software environment for integrated models of biomolecular interaction networks. Genome Res, 2003, 13: 2498-2504.
doi: 10.1101/gr.1239303 pmid: 14597658
[18] 尹雨萌, 王雁楠, 康志河, 等. 甘薯谷胱甘肽S-转移酶基因IbGSTU7的克隆及功能分析. 作物学报, 2025, 51: 1736-1746.
doi: 10.3724/SP.J.1006.2025.44141
Yin Y M, Wang Y N, Kang Z H, et al. Cloning and functional analysis of glutathione S-transferase gene IbGSTU7 in sweetpotato. Acta Agron Sin, 2025, 51: 1736-1746 (in Chinese with English abstract).
doi: 10.3724/SP.J.1006.2025.44141
[19] Bao H H, Yuan L, Luo Y C, et al. A freezing responsive UDP-glycosyltransferase improves potato freezing tolerance via modifying flavonoid metabolism. Hortic Plant J, 2025, 11: 1595-1606.
doi: 10.1016/j.hpj.2024.09.002
[20] Ruan H X, Shi X X, Gao L P, et al. Functional analysis of the dihydroflavonol 4-reductase family of Camellia sinensis: exploiting key amino acids to reconstruct reduction activity. Hortic Res, 2022, 9: uhac098.
[21] Cong L, Qu Y Y, Sha G Y, et al. PbWRKY75 promotes anthocyanin synthesis by activating PbDFR, PbUFGT, and PbMYB10b in pear. Physiol Plant, 2021, 173: 1841-1849.
doi: 10.1111/ppl.13525 pmid: 34418106
[22] Sun L L, Zhang P, Wang R L, et al. The SNAC-a transcription factor ANAC 032 reprograms metabolism in Arabidopsis. Plant Cell Physiol, 2019, 60: 999-1010.
doi: 10.1093/pcp/pcz015
[23] Shi M Y, Zhang Y, Zhang T, et al. The NAC activator, MdNAC77L, regulates anthocyanin accumulation in red flesh apple. Hortic Plant J, 2024, 6: 7.
[24] Gao J, Chen Y C, Gao M, et al. LcWRKY17, a WRKY transcription factor from Litsea cubeba, effectively promotes monoterpene synthesis. Int J Mol Sci, 2023, 24: 7210.
doi: 10.3390/ijms24087210
[25] 王琴娣, 石海春, 余学杰, 等. 玉米K718d矮秆基因的定位及候选基因分析. 植物遗传资源学报, 2023, 24: 559-568.
Wang Q D, Shi H C, Yu X J, et al. Localization and candidate gene analysis of a maize dwarf mutant K718d. J Plant Genet Resour, 2023, 24: 559-568 (in Chinese with English abstract).
[26] Ling Q Y, Zhang B H, Wang Y B, et al. Identification of key genes controlling monoterpene biosynthesis of Citral-type Cinnamomum bodinieri Levl. Based on transcriptome and metabolite profiling. BMC Genomics, 2024, 25: 540.
doi: 10.1186/s12864-024-10419-7
[27] Kang M, Choi Y, Kim H, et al. Loss-of-function variants of CYP706A3 in two natural accessions of Arabidopsis thaliana increase floral sesquiterpene emission. BMC Plant Biol, 2025, 25: 275.
doi: 10.1186/s12870-025-06283-6
[28] Xia J, Lou G G, Zhang L, et al. Unveiling the spatial distribution and molecular mechanisms of terpenoid biosynthesis in Salvia miltiorrhiza and S. grandifolia using multi-omics and DESI-MSI. Hortic Res, 2023, 10: uhad109.
[29] Jiang T, Zhang Y, Zuo G G, et al. Transcription factor PgNAC72 activates DAMMARENEDIOL SYNTHASE expression to promote ginseng saponin biosynthesis. Plant Physiol, 2024, 195: 2952-2969.
doi: 10.1093/plphys/kiae202 pmid: 38606940
[30] Fu X M, Wang H B, Tao X, et al. Integrated multiomics analysis sheds light on the mechanisms of color and fragrance biosynthesis in wintersweet flowers. Int J Mol Sci, 2025, 26: 1684.
doi: 10.3390/ijms26041684
[31] Boachon B, Burdloff Y, Ruan J X, et al. A promiscuous CYP706A3 reduces terpene volatile emission from Arabidopsis flowers, affecting florivores and the floral microbiome. Plant Cell, 2019, 31: 2947-2972.
doi: 10.1105/tpc.19.00320
[32] 唐梦婷, 廖献盛, 吴先寿, 等. 金牡丹不同茶类夏秋茶香气品质差异分析. 食品科学, 2025, 46(2): 171-182.
Tang M T, Liao X S, Wu X S, et al. Differences in aroma quality of different types of Jinmudan tea made from tea leaves harvested in summer and autumn. Food Sci, 2025, 46(2): 171-182 (in Chinese with English abstract).
[33] 黄慧清, 郑玉成, 胡清财, 等. 基于SBSE-GC-O-MS技术的3个代表性乌龙茶品种关键香气成分分析. 食品科学, 2024, 45(1): 101-108.
Huang H Q, Zheng Y C, Hu Q C, et al. Analysis of key aroma components of three representative oolong tea varieties by stir bar sorptive extraction combined with gas chromatography-olfactory- mass spectrometry. Food Sci, 2024, 45(1): 101-108 (in Chinese with English abstract).
[34] Zhang F L, Li W D, Zhang G, et al. Identification of unique transcriptomic signatures through integrated multispecies comparative analysis and WGCNA in bovine oocyte development. BMC Genomics, 2023, 24: 265.
doi: 10.1186/s12864-023-09362-w
[35] Song H Y, Duan Z H, Huo H Q, et al. A global overview of transcriptome dynamics during the late stage of flower bud development in Camellia oleifera. BMC Plant Biol, 2025, 25: 247.
doi: 10.1186/s12870-025-06201-w
[36] Ju Y L, Wang W N, Yue X F, et al. Integrated metabolomic and transcriptomic analysis reveals the mechanism underlying the accumulation of anthocyanins and other flavonoids in the flesh and skin of teinturier grapes. Plant Physiol Biochem, 2023, 197: 107667.
doi: 10.1016/j.plaphy.2023.107667
[37] Zhang Y Y, Zhang Z N, Guo S J, et al. Characterization of blueberry glutathione S-transferase (GST) genes and functional analysis of VcGSTF8 reveal the role of ‘MYB/bHLH-GSTF’ module in anthocyanin accumulation. Ind Crops Prod, 2024, 218: 119006.
doi: 10.1016/j.indcrop.2024.119006
[38] Zhao Y, Dong W Q, Zhu Y C, et al. PpGST1, an anthocyanin-related glutathione S-transferase gene, is essential for fruit coloration in peach. Plant Biotechnol J, 2020, 18: 1284-1295.
doi: 10.1111/pbi.13291 pmid: 31693790
[39] Qiu L K, Chen K, Pan J, et al. Genome-wide analysis of glutathione S-transferase genes in four Prunus species and the function of PmGSTF2, activated by PmMYBa1, in regulating anthocyanin accumulation in Prunus mume. Int J Biol Macromol, 2024, 281: 136506.
doi: 10.1016/j.ijbiomac.2024.136506
[40] Khan I A, Cao K, Guo J, et al. Identification of key gene networks controlling anthocyanin biosynthesis in peach flower. Plant Sci, 2022, 316: 111151.
doi: 10.1016/j.plantsci.2021.111151
[41] Zheng Y C, Chen P F, Zheng P, et al. Transcriptomic insights into the enhanced aroma of Guangdong oolong dry tea (Camellia sinensis cv. yashixiang Dancong) in winter. Foods, 2024, 13: 160.
doi: 10.3390/foods13010160
[42] Zhang K, Sun Y, Li M N, et al. CrUGT87A1, a UDP-sugar glycosyltransferases (UGTs) gene from Carex rigescens, increases salt tolerance by accumulating flavonoids for antioxidation in Arabidopsis thaliana. Plant Physiol Biochem, 2021, 159: 28-36.
doi: 10.1016/j.plaphy.2020.12.006
[43] Medda S, Sanchez-Ballesta M T, Romero I, et al. Expression of structural flavonoid biosynthesis genes in dark-blue and white myrtle berries (Myrtus communis L.). Plants, 2021, 10: 316.
doi: 10.3390/plants10020316
[44] Cui G F, Li Y, Yi X, et al. Meliaceae genomes provide insights into wood development and limonoids biosynthesis. Plant Biotechnol J, 2023, 21: 574-590.
doi: 10.1111/pbi.v21.3
[45] Yang Y, Hu X B. The nearly complete genome of Grifola frondosa and light-induced genes screened based on transcriptomics promote the production of triterpenoid compounds. J Fungi, 2025, 11: 322.
doi: 10.3390/jof11040322
[46] Chen H, Qin X H, Chen Y H, et al. Chromosome-level genome assembly of Pinus massoniana provides insights into conifer adaptive evolution. Gigascience, 2025, 14: giaf056.
[47] Wan L Y, Huang Q L, Li C, et al. Integrated metabolome and transcriptome analysis identifies candidate genes involved in triterpenoid saponin biosynthesis in leaves of Centella asiatica (L.) Urban. Front Plant Sci, 2023, 14: 1295186.
doi: 10.3389/fpls.2023.1295186
[48] Zhao Y, Liu G Z, Yang F, et al. Multilayered regulation of secondary metabolism in medicinal plants. Mol Hortic, 2023, 3: 11.
doi: 10.1186/s43897-023-00059-y pmid: 37789448
[49] Khan W, Wu D N, Chen P F, et al. Multi-omics analysis of the low temperatures in enhancing the aroma of oolong tea (Camellia sinensis cv. Yashixiang Dancong). LWT, 2025, 224: 117807.
doi: 10.1016/j.lwt.2025.117807
[50] Li M Y, Shao Y M, Pan B W, et al. Regulation of important natural products biosynthesis by WRKY transcription factors in plants. J Adv Res, 2025, 1: 9.
[51] Liu W J, Wang Y C, Yu L, et al. MdWRKY11 participates in anthocyanin accumulation in red-fleshed apples by affecting MYB transcription factors and the photoresponse factor MdHY5. J Agric Food Chem, 2019, 67: 8783-8793.
doi: 10.1021/acs.jafc.9b02920
[52] Bai Y, Zou R, Zhang H Y, et al. Functional characterization of CsF3Ha and its promoter in response to visible light and plant growth regulators in the tea plant. Plants, 2024, 13: 196.
doi: 10.3390/plants13020196
[53] Fang J P, Zhou L W, Chen Q C, et al. Integrated multi-omics analysis unravels the floral scent characteristics and regulation in “Hutou” multi-petal jasmine. Commun Biol, 2025, 8: 256.
doi: 10.1038/s42003-025-07685-w
[54] Liu M Y, Sun W J, Ma Z T, et al. Comprehensive multiomics analysis reveals key roles of NACs in plant growth and development and its environmental adaption mechanism by regulating metabolite pathways. Genomics, 2020, 112: 4897-4911.
doi: 10.1016/j.ygeno.2020.08.038
[55] Zhang S Y, Chen Y X, Zhao L L, et al. A novel NAC transcription factor, MdNAC42, regulates anthocyanin accumulation in red-fleshed apple by interacting with MdMYB10. Tree Physiol, 2020, 40: 413-423.
doi: 10.1093/treephys/tpaa004 pmid: 32031661
[56] Cao X M, Su Y K, Zhao T, et al. Multi-omics analysis unravels chemical roadmap and genetic basis for peach fruit aroma improvement. Cell Rep, 2024, 43: 114623.
doi: 10.1016/j.celrep.2024.114623
[1] 梅飘, 刘丁丁, 叶圆圆, 张晨禹, 丁诗琦, 李亚奇, 王培鑫, 梅菊芬, 马春雷. 基于茶树液相功能芯片的白化茶树资源遗传多样性分析[J]. 作物学报, 2025, 51(9): 2358-2370.
[2] 王晓琳, 刘忠松, 康雷, 杨柳. 甘蓝型油菜角果长度和每角粒数基因定位以及角果皮转录组动态分析[J]. 作物学报, 2025, 51(4): 888-899.
[3] 张金泽, 周庆国, 杨旭, 王倩, 肖莉晶, 金海润, 欧阳青静, 余坤江, 田恩堂. 芥菜型油菜响应菌核病侵染表达特性与高抗性关联基因分析[J]. 作物学报, 2025, 51(3): 621-631.
[4] 魏琦, 何冠华, 张登峰, 李永祥, 刘旭洋, 唐怀君, 刘成, 王天宇, 黎裕, 路运才, 李春辉. 基于抗旱玉米自交系SL001的抗旱优异基因资源挖掘[J]. 作物学报, 2025, 51(12): 3171-3183.
[5] 赵慧霞, 郭彦丽, 郑渝泠, 何棱, 陈锐, 王珊珊, 曾长立, 邹珺, 沈金雄, 傅廷栋, 刘小云, 万何平. 甘蓝型油菜响应碱胁迫的基因表达差异分析[J]. 作物学报, 2025, 51(11): 3105-3118.
[6] 王晨, 贺丹, 姚敏, 邱萍, 何昕, 熊兴华, 康雷, 刘忠松, 钱论文. 基于转录组分析鉴定甘蓝型油菜开花候选基因以及BnaCOR27功能验证[J]. 作物学报, 2025, 51(10): 2693-2704.
[7] 郭飞翔, 李春霞, 周爽, 郭彬彬, 张均, 马超. 绿豆R2R3-MYB转录因子家族鉴定及其类黄酮合成调控基因的筛选[J]. 作物学报, 2025, 51(1): 117-133.
[8] 叶靓, 朱叶琳, 裴琳婧, 张思颖, 左雪倩, 李正真, 刘芳, 谭静. 联合全基因组关联和转录组分析筛选玉米拟轮枝镰孢穗腐病的抗性候选基因[J]. 作物学报, 2024, 50(9): 2279-2296.
[9] 肖明昆, 严炜, 宋记明, 张林辉, 刘倩, 段春芳, 李月仙, 姜太玲, 沈绍斌, 周迎春, 沈正松, 熊贤坤, 罗鑫, 白丽娜, 刘光华. 卷叶木薯及其突变体叶片的比较转录组分析[J]. 作物学报, 2024, 50(8): 2143-2156.
[10] 刘爽, 李珅, 王东梅, 沙小茜, 何冠华, 张登峰, 李永祥, 刘旭洋, 王天宇, 黎裕, 李春辉. 基于大刍草渗入系的玉米抗旱优异等位基因挖掘[J]. 作物学报, 2024, 50(8): 1896-1906.
[11] 曹松, 姚敏, 任睿, 贾元, 向星汝, 李文, 何昕, 刘忠松, 官春云, 钱论文, 熊兴华. 转录组结合区域关联分析挖掘油菜含油量积累的候选基因[J]. 作物学报, 2024, 50(5): 1136-1146.
[12] 张力岚, 杨军, 王让剑. 茶树橙花叔醇和芳樟醇樱草糖苷含量全基因组关联分析及候选基因预测[J]. 作物学报, 2024, 50(4): 871-886.
[13] 张慧, 张欣雨, 袁旭, 陈伟达, 杨婷. 烟草叶片响应镉胁迫的差异表达基因鉴定及分析[J]. 作物学报, 2024, 50(4): 944-956.
[14] 代洪苇, 刘洁强, 张丽, 童华荣, 袁连玉. 茶树CsMCC1CsMCC2基因的克隆及表达特征性分析[J]. 作物学报, 2024, 50(3): 656-668.
[15] 张锦辉, 肖姿仪, 李旭华, 张明, 贾春兰, 潘振远, 邱法展. 玉米突变体caspl2b2的耐盐特性评价及转录组分析[J]. 作物学报, 2024, 50(12): 3144-3154.
Viewed
Full text


Abstract

Cited

  Shared   
  Discussed   
No Suggested Reading articles found!