Welcome to Acta Agronomica Sinica,

Acta Agronomica Sinica ›› 2025, Vol. 51 ›› Issue (11): 2983-2995.doi: 10.3724/SP.J.1006.2025.55029

• CROP GENETICS & BREEDING·GERMPLASM RESOURCES·MOLECULAR GENETICS • Previous Articles     Next Articles

Functional study of the phosphate transporter protein BnaPT48 in Brassica napus

ZHANG Wen(), LI Yu, WANG Chuang, SHI Lei, DING Guang-Da()   

  1. College of Resources and Environment, Huazhong Agricultural University / Microelement Research Center / Key Laboratory of Arable Land Conservation in the Middle and Lower Reaches of Yangtze River, Ministry of Agriculture and Rural Affairs, Wuhan 430070, Hubei, China
  • Received:2025-04-18 Accepted:2025-08-13 Online:2025-11-12 Published:2025-08-19
  • Contact: *E-mail: dgd@mail.hzau.edu.cn
  • Supported by:
    National Key R&D Program for Agricultural Biological Breeding(2023ZD04072)

Abstract:

Phosphorus (P) is an essential macronutrient required for plant growth and development. Rapeseed (Brassica napus), a major oilseed crop in China, is characterized by a high demand for P and strong sensitivity to P deficiency. This study investigates the gene BnaPT48, which is highly expressed in the root system of Brassica napus and is strongly induced under P-deficient conditions. Through analyses of its expression pattern, protein subcellular localization, and phenotypes of transgenic materials, the role of BnaPT48 in P uptake was elucidated. BnaPT48 was found to localize to the plasma membrane and was significantly upregulated by P deficiency in various root tissues. The BnaPT48 protein complemented the P uptake defect of the Arabidopsis thaliana mutant atpt1/2, indicating its functional role in enhancing P acquisition. Overexpression of BnaPT48 in A. thaliana promoted plant growth under both normal and low P conditions. In rapeseed, overexpression of BnaPT48 significantly increased the shoot dry weight under low P treatment, reduced inorganic P concentration in cotyledons, accelerated chlorophyll degradation and cotyledon senescence, and increased inorganic P accumulation in roots under normal P conditions. These findings reveal the function of BnaPT48 in regulating phosphate uptake and redistribution, and provide a theoretical foundation and genetic resource for improving P use efficiency in B. napus through genetic approaches.

Key words: Brassica napus, BnaPT48, transport protein, low phosphorus stress, P concentration, P absorption

Table 1

Primers used in this study"

引物名称
Primer name
引物序列
Primer sequence (5′-3′)
引物作用
Function of primers
BnaPT48-GFP-F ATCGATTCTAGAGCC ATGGCTGATAATCAGCAGCTAGGAG 构建亚细胞定位载体
Construct a subcellular localization vector
BnaPT48-GFP-R TTCTCCTTTGCCCAT GTTTCTTCCGGAGGTAG
BnaPT48p-GUS-F CAGGTCGACGGATCCATATCAACTTTATGGAAAGATGACAA 构建组织定位载体
Construct a tissue-specific targeting vector
BnaPT48p-GUS-R TAAGGGACTGACCACTTGCCTTCTTCTAGATTATCTACA
BnPT48OX-F CCCCCGGG ATGGCTGATAATCAGCAGCTAGGAG 构建过表达载体
Construct an overexpression vector
BnPT48OX-R GCGTCGAC TCAGTTTCTTCCGGAGGTAG
BnaPT48-qPCR-F TATTATTGGCGAATGAAGATGC 定量基因表达水平
Quantify gene expression levels
BnaPT48-qPCR-R CCTTGGAGAACAAGCCGTAG

Fig. 1

Evolutionary and sequence similarity analysis of BnaPT48 and homologous genes A: phylogenetic relationship analysis; B: amino acid sequence alignment; C: protein tertiary structure analysis. Merge: the merge of AtPHT1;3 and BnaPT48."

Fig. 2

Spatiotemporal expression patterns of BnaPT48 A: spatiotemporal expression patterns of roots at seedling stage under normal phosphorus and low phosphorus treatments (with the 0 h expression level in roots under normal phosphorus treatment as baseline); B: spatiotemporal expression patterns of shoots at seedling stage under normal phosphorus and low phosphorus treatment (with the 0 h expression level in shoots under normal phosphorus treatment as baseline); C: gene expression pattern analysis at seedling stage (with the expression level in various tissue at seeding stage under control phosphorus as baseline); D: analysis of gene expression patterns in mature tissues (with the expression level in various tissue at mature stage under control phosphorus as baseline, CK: 90 kg hm-2; LP: 15 kg hm-2). FEL: fully expanded leaf; CL: cauline leaf; IS: inflorescence stem; B: bud; F: flower; Hu: husk; S: seed; Ca: carpopodium. Seeding stage, CK: 1 mmol L-1 P; -P: 0 mmol L-1 P. Data are shown as means ± SD (n = 3), t-test. *, **, *** mean significant difference at the 0.05, 0.01, and 0.001 probability levels, respectively."

Fig. 3

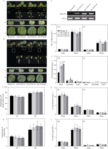
Subcellular and tissue localization of the BnaPT48 protein A: subcellular localization of BnaPT48 protein; B: GUS staining of transgenic BnaPT48p::GUS line. a-g: root under normal phosphorus conditions (a), root under low phosphorus conditions (b), and cotyledon (c), true leaf (d), hypocotyl (e), flower (f), and silique (g) under low phosphorus conditions. CK: normal P treatment (1 mmol L-1 P); LP: low P treatment (5 μmol L-1 P). The scale bar for cotyledon, true leaves, hypocotyl, flower, and siliques is 0.2 cm; the scale bar for root is 0.5 mm."

Fig. 4

Phenotypic analysis of BnaPT48 complementary phosphorus (P) absorbing mutant atpt1/2 under different P levels in Arabidopsis A: identification of A. thaliana supplementary materials; B: growth of overexpressing BnaPT48 materials and wild-type Col-0 in Arabidopsis; C: fresh weight under normal P conditions and low P conditions; D: inorganic P concentration under normal P conditions and low P conditions. t-test (Student’s t-test). *, **, *** mean significant difference at the 0.05, 0.01, and 0.001 probability level, respectively. CK: normal P treatment (625 μmol L-1 P); LP: low P treatment (15 μmol L-1 P). The scale bar in figure B is 0.5 cm. Using wild-type Col-0 under identical conditions as the control."

Fig. 5

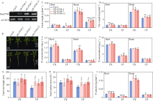
Phenotypic analysisof Arabidopsis overexpressing BnaPT48 and wild-type materials under different phosphorus (P) levels A: identification of overexpressing BnaPT48 material in Arabidopsis; B: growth of overexpressing BnaPT48 material and wild-type Col-0 in Arabidopsis; C: root and shoot fresh weight; D: root and shoot dry weight; E: root and shoot inorganic P concentration; F: root and shoot total P concentration; G: total root length; H: root total surface area; I: root and shoot P accumulation. Data are shown as the means ± SD (n = 3). t-test (Student’s t-test). *, **, *** mean significant difference at the 0.05, 0.01, and 0.001 probability level, respectively. CK: normal P treatment (200 μmol L-1 P); LP: low P treatment (5 μmol L-1 P). The scale bar in figure B is 3 cm. Using wild-type Col-0 under identical conditions as the control."

Fig. 6

Phenotypic analysis of rapeseed overexpressing BnaPT48 and wild-type materials under different phosphorus (P) levels A: the growth of each material under normal P conditions; B: growth of each material under low P conditions; C: identification of overexpressing BnaPT48 material; D: dry weight under normal P conditions and low P conditions; E: inorganic P concentration under normal P conditions and low P conditions; F: shoot P distribution ratio; G: P concentration under normal P conditions and low P conditions; H: transport coefficient; I: P content under normal P conditions and low P conditions. Scale = 5 cm. a represents cotyledons, b represents the first true leaf (leaf 1). Data are shown as the means ± SD (n = 3). t-test is used here. *, **, *** mean significant difference at the 0.05, 0.01, and 0.001 probability level, respectively. CK: normal P treatment (1 mmol L-1 P); LP: low P treatment (10 μmol L-1 P). Using wild-type Col-0 under identical conditions as the control."

Fig. 7

Effect of overexpression of BnaPT48 on chlorophyll and carotenoid concentrations in rapeseed leaves A: chlorophyll a concentration under normal P conditions and low P conditions; B: chlorophyll b concentration under normal P conditions and low P conditions; C: carotenoid concentration under normal P conditions and low P conditions; D: total chlorophyll concentration under normal P conditions and low P conditions; E: SPAD value under normal P conditions and low P conditions. Data are shown as the means ± SD (n = 3), t-test is used here. *, **, *** mean significant difference at the 0.05, 0.01, and 0.001 probability level, respectively. CK: normal P treatment (1 mmol L-1 P); LP: low P treatment (10 μmol L-1 P). Using wild-type Col-0 under identical conditions as the control."

[1] 张俊伶. 植物营养学. 北京: 中国农业大学出版社, 2021.
Zhang J L. Plant Nutrition. Beijing: China Agricultural University Press, 2021 (in Chinese).
[2] Holford I C R. Soil phosphorus: its measurement, and its uptake by plants. Soil Res, 1997, 35: 227.
[3] Paz-Ares J, Puga M I, Rojas-Triana M, Martinez-Hevia I, Diaz S, Poza-Carrión C, Miñambres M, Leyva A. Plant adaptation to low phosphorus availability: core signaling, crosstalks, and applied implications. Mol Plant, 2022, 15: 104-124.
[4] Wang Y, Wang F, Lu H, Liu Y, Mao C Z. Phosphate uptake and transport in plants: an elaborate regulatory system. Plant Cell Physiol, 2021, 62: 564-572.
doi: 10.1093/pcp/pcab011 pmid: 33508131
[5] Victor Roch G, Maharajan T, Ceasar S A, Ignacimuthu S. The role of PHT 1 family transporters in the acquisition and redistribution of phosphorus in plants. Crit Rev Plant Sci, 2019, 38: 171-198.
[6] Muchhal U S, Pardo J M, Raghothama K G. Phosphate transporters from the higher plant Arabidopsis thaliana. Proc Natl Acad Sci USA, 1996, 93: 10519-10523.
doi: 10.1073/pnas.93.19.10519 pmid: 8927627
[7] Shin H, Shin H S, Dewbre G R, Harrison M J. Phosphate transport in Arabidopsis: Pht1;1 and Pht1;4 play a major role in phosphate acquisition from both low- and high-phosphate environments. Plant J, 2004, 39: 629-642.
[8] Rausch C, Bucher M. Molecular mechanisms of phosphate transport in plants. Planta, 2002, 216: 23-37.
doi: 10.1007/s00425-002-0921-3 pmid: 12430011
[9] 董旭, 王雪, 石磊, 蔡红梅, 徐芳森, 丁广大. 植物磷转运子PHT1家族研究进展. 植物营养与肥料学报, 2017, 23: 799-810.
Dong X, Wang X, Shi L, Cai H M, Xu F S, Ding G D. Advances in plant PHT1 phosphate transporter family research. J Plant Nutr Fert, 2017, 23: 799-810 (in Chinese with English abstract).
[10] Sun S B, Gu M, Cao Y, Huang X P, Zhang X, Ai P H, Zhao J N, Fan X R, Xu G H. A constitutive expressed phosphate transporter, OsPht1;1, modulates phosphate uptake and translocation in phosphate-replete rice. Plant Physiol, 2012, 159: 1571-1581.
doi: 10.1104/pp.112.196345 pmid: 22649273
[11] Chalhoub B, Denoeud F, Liu S Y, Parkin I A P, Tang H B, Wang X Y, Chiquet J, Belcram H, Tong C B, Samans B, et al. Early allopolyploid evolution in the post-Neolithic Brassica napus oilseed genome. Science, 2014, 345: 950-953.
doi: 10.1126/science.1253435 pmid: 25146293
[12] Li Y, Wang X, Zhang H, Wang S L, Ye X S, Shi L, Xu F S, Ding G D. Molecular identification of the phosphate transporter family 1 (PHT1) genes and their expression profiles in response to phosphorus deprivation and other abiotic stresses in Brassica napus. PLoS One, 2019, 14: e0220374.
[13] Li Y, Wang X, Zhang H, Ye X S, Shi L, Xu F S, Ding G D. Phosphate transporter BnaPT37 regulates phosphate homeostasis in Brassica napus by changing its translocation and distribution in vivo. Plants, 2023, 12: 3362.
[14] 刘成, 冯中朝, 肖唐华, 马晓敏, 周广生, 黄凤洪, 李加纳, 王汉中. 我国油菜产业发展现状、潜力及对策. 中国油料作物学报, 2019, 41: 485-489.
doi: 10.7505/j.issn.1007-9084.2019.04.001
Liu C, Feng Z C, Xiao T H, Ma X M, Zhou G S, Huang F H, Li J N, Wang H Z. Development, potential and adaptation of Chinese rapeseed industry. Chin J Oil Crop Sci, 2019, 41: 485-489 (in Chinese with English abstract).
doi: 10.7505/j.issn.1007-9084.2019.04.001
[15] 李银水, 鲁剑巍, 廖星, 邹娟, 李小坤, 余常兵, 马常宝, 高祥照. 磷肥用量对油菜产量及磷素利用效率的影响. 中国油料作物学报, 2011, 33: 52-56.
Li Y S, Lu J W, Liao X, Zou J, Li X K, Yu C B, Ma C B, Gao X Z. Effect of phosphorus application rate on yield and fertilizer-phosphorus utilization efficiency in rapeseed. Chin J Oil Crop Sci, 2011, 33: 52-56 (in Chinese with English abstract).
[16] 付蓉, 袁久东, 胥婷婷, 徐倩, 张洋, 张荣, 田汇, 高亚军. 不同施磷量对春油菜产量和土壤磷素平衡的影响. 应用生态学报, 2021, 32: 906-912.
doi: 10.13287/j.1001-9332.202103.010
Fu R, Yuan J D, Xu T T, Xu Q, Zhang Y, Zhang R, Tian H, Gao Y J. Effects of different phosphorus application rates on spring rapeseed yield and soil phosphorus balance. Chin J Appl Ecol, 2021, 32: 906-912 (in Chinese with English abstract).
[17] Han B, Wang C, Wu T, Yan J J, Jiang A S, Liu Y, Luo Y, Cai H M, Ding G D, Dong X, et al. Identification of vacuolar phosphate influx transporters in Brassica napus. Plant Cell Environ, 2022, 45: 3338-3353.
[18] Livak K J, Schmittgen T D. Analysis of relative gene expression data using real-time quantitative PCR and the 2 (-Delta Delta C(T)) method. Methods, 2001, 25: 402-408.
doi: 10.1006/meth.2001.1262 pmid: 11846609
[19] Han B, Yan J J, Wu T, Yang X Y, Wang Y J, Ding G D, John P H, Wang C, Xu F S, Wang S L, et al. Proteomics reveals the significance of vacuole Pi transporter in the adaptability of Brassica napus to Pi deprivation. Front Plant Sci, 2024, 15: 1340867.
[20] 邓素仁. 分泌型酸性磷酸酶OsPAP10a和OsPAP10c调控水稻缺磷适应性的机制研究. 华中农业大学博士学位论文, 湖北武汉, 2022.
Deng S R. Study on the Mechanism of Secretory Acid Phosphatase OsPAP10a and OsPAP10c Regulating the Adaptability of Rice to Phosphorus Deficiency. PhD Dissertation of Huazhong Agricultural University, Wuhan, Hubei, China, 2022 (in Chinese with English abstract).
[21] 高俊凤. 植物生理学实验指导. 北京: 北京高等教育出版社, 2006.
Gao J F. Laboratory Manual for Plant Physiology. Beijing: Beijing Higher Education Press, 2006 (in Chinese).
[22] 王雪. 甘蓝型油菜响应低磷胁迫的转录组差异及PHT1磷转运蛋白家族解析. 华中农业大学硕士学位论文, 湖北武汉, 2018.
Wang X. Transcriptome Differences of Brassica napus in Response to Low Phosphorus Stress and Analysis of PHT1 Phosphorus Transporter Family. MS Thesis of Huazhong Agricultural University, Wuhan, Hubei, China, 2018 (in Chinese with English abstract).
[23] Mudge S R, Rae A L, Diatloff E, Smith F W. Expression analysis suggests novel roles for members of the Pht1 family of phosphate transporters in Arabidopsis. Plant J, 2002, 31: 341-353.
doi: 10.1046/j.1365-313x.2002.01356.x pmid: 12164813
[24] Karandashov V, Bucher M. Symbiotic phosphate transport in arbuscular mycorrhizas. Trends Plant Sci, 2005, 10: 22-29.
doi: 10.1016/j.tplants.2004.12.003 pmid: 15642520
[25] Qin L, Guo Y X, Chen L Y, Liang R K, Gu M, Xu G H, Zhao J, Walk T, Liao H. Functional characterization of 14 Pht1 family genes in yeast and their expressions in response to nutrient starvation in soybean. PLoS One, 2012, 7: e47726.
[26] Ayadi A, David P, Arrighi J F, Chiarenza S, Thibaud M C, Nussaume L, Marin E. Reducing the genetic redundancy of Arabidopsis PHOSPHATE TRANSPORTER1 transporters to study phosphate uptake and signaling. Plant Physiol, 2015, 167: 1511-1526.
doi: 10.1104/pp.114.252338 pmid: 25670816
[27] Wang X F, Wang Y F, Piñeros M A, Wang Z Y, Wang W X, Li C Y, Wu Z C, Kochian L V, Wu P. Phosphate transporters OsPHT1;9 and OsPHT1;10 are involved in phosphate uptake in rice. Plant Cell Environ, 2014, 37: 1159-1170.
[28] Chien P S, Chao Y T, Chou C H, Hsu Y Y, Chiang S F, Tung C W, Chiou T J. Phosphate transporter PHT1;1 is a key determinant of phosphorus acquisition in Arabidopsis natural accessions. Plant Physiol, 2022, 190: 682-697.
[29] Dai C R, Dai X L, Qu H Y, Men Q, Liu J Y, Yu L, Gu M, Xu G H. The rice phosphate transporter OsPHT1;7 plays a dual role in phosphorus redistribution and anther development. Plant Physiol, 2022, 188: 2272-2288.
doi: 10.1093/plphys/kiac030 pmid: 35088867
[1] WANG Bin, MENG Jiang-Yu, QIU Hao-Liang, HE Ya-Jun, QIAN Wei. Identification and expression pattern analysis of the BnaDUF579 gene family in Brassica napus [J]. Acta Agronomica Sinica, 2025, 51(8): 2100-2110.
[2] GUO Teng-Da, CUI Meng-Jie, CHEN Lin-Jie, HAN Suo-Yi, GUO Jing-Kun, WU Chen-Di, FU Liu-Yang, HUANG Bing-Yan, DONG Wen-Zhao, ZHANG Xin-You. Cloning and expression analysis of the phosphatidylinositol transfer protein AhSFH gene in peanuts responsive to Aspergillus flavus infection [J]. Acta Agronomica Sinica, 2025, 51(6): 1489-1500.
[3] XIA Qi, GUO Ying, WANG Kun-Mei, WANG Si-Yi, JU Jian-Ye, PENG Ya-Wen, LIU Zhong-Song, XIA Shi-Tou. Correlation between salicylic acid and anthocyanins accumulation in seeds of different varieties in Brassica napus [J]. Acta Agronomica Sinica, 2025, 51(5): 1189-1197.
[4] ZHANG Qin, DAI Cheng, MA Chao-Zhi. Auxin response reporter gene transformation of Brassica napus and dynamic signal analysis of GUS in different tissues [J]. Acta Agronomica Sinica, 2025, 51(3): 667-675.
[5] SUN Cheng-Ming, ZHOU Xiao-Ying, CHEN Feng, ZHANG Wei, WANG Xiao-Dong, PENG Qi, GUO Yue, GAO Jian-Qin, HU Mao-Long, FU San-Xiong, ZHANG Jie-Fu. Functional analysis and prediction of long non-coding RNA (lncRNA) in the regulation of branch angle in Brassica napus L. [J]. Acta Agronomica Sinica, 2025, 51(3): 559-567.
[6] JU Jian-Ye, YANG Liu, CHEN Hao, KANG Lei, XIA Shi-Tou, LIU Zhong-Song. Single-nucleus transcriptome analysis reveals the cellular differentiation trajectories and molecular mechanisms underlying yellow seed coat formation in rapeseed [J]. Acta Agronomica Sinica, 2025, 51(11): 2860-2874.
[7] ZHAO Hui-Xia, GUO Yan-Li, ZHENG Yu-Ling, HE Ling, CHEN Rui, WANG Shan-Shan, ZENG Chang-Li, ZOU Jun, SHEN Jin-Xiong, FU Ting-Dong, LIU Xiao-Yun, WAN He-Ping. Differential gene expression analysis of response to alkaline salt stress in Brassica napus L. [J]. Acta Agronomica Sinica, 2025, 51(11): 3105-3118.
[8] WANG Chen, HE Dan, YAO Min, QIU Ping, HE Xin, XIONG Xing-Hua, KANG Lei, LIU Zhong-Song, QIAN Lun-Wen. Transcriptome-based identification of flowering candidate genes and functional characterization of BnaCOR27 in Brassica napus [J]. Acta Agronomica Sinica, 2025, 51(10): 2693-2704.
[9] HU Zhi-Kang, SHU Yu, WANG Hui, YANG Ying-Ying, LIAO Jun-Yu, LIU Jia, CHENG Hong-Tao, GUO Chen, ZHANG Yuan-Yuan, LIU Sheng-Yi, HU Qiong, MEI De-Sheng, LI Chao. Comprehensive evaluation of alkaline tolerance in Brassica napus at the seedling stage [J]. Acta Agronomica Sinica, 2025, 51(10): 2681-2692.
[10] CAO Zhi-Yang, GAO Li-Feng, JIANG Dong-Yan, WANG Shu-Guang, YANG Jin-Wen, JIA Ji-Zeng, LI Ning, SUN Dai-Zhen. Identification of genetic loci related to low phosphorus tolerance at the seedling stage in wheat and analysis of candidate genes [J]. Acta Agronomica Sinica, 2025, 51(10): 2632-2651.
[11] XU Lin-Shan, GAO Geng-Dong, WANG Yu, WANG Jia-Xing, YANG Ji-Zhao, WU Ya-Rui, ZHANG Xiao-Han, CHANG Ying, LI Zhen, XIE Xiong-Ze, GONG De-Ping, WANG Jing, GE Xian-Hong. Analysis of expression patterns of laccase gene family members in Brassica napus and their association with stem fracture resistance [J]. Acta Agronomica Sinica, 2025, 51(1): 134-148.
[12] ZHONG Yuan, ZHU Tian-Yu, DAI Cheng, MA Chao-Zhi. Developing and resistance assessing of phosphite-tolerant herbicide transgenic Brassica napus L. [J]. Acta Agronomica Sinica, 2024, 50(5): 1158-1171.
[13] CAO Song, YAO Min, REN Rui, JIA Yuan, XIANG Xing-Ru, LI Wen, HE Xin, LIU Zhong-Song, GUAN Chun-Yun, QIAN Lun-Wen, XIONG Xing-Hua. A combination of genome-wide association and transcriptome analysis reveal candidate genes affecting seed oil accumulation in Brassica napus [J]. Acta Agronomica Sinica, 2024, 50(5): 1136-1146.
[14] ZHOU Xiang-Yu, XU Jin-Song, XIE Ling-Li, XU Ben-Bo, ZHANG Xue-Kun. Physiological mechanisms in response to waterlogging during seedling stage of Brassica napus L. [J]. Acta Agronomica Sinica, 2024, 50(4): 1015-1029.
[15] LI Yang-Yang, WU Dan, XU Jun-Hong, CHEN Zhuo-Yong, XU Xin-Yuan, XU Jin-Pan, TANG Zhong-Lin, ZHANG Ya-Ru, ZHU Li, YAN Zhuo-Li, ZHOU Qing-Yuan, LI Jia-Na, LIU Lie-Zhao, TANG Zhang-Lin. Identification of candidate genes associated with drought tolerance based on QTL and transcriptome sequencing in Brassica napus L. [J]. Acta Agronomica Sinica, 2024, 50(4): 820-835.
Viewed
Full text


Abstract

Cited

  Shared   
  Discussed   
No Suggested Reading articles found!