欢迎访问作物学报,今天是

作物学报 ›› 2025, Vol. 51 ›› Issue (11): 2860-2874.doi: 10.3724/SP.J.1006.2025.55030

• 作物遗传育种·种质资源·分子遗传学 • 上一篇    下一篇

单细胞核转录组分析揭示油菜种皮分化过程和种子颜色差异原因

巨建业1,2(), 杨柳1,2, 陈浩1,2, 康雷1,2, 夏石头3, 刘忠松1,2,*()   

  1. 1 湖南农业大学农学院, 湖南长沙 410128
    2 岳麓山实验室, 湖南长沙 410128
    3 湖南农业大学 / 植物激素与生长发育湖南省重点实验室, 湖南长沙 410128
  • 收稿日期:2025-05-07 接受日期:2025-08-13 出版日期:2025-11-12 网络出版日期:2025-08-26
  • 通讯作者: *刘忠松, E-mail: zsliu48@hunau.net
  • 作者简介:E-mail: 18874100537@163.com
  • 基金资助:
    国家自然科学基金项目(U20A2029);湖南省科技创新计划项目(2022RC1144)

Single-nucleus transcriptome analysis reveals the cellular differentiation trajectories and molecular mechanisms underlying yellow seed coat formation in rapeseed

JU Jian-Ye1,2(), YANG Liu1,2, CHEN Hao1,2, KANG Lei1,2, XIA Shi-Tou3, LIU Zhong-Song1,2,*()   

  1. 1 College of Agronomy, Hunan Agricultural University, Changsha 410128, Hunan, China
    2 Yuelu Mountain Laboratory, Changsha 410128, Hunan, China
    3 Hunan Agricultural University / Hunan Provincial Key Laboratory of Phytohormones, Changsha 410128, Hunan, China
  • Received:2025-05-07 Accepted:2025-08-13 Published:2025-11-12 Published online:2025-08-26
  • Contact: *E-mail: zsliu48@hunau.net
  • Supported by:
    National Natural Science Foundation of China(U20A2029);Science and Technology Innovation Program of Hunan Province(2022RC1144)

摘要:

被子植物的种皮由多层结构和功能各异细胞组成, 不同层细胞表达的基因及其表达特征尚不完全明确, 并且这些具有特定功能的细胞层分化过程仍有待阐明。黄籽油菜比黑籽油菜种皮薄、无色素、木质素含量低, 但是导致种皮差异的原因仍需进一步研究。本研究以甘蓝型黄籽油菜黄矮早和黑籽油菜中双11号为材料, 取开花后25 d的种皮用单细胞核转录组测序技术绘制单细胞转录图谱, 结合拟时序、基因表达差异、基因共表达网络和细胞通讯分析, 解析种皮发育分化过程和种子颜色差异的原因。结果表明, 可以将甘蓝型油菜种皮分为7个细胞亚群, STK基因调控合点端种皮分化先后形成远端种皮OI3、OI2和OI1层外种皮以及II1和II2层内种皮。与黑籽相比, 黄籽II1层原花色素合成基因、OI1层木质素和黄酮醇合成基因、OI3层黏液合成相关基因的表达均显著下调, 而II2层核苷酸和氨基酸代谢相关基因、OI2和OI3淀粉合成相关基因的表达均显著上调。转录因子编码基因TT8和酶编码基因TT3TT18以及转运蛋白编码基因TT12在II1层共表达调控PA的合成, 同时TT19催化PA与GSH结合增强其水溶性, 而TT10参与PA单体的氧化聚合, 最终由TT12和TT9介导修饰后PA的转运。本研究是首次对植物种皮进行单细胞测序分析, 并揭示了油菜种皮不同细胞群的分化过程和原花色素、木质素和淀粉的细胞分布和积累时期, 从细胞水平阐明了黄籽形成的分子机制。

关键词: 甘蓝型油菜, 单细胞核转录组, 种皮, 种子颜色, 类黄酮代谢

Abstract:

The seed coat of angiosperms consists of multiple layers of cells with distinct structures and functions. However, the specific gene expression profiles within each layer and their spatial-temporal patterns remain incompletely characterized, and the differentiation pathways leading to these functionally specialized layers are not yet fully understood. Compared to black-seeded rapeseed, yellow-seeded varieties exhibit a thinner seed coat, reduced pigmentation, and lower lignin content. The exact cell layers responsible for these phenotypic differences, however, have not been clearly identified. In this study, we used the yellow-seeded rapeseed variety “Huang’aizao” and the black-seeded variety “Zhongshuang 11” as experimental materials. Seed coats were collected at 25 days after flowering and subjected to single-nucleus RNA sequencing to construct a high-resolution single-cell transcriptional atlas. By integrating pseudotime trajectory analysis, differential gene expression profiling, weighted gene co-expression network analysis (WGCNA), and PlantPhoneDB-based cell-cell communication analysis, we investigated the regulatory networks and intercellular signaling mechanisms involved in seed coat development and seed color differentiation. Our results revealed that the yellow-seeded rapeseed seed coat comprises seven distinct cell subpopulations. The STK gene orchestrates the ordered differentiation of distal and proximal seed coat layers, giving rise to the outer layers OI3, OI2, and OI1, as well as the inner layers II1 and II2. Compared to black-seeded rapeseed, genes involved in flavonoid biosynthesis (in II1), lignin and flavonol synthesis (in OI1), and mucilage synthesis (in OI3) were significantly downregulated in yellow-seeded rapeseed. In contrast, genes related to nucleotide and amino acid metabolism (in II2), as well as starch biosynthesis (in OI2 and OI3), were significantly upregulated. Within the II1 layer, the transcription factor TT8, together with the enzyme-coding genes TT3 and TT18, and the transporter gene TT12, were co-expressed to regulate proanthocyanidin (PA) biosynthesis. Concurrently, TT19 catalyzed the conjugation of PA with glutathione (GSH), enhancing its water solubility, while TT10 mediated the oxidative polymerization of PA monomers. Finally, the modified PAs were transported by TT12 and TT9. To our knowledge, this study represents the first single-cell transcriptomic analysis of plant seed coats. It unveils the differentiation trajectories of specific cell types in the rapeseed seed coat and elucidates the spatial and temporal dynamics of PA, lignin, and starch accumulation at single-cell resolution. These findings offer novel insights into the molecular mechanisms underlying yellow seed formation from a single-cell perspective.

Key words: Brassica napus L., single-nucleus transcriptome, seed coat, seed color, flavonoid metabolism

图1

甘蓝型油菜种皮单细胞图谱 A: 不同发育时期种皮及香草醛和DMACA染色; 数字: 开花后天数; HAZ: 黄矮早; ZS11: 中双11号。B: 甘蓝型油菜种皮12个细胞亚群的非线性降维可视化; 点代表单个细胞; II1 (Cluster11): 内种皮第1层; II2 (Cluster8): 内种皮第2层; OI1 (Cluster5, Cluster7): 外种皮第1层; OI2 (Cluster0): 外种皮第2层; OI3 (Cluster3): 外种皮第3层; MSC (Cluster6): 黏液分泌细胞; CZSC (Cluster4): 合点种皮; MCE (Cluster1): 珠孔胚乳; PEN (Cluster2): 外周胚乳; CZE (Cluster9): 合点胚乳; EP (Cluster12): 胚体; SUS (Cluster10): 胚柄。C: 基因集变异分析; 颜色刻度: 每个细胞亚群在特定基因集上的富集程度得分。"

图2

甘蓝型油菜种皮标记基因 A: 标记基因在不同细胞亚群中的表达百分比和平均表达水平; Pct.exp: 基因在该细胞亚群中的表达细胞占比; Avg.exp: 基因在该细胞亚群中的平均表达量。B: 标记基因在不同细胞亚群中的表达分布; 柱子颜色: 细胞亚群; 柱子粗细: 基因表达量的密度; 柱子高度: 基因表达量的范围。缩写同图1。"

附图1

甘蓝型油菜种皮标记基因 标记基因在不同细胞亚群中的表达分布; 柱子颜色: 细胞亚群; 柱子粗细: 基因表达量的密度; 柱子高度: 基因表达量的范围。II1 (Cluster11): 内种皮第1层; II2 (Cluster8): 内种皮第2层; OI1 (Cluster5, Cluster7): 外种皮第1层; OI2 (Cluster0): 外种皮第2层; OI3 (Cluster3): 外种皮第3层; MSC (Cluster6): 黏液分泌细胞; CZSC (Cluster4): 合点种皮。"

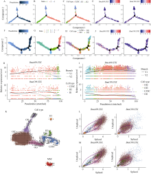
图3

甘蓝型油菜种皮的发育和分化 A~C, F~H: 合点种皮向内、外种皮分化的发育轨迹。A, F: 内、外种皮细胞在拟时序轨迹上的分布; 颜色刻度: 从早期到晚期的细胞状态。B, G: 内、外种皮细胞在拟时序轨迹中的分化状态。C, H: 内、外种皮细胞在拟时序轨迹中不同细胞亚群。D, I: 基因在内、外种皮发育过程中表达量的变化; 实线和虚线: 在分支点1向不同细胞亚群分化的拟合曲线。E, J: 基因在内、外种皮细胞拟时序轨迹上的表达量变化; 颜色刻度: 基因表达量。K: 细胞轨迹与转录动态; 箭头: 箭头方向表示细胞分化方向; 箭头长短表示分化快慢。L, M: 基因在内、外种皮中的未剪接(unspliced)转录本与已剪接(spliced)转录本的比例; x轴: 基因已剪接转录本; y轴: 基因未剪接转录本; 虚线: 基因处于稳态转录状态(转录速率与降解速率平衡); 实线: 基因的转录动态拟合曲线; 点: 细胞。缩写同图1。"

附图2

原花色素和木质素合成基因在甘蓝型油菜种皮发育过程中表达量的变化 A: 基因在内种皮发育过程中表达量的变化; B: 基因在外种皮发育过程中表达量的变化; 实线和虚线: 在分支点1向不同细胞亚群分化的拟合曲线。缩写同附图1。"

附图3

甘蓝型油菜种皮RNA速率分析 A: 种皮细胞的发育轨迹; 箭头: 分化方向; B: 种皮细胞的拟时序进程; 颜色刻度: 0~1 (从发育早期到晚期的进程); C: RNA转录速率; 颜色刻度: 转录速率快慢; D: RNA转录速率置信度; 颜色刻度: 置信度高低; E, F: 基因在细胞中的转录速率; 颜色刻度: 转录速率的快慢; G, H: 基因表达量在细胞空间的分布: 颜色刻度: 基因表达量; I, J: 基因的未剪接(unspliced)转录本与已剪接(spliced)转录本的比例; 虚线: 基因处于恒定转录状态。"

图4

甘蓝型油菜黄、黑籽种皮差异表达基因 A: 不同细胞亚群中的差异表达基因; 横坐标: 细胞亚群; 纵坐标: log2差异倍数; 点: 基因; 基因名标签: 在各个细胞亚群中的差异表达基因。B: 差异表达基因热图; 颜色刻度: 基因表达量归一化后的数值。缩写同图1。"

图5

甘蓝型油菜种皮权重基因共表达网络构建 A: 模块特征基因在不同细胞亚群中的表达百分比和平均表达水平; 气泡: 模块基因集; Percent expressed: 模块基因集在该细胞亚群中的表达细胞占比; Average expression: 模块基因集在该细胞亚群中的平均表达量。B: 绿色模块特征基因KEGG富集分析。C: 绿色模块基因共表达网络; 节点大小: 基因权重; 节点颜色: 连接基因数量; 边的粗细: 基因关系强度。缩写同图1。"

图6

甘蓝型油菜种皮细胞间通讯网络构建 A: 不同细胞亚群之间的通讯关系; B: 各细胞亚群内的通讯关系; A和B中连接线的宽度: 配受体数量。C: 配体-受体相互作用; 横坐标: 配体细胞受体细胞; 纵坐标: 配体受体对; 箭头: 细胞间的通讯方向。缩写同图1。"

[1] Coen O, Lu J, Xu W J, Pateyron S, Grain D, Péchoux C, Lepiniec L, Magnani E. A transparent testa transcriptional module regulates endothelium polarity. Front Plant Sci, 2020, 10: 1801.
[2] Windsor J B, Symonds V V, Mendenhall J, Lloyd A M. Arabidopsis seed coat development: morphological differentiation of the outer integument. Plant J, 2000, 22: 483-493.
doi: 10.1046/j.1365-313x.2000.00756.x pmid: 10886768
[3] Ingouff M, Jullien P E, Berger F. The female gametophyte and the endosperm control cell proliferation and differentiation of the seed coat in Arabidopsis. Plant Cell, 2006, 18: 3491-3501.
doi: 10.1105/tpc.106.047266 pmid: 17172356
[4] Wang J G, Feng C, Liu H H, Ge F R, Li S, Li H J, Zhang Y. HAPLESS13-mediated trafficking of STRUBBELIG is critical for ovule development in Arabidopsis. PLoS Genet, 2016, 12: e1006269.
[5] Schneitz K, Hülskamp M, Pruitt R E. Wild-type ovule development in Arabidopsis thaliana: a light microscope study of cleared whole-mount tissue. Plant J, 1995, 7: 731-749.
[6] Francoz E, Lepiniec L, North H M. Seed coats as an alternative molecular factory: thinking outside the box. Plant Reprod, 2018, 31: 327-342.
doi: 10.1007/s00497-018-0345-2 pmid: 30056618
[7] Figueiredo D D, Köhler C. Signalling events regulating seed coat development. Biochem Soc Trans, 2014, 42: 358-363.
[8] Robinson-Beers K, Pruitt R E, Gasser C S. Ovule development in wild-type Arabidopsis and two female-sterile mutants. Plant Cell, 1992, 4: 1237-1249.
[9] Pankaj R, Lima R B, Figueiredo D D. Hormonal regulation and crosstalk during early endosperm and seed coat development. Plant Reprod, 2024, 38: 5.
doi: 10.1007/s00497-024-00516-8 pmid: 39724433
[10] Khan D, Chan A, Millar J L, Girard I J, Belmonte M F. Predicting transcriptional circuitry underlying seed coat development. Plant Sci, 2014, 223: 146-152.
doi: 10.1016/j.plantsci.2014.03.016 pmid: 24767124
[11] Beeckman T, De Rycke R, Viane R, Inzé D. Histological study of seed coat development in Arabidopsis thaliana. J Plant Res, 2000, 113: 139-148.
[12] Western T L, Skinner D J, Haughn G W. Differentiation of mucilage secretory cells of the Arabidopsis seed coat. Plant Physiol, 2000, 122: 345-356.
doi: 10.1104/pp.122.2.345 pmid: 10677428
[13] Xu Y, Hu R B, Li S J. Regulation of seed coat mucilage production and modification in Arabidopsis. Plant Sci, 2023, 328: 111591.
[14] Pourcel L, Routaboul J M, Kerhoas L, Caboche M, Lepiniec L, Debeaujon I. TRANSPARENT TESTA10 encodes a laccase-like enzyme involved in oxidative polymerization of flavonoids in Arabidopsis seed coat. Plant Cell, 2005, 17: 2966-2980.
[15] Pourcel L, Routaboul J M, Cheynier V, Lepiniec L, Debeaujon I. Flavonoid oxidation in plants: from biochemical properties to physiological functions. Trends Plant Sci, 2007, 12: 29-36.
doi: 10.1016/j.tplants.2006.11.006 pmid: 17161643
[16] Debeaujon I, Nesi N, Perez P, Devic M, Grandjean O, Caboche M, Lepiniec L. Proanthocyanidin-accumulating cells in Arabidopsis testa: regulation of differentiation and role in seed development. Plant Cell, 2003, 15: 2514-2531.
doi: 10.1105/tpc.014043 pmid: 14555692
[17] Khan D, Millar J L, Girard I J, Belmonte M F. Transcriptional circuitry underlying seed coat development in Arabidopsis. Plant Sci, 2014, 219/220: 51-60.
[18] Haughn G, Chaudhury A. Genetic analysis of seed coat development in Arabidopsis. Trends Plant Sci, 2005, 10: 472-477.
doi: 10.1016/j.tplants.2005.08.005 pmid: 16153880
[19] Wu L M, El-Mezawy A, Shah S. A seed coat outer integument- specific promoter for Brassica napus. Plant Cell Rep, 2011, 30: 75-80.
[20] Nesi N, Lucas M O, Auger B, Baron C, Lécureuil A, Guerche P, Kronenberger J, Lepiniec L, Debeaujon I, Renard M. The promoter of the Arabidopsis thaliana BAN gene is active in proanthocyanidin-accumulating cells of the Brassica napus seed coat. Plant Cell Rep, 2009, 28: 601-617.
[21] Xu W J, Grain D, Bobet S, Le Gourrierec J, Thévenin J, Kelemen Z, Lepiniec L, Dubos C. Complexity and robustness of the flavonoid transcriptional regulatory network revealed by comprehensive analyses of MYB-bHLH-WDR complexes and their targets in Arabidopsis seed. New Phytol, 2014, 202: 132-144.
[22] Xu W J, Dubos C, Lepiniec L. Transcriptional control of flavonoid biosynthesis by MYB-bHLH-WDR complexes. Trends Plant Sci, 2015, 20: 176-185.
doi: 10.1016/j.tplants.2014.12.001 pmid: 25577424
[23] Lepiniec L, Debeaujon I, Routaboul J M, Baudry A, Pourcel L, Nesi N, Caboche M. Genetics and biochemistry of seed flavonoids. Annu Rev Plant Biol, 2006, 57: 405-430.
pmid: 16669768
[24] Appelhagen I, Thiedig K, Nordholt N, Schmidt N, Huep G, Sagasser M, Weisshaar B. Update on transparent testa mutants from Arabidopsis thaliana: characterisation of new alleles from an isogenic collection. Planta, 2014, 240: 955-970.
doi: 10.1007/s00425-014-2088-0 pmid: 24903359
[25] Mizzotti C, Ezquer I, Paolo D, Rueda-Romero P, Guerra R F, Battaglia R, Rogachev I, Aharoni A, Kater M M, Caporali E, et al. SEEDSTICK is a master regulator of development and metabolism in the Arabidopsis seed coat. PLoS Genet, 2014, 10: e1004856.
[26] Golz J F, Allen P J, Li S F, Parish R W, Jayawardana N U, Bacic A, Doblin M S. Layers of regulation: insights into the role of transcription factors controlling mucilage production in the Arabidopsis seed coat. Plant Sci, 2018, 272: 179-192.
[27] Belmonte M F, Kirkbride R C, Stone S L, Pelletier J M, Bui A Q, Yeung E C, Hashimoto M, Fei J, Harada C M, Munoz M D, et al. Comprehensive developmental profiles of gene activity in regions and subregions of the Arabidopsis seed. Proc Natl Acad Sci USA, 2013, 110: E435-E444.
[28] Wang K M, Zhao C Y, Xiang S H, Duan K Y, Chen X L, Guo X, Sahu S K. An optimized FACS-free single-nucleus RNA sequencing (snRNA-seq) method for plant science research. Plant Sci, 2023, 326: 111535.
[29] Long Y P, Liu Z J, Jia J B, Mo W P, Fang L, Lu D D, Liu B, Zhang H, Chen W, Zhai J X. FlsnRNA-seq: protoplasting-free full-length single-nucleus RNA profiling in plants. Genome Biol, 2021, 22: 66.
doi: 10.1186/s13059-021-02288-0 pmid: 33608047
[30] 刘忠松, 官春云, 严明理, 刘显军, 陆赢. 油菜黄籽形成的分子机制研究. 作物研究, 2015, 29: 694-701.
Liu Z S, Guan C Y, Yan M L, Liu X J, Lu Y. Study on the molecular mechanism of rape yellow seed formation. Crop Res, 2015, 29: 694-701 (in Chinese).
[31] 余波. 我国高油油菜产业化获重要突破含油量高达49%以上的品种中双11号通过国家审定. 中国油料作物学报, 2008, 30: 386.
Yu B. A significant breakthrough in industrialization of high-oil rapeseed in China: the cultivar Zhongshuang 11 with oil content exceeding 49% passed national certification. Chin J Oil Crop Sci, 2008, 30: 386 (in Chinese).
[32] 陆赢, 刘忠松. 油菜原花色素形成与种皮颜色的关系. 作物研究, 2009, 23: 328-331.
Lu Y, Liu Z S. Relationship between proanthocyanidin formation and seed coat color in rapeseed. Crop Res, 2009, 23: 328-331 (in Chinese).
[33] Holtgrewe M, Messerschmidt C, Nieminen M, Beule D. DigestiFlow: from BCL to FASTQ with ease. Bioinformatics, 2020, 36: 1983-1985.
[34] Pan L, Dinh H Q, Pawitan Y, Vu T N. Isoform-level quantification for single-cell RNA sequencing. Bioinformatics, 2022, 38: 1287-1294.
[35] Satija R, Farrell J A, Gennert D, Schier A F, Regev A. Spatial reconstruction of single-cell gene expression data. Nat Biotechnol, 2015, 33: 495-502.
doi: 10.1038/nbt.3192 pmid: 25867923
[36] Korsunsky I, Millard N, Fan J, Slowikowski K, Zhang F, Wei K, Baglaenko Y, Brenner M, Loh P R, Raychaudhuri S. Fast, sensitive and accurate integration of single-cell data with Harmony. Nat Methods, 2019, 16: 1289-1296.
doi: 10.1038/s41592-019-0619-0 pmid: 31740819
[37] McGinnis C S, Murrow L M, Gartner Z J. DoubletFinder: doublet detection in single-cell RNA sequencing data using artificial nearest neighbors. Cell Syst, 2019, 8: 329-337.
doi: S2405-4712(19)30073-0 pmid: 30954475
[38] Picard C L, Povilus R A, Williams B P, Gehring M. Transcriptional and imprinting complexity in Arabidopsis seeds at single-nucleus resolution. Nat Plants, 2021, 7: 730-738.
[39] Ziegler D J, Khan D, Kalichuk J L, Becker M G, Belmonte M F. Transcriptome landscape of the early Brassica napus seed. J Integr Plant Biol, 2019, 61: 639-650.
doi: 10.1111/jipb.12812
[40] Ma L, Meng Y Y, An Y L, Han P Y, Zhang C, Yue Y Q, Wen C L, Shi X E, Jin J J, Yang G S, et al. Single-cell RNA-seq reveals novel interaction between muscle satellite cells and fibro-adipogenic progenitors mediated with FGF7 signalling. J Cachexia Sarcopenia Muscle, 2024, 15: 1388-1403.
[41] Hänzelmann S, Castelo R, Guinney J. GSVA: gene set variation analysis for microarray and RNA-seq data. BMC Bioinf, 2013, 14: 7.
[42] Qiu X J, Mao Q, Tang Y, Wang L, Chawla R, Pliner H A, Trapnell C. Reversed graph embedding resolves complex single-cell trajectories. Nat Methods, 2017, 14: 979-982.
doi: 10.1038/nmeth.4402 pmid: 28825705
[43] Bergen V, Lange M, Peidli S, Wolf F A, Theis F J. Generalizing RNA velocity to transient cell states through dynamical modeling. Nat Biotechnol, 2020, 38: 1408-1414.
[44] Morabito S, Reese F, Rahimzadeh N, Miyoshi E, Swarup V. hdWGCNA identifies co-expression networks in high-dimensional transcriptomics data. Cell Rep Meth, 2023, 3: 100498.
[45] Xu C Q, Ma D N, Ding Q S, Zhou Y, Zheng H L. PlantPhoneDB: a manually curated pan-plant database of ligand-receptor pairs infers cell-cell communication. Plant Biotechnol J, 2022, 20: 2123-2134.
[46] Liu F Y, Chen H, Yang L, You L, Ju J Y, Yang S J, Wang X L, Liu Z S. QTL mapping and transcriptome analysis reveal candidate genes regulating seed color in Brassica napus. Int J Mol Sci, 2023, 24: 9262.
[47] Ye J, Wu X W, Li X, Zhang Y T, Li Y Q, Zhang H, Chen J, Xiang Y Y, Xia Y F, Zhao H, et al. Manipulation of seed coat content for increasing oil content via modulating BnaMYB52 in Brassica napus. Cell Rep, 2025, 44: 115280.
[48] Qian L W, Yang L, Liu X J, Wang T Y, Kang L, Chen H, Lu Y, Zhang Y K, Yang S J, You L, et al. Natural variations in TT8 and its neighboring STK confer yellow seed with elevated oil content in Brassica juncea. Proc Natl Acad Sci USA, 2025, 122: e2417264122.
[49] 夏琦, 郭滢, 王坤美, 王思忆, 巨建业, 彭雅雯, 刘忠松, 夏石头. 甘蓝型油菜种子和种皮中水杨酸含量与原花色素积累的关系研究. 作物学报, 2025, 51: 1189-1197.
doi: 10.3724/SP.J.1006.2025.44062
Xia Q, Guo Y, Wang K M, Wang S Y, Ju J Y, Peng Y W, Liu Z S, Xia S T. Correlation between salicylic acid and anthocyanins accumulation in seeds of different varieties in Brassica napus. Acta Agron Sin, 2025, 51: 1189-1197 (in Chinese with English abstract).
[50] Liew L C, You Y, Auroux L, Oliva M, Peirats-Llobet M, Ng S, Tamiru-Oli M, Berkowitz O, Hong U V T, Haslem A, et al. Establishment of single-cell transcriptional states during seed germination. Nat Plants, 2024, 10: 1418-1434.
doi: 10.1038/s41477-024-01771-3 pmid: 39256563
[51] Wu L M, EL-mezawy A, Duong M, Shah S. Two seed coat-specific promoters are functionally conserved between Arabidopsis thaliana and Brassica napus. Vitro Cell Dev Biol Plant, 2010, 46: 338-347.
[52] Nakaune S, Yamada K, Kondo M, Kato T, Tabata S, Nishimura M, Hara-Nishimura I. A vacuolar processing enzyme, deltaVPE, is involved in seed coat formation at the early stage of seed development. Plant Cell, 2005, 17: 876-887.
doi: 10.1105/tpc.104.026872 pmid: 15705955
[53] Ding Y R, Yu S Z, Wang J, Li M T, Qu C M, Li J N, Liu L Z. Comparative transcriptomic analysis of seed coats with high and low lignin contents reveals lignin and flavonoid biosynthesis in Brassica napus. BMC Plant Biol, 2021, 21: 246.
doi: 10.1186/s12870-021-03030-5 pmid: 34051742
[54] Paolo D, Orozco-Arroyo G, Rotasperti L, Masiero S, Colombo L, de Folter S, Ambrose B A, Caporali E, Ezquer I, Mizzotti C. Genetic interaction of SEEDSTICK, GORDITA and AUXIN RESPONSE FACTOR 2 during seed development. Genes, 2021, 12: 1189.
[55] Paolo D, Rotasperti L, Schnittger A, Masiero S, Colombo L, Mizzotti C. The Arabidopsis MADS-domain transcription factor SEEDSTICK controls seed size via direct activation of E2Fa. Plants, 2021, 10: 192.
[56] Ezquer I, Mizzotti C, Nguema-Ona E, Gotté M, Beauzamy L, Viana V E, Dubrulle N, Costa de Oliveira A, Caporali E, Koroney A S, et al. The developmental regulator SEEDSTICK controls structural and mechanical properties of the Arabidopsis seed coat. Plant Cell, 2016, 28: 2478-2492.
[57] Zhai Y G, Yu K D, Cai S L, Hu L M, Amoo O, Xu L, Yang Y, Ma B Y, Jiao Y M, Zhang C F, et al. Targeted mutagenesis of BnTT8 homologs controls yellow seed coat development for effective oil production in Brassica napus L. Plant Biotechnol J, 2020, 18: 1153-1168.
[58] Sun Y, Li H, Huang J R. Arabidopsis TT19 functions as a carrier to transport anthocyanin from the cytosol to tonoplasts. Mol Plant, 2012, 5: 387-400.
doi: 10.1093/mp/ssr110 pmid: 22201047
[59] Li H L, Yu K D, Zhang Z L, Yu Y L, Wan J K, He H Z, Fan C C. Targeted mutagenesis of flavonoid biosynthesis pathway genes reveals functional divergence in seed coat colour, oil content and fatty acid composition in Brassica napus L. Plant Biotechnol J, 2024, 22: 445-459.
[60] Marinova K, Pourcel L, Weder B, Schwarz M, Barron D, Routaboul J M, Debeaujon I, Klein M. The Arabidopsis MATE transporter TT12 acts as a vacuolar flavonoid/H+-antiporter active in proanthocyanidin-accumulating cells of the seed coat. Plant Cell, 2007, 19: 2023-2038.
[61] Ichino T, Fuji K, Ueda H, Takahashi H, Koumoto Y, Takagi J, Tamura K, Sasaki R, Aoki K, Shimada T, et al. GFS9/TT9 contributes to intracellular membrane trafficking and flavonoid accumulation in Arabidopsis thaliana. Plant J, 2014, 80: 410-423.
[1] 王彬, 蒙姜宇, 邱浩良, 贺亚军, 钱伟. 甘蓝型油菜BnaDUF579基因家族的鉴定与表达模式分析[J]. 作物学报, 2025, 51(8): 2100-2110.
[2] 夏琦, 郭滢, 王坤美, 王思忆, 巨建业, 彭雅雯, 刘忠松, 夏石头. 甘蓝型油菜种子和种皮中水杨酸含量与原花色素积累的关系研究[J]. 作物学报, 2025, 51(5): 1189-1197.
[3] 王晓琳, 刘忠松, 康雷, 杨柳. 甘蓝型油菜角果长度和每角粒数基因定位以及角果皮转录组动态分析[J]. 作物学报, 2025, 51(4): 888-899.
[4] 张琴, 戴成, 马朝芝. 生长素响应报告基因转化甘蓝型油菜及各组织GUS动态信号分析[J]. 作物学报, 2025, 51(3): 667-675.
[5] 孙程明, 周晓婴, 陈锋, 张维, 王晓东, 彭琦, 郭月, 高建芹, 胡茂龙, 付三雄, 张洁夫. 长链非编码RNA (lncRNA)在甘蓝型油菜分枝角度调控中的功能分析与预测[J]. 作物学报, 2025, 51(3): 559-567.
[6] 张雯, 李玉, 王创, 石磊, 丁广大. 甘蓝型油菜磷转运蛋白BnaPT48的功能研究[J]. 作物学报, 2025, 51(11): 2983-2995.
[7] 王晨, 贺丹, 姚敏, 邱萍, 何昕, 熊兴华, 康雷, 刘忠松, 钱论文. 基于转录组分析鉴定甘蓝型油菜开花候选基因以及BnaCOR27功能验证[J]. 作物学报, 2025, 51(10): 2693-2704.
[8] 胡志康, 舒雨, 王会, 杨莹莹, 廖俊宇, 刘佳, 成洪涛, 郭晨, 张园园, 刘胜毅, 胡琼, 梅德圣, 李超. 甘蓝型油菜苗期耐碱性种质综合鉴定与评价[J]. 作物学报, 2025, 51(10): 2681-2692.
[9] 徐林珊, 郜耿东, 王宇, 王家星, 杨吉招, 武亚瑞, 张宵寒, 常影, 李真, 谢雄泽, 龚德平, 王晶, 葛贤宏. 甘蓝型油菜漆酶基因家族成员表达模式及与茎秆抗折力的关联分析[J]. 作物学报, 2025, 51(1): 134-148.
[10] 李嘉欣, 黄莹, 吴潞梅, 赵伦, 易斌, 马朝芝, 涂金星, 沈金雄, 傅廷栋, 文静. 甘蓝型油菜BnaSLY1基因进化分析及功能研究[J]. 作物学报, 2025, 51(1): 44-57.
[11] 曹松, 姚敏, 任睿, 贾元, 向星汝, 李文, 何昕, 刘忠松, 官春云, 钱论文, 熊兴华. 转录组结合区域关联分析挖掘油菜含油量积累的候选基因[J]. 作物学报, 2024, 50(5): 1136-1146.
[12] 钟元, 朱天宇, 戴成, 马朝芝. 耐亚磷酸盐除草剂转基因油菜的创建和抗性评价[J]. 作物学报, 2024, 50(5): 1158-1171.
[13] 周香玉, 徐劲松, 谢伶俐, 许本波, 张学昆. 甘蓝型油菜苗期响应渍害胁迫的生理调控机制[J]. 作物学报, 2024, 50(4): 1015-1029.
[14] 李阳阳, 吴丹, 许军红, 陈倬永, 徐昕媛, 徐金盼, 唐钟林, 张娅茹, 朱丽, 严卓立, 周清元, 李加纳, 刘列钊, 唐章林. 基于QTL和转录组测序鉴定甘蓝型油菜耐旱候选基因[J]. 作物学报, 2024, 50(4): 820-835.
[15] 宋健, 熊亚俊, 陈伊洁, 徐瑞新, 刘康林, 郭庆元, 洪慧龙, 高华伟, 谷勇哲, 张丽娟, 郭勇, 阎哲, 刘章雄, 关荣霞, 李英慧, 王晓波, 郭兵福, 孙如建, 闫龙, 王好让, 姬月梅, 常汝镇, 王俊, 邱丽娟. 大豆巢式关联作图(NAM)群体构建及花色和种皮色遗传分析[J]. 作物学报, 2024, 50(3): 556-575.
Viewed
Full text


Abstract

Cited

  Shared   
  Discussed   
No Suggested Reading articles found!