Welcome to Acta Agronomica Sinica,

Acta Agronomica Sinica ›› 2026, Vol. 52 ›› Issue (1): 221-232.doi: 10.3724/SP.J.1006.2026.53059

• TILLAGE & CULTIVATION·PHYSIOLOGY & BIOCHEMISTRY • Previous Articles     Next Articles

Differences in ABA synthesis and physiological and biochemical responses of seedlings of different maize varieties under osmotic stress

Zhang Qing-Yi(), Xiao Yi-Tao, Li Qiu-Xia, Zhang Yu-Shi, Zhang Ming-Cai*(), Li Zhao-Hu   

  1. Engineering Research Center of Plant Growth Regulator, Ministry of Education / College of Agronomy and Biotechnology, China Agricultural University, Beijing 10093, China
  • Received:2025-08-05 Accepted:2025-10-30 Online:2026-01-12 Published:2025-11-05
  • Contact: *E-mail: zmc1214@163.com
  • Supported by:
    Major Science and Technology Projects of the Xinjiang Production and Construction Corps(2024AB030-01);Beijing Science and Technology Plan Project(Z221100006422005)

Abstract:

Osmotic stress significantly inhibited the growth and biomass accumulation of both aboveground and belowground parts in seedlings of different maize cultivars, and reduced the relative water content (RWC) of the plants. Specifically, the aboveground and root biomass of Zhengdan 958, Nongda 3138, and Nongda 364 were reduced by 32.8% and 5.9%, 37.1% and 10.5%, and 43.8% and 20.1%, respectively. Meanwhile, drought stress markedly upregulated the expression of key ABA biosynthesis genes—including ZmNCED1, ZmAO2, and ZmABA3—in both leaves and roots across cultivars. Among them, Zhengdan 958 exhibited the greatest increase, with transcript levels rising 1.5- to 12.9-fold compared to the control, whereas Nongda 364 showed the smallest increase, ranging from 0.4- to 1.3-fold. Osmotic stress also enhanced the activity of aldehyde oxidase, a key enzyme in ABA biosynthesis, thereby promoting ABA accumulation. Among the cultivars, Nongda 364 exhibited the smallest ABA increase in leaves and roots (140% and 90%, respectively), while Zhengdan 958 showed the largest. In addition, osmotic stress significantly elevated the activities of antioxidant enzymes in maize, including POD, SOD, and CAT, with the degree of increase consistent with the trend of ABA accumulation among cultivars. A comprehensive analysis of plant growth, physiological and biochemical characteristics related to ABA biosynthesis and accumulation, and antioxidant enzyme activities under osmotic stress revealed that drought tolerance among the cultivars followed the order: Zhengdan 958 > Nongda 3138 > Nongda 364. These findings elucidate the role of ABA in mediating maize responses to osmotic stress in cultivars with varying drought tolerance and provide a theoretical foundation for breeding drought-tolerant cultivars and developing stress-resilient cultivation strategies.

Key words: maize, ABA, osmotic stress, aldehyde oxidase, antioxidant enzymes

Table 1

Primers for qRT-PCR"

基因名称
Gene name
上游引物
Forward primer (5′-3′)
下游引物
Reverse primer (5′-3′)
ZmNCED1 GGCTTCCACGGCACCTTCATCACGGGC CGGGGAACTGATCTGGGCTCCCTCTGG
ZmAO2 GGCCTCCTCTCCAGAATACC ACCTCAACAGCAATGGAACC
ZmABA3 CGGCAGGTGTACTTTGGGCAAA CGGGGTCCTGATTCGGTCACTCAG
ZmTUB7 GTACCCCCCTCTCACCGTGC ACGGAACATAGCAGATGCCGTGA

Fig. 1

Effect of PEG on the growth of shoot and root of maize seedlings ZD958: Zhengdan 958; ND364: Nongda 364; ND3138: Nongda 3138; CK: control; PEG: PEG-6000 treatment."

Table 2

Effect of PEG on biomass accumulation and relative water content in maize seedlings"

品种
Variety
处理
Treatment
地上部
Aboveground (g plant-1)

Root (g plant-1)
相对含水量
Relative water content (%)
鲜重
Fresh weight
干重
Dry weight
鲜重
Fresh weight
干重
Dry weight
地上部
Aboveground

Root
ZD958 CK 20.559±0.388 b 1.490±0.078 b 4.294±0.084 b 0.202±0.003 b 92.666±0.189 b 94.668±0.235 b
PEG 9.977±0.219 c 1.000±0.007 d 2.417±0.101 d 0.179±0.004 cd 90.023±0.248 c 92.312±0.310 c
ND364 CK 20.966±0.436 b 1.395±0.037 c 4.964±0.138 a 0.224±0.008 a 93.167±0.250 a 95.563±0.327 a
PEG 6.753±0.240 d 0.784±0.013 e 2.394±0.182 d 0.191±0.013 bc 89.198±0.337 e 92.317±0.364 c
ND3138 CK 24.189±0.633 a 1.607±0.045 a 3.944±0.202 c 0.197±0.014 b 92.991±0.210 a 94.788±0.150 b
PEG 10.078±0.179 c 1.010±0.013 d 2.185±0.031 e 0.176±0.005 d 89.468±0.334 d 91.825±0.425 d
变异来源Source of variation
品种 Variety *** *** *** *** * **
处理 Treatment *** *** *** *** *** ***
品种×处理
Variety × treatment
*** * *** * *** ***

Fig. 2

Effect of PEG stress on total root length, root surface area and root volume of maize seedlings Different lowercase letters indicate significant differences between treatments (P < 0.05). Treatments and abbreviations are the same as those given in Fig. 1."

Fig. 3

Effects of PEG stress on the gene expression of ZmNCED1, ZmAO2, and ZmABA3 in maize leaves Different lowercase letters within the same variety indicate significant differences between treatment time points (P < 0.05). Treatments and abbreviations are the same as those given in Fig. 1. FC: fold change."

Fig. 4

Effect of PEG on the expression of ZmNCED1, ZmAO2, and ZmABA3 in maize roots Different lowercase letters within the same variety indicate significant differences between treatment time points (P < 0.05). Treatments and abbreviations are the same as those given in Fig. 1. FC: fold change."

Fig. 5

Effects of PEG on aldehyde oxidase activity in maize leaves and roots A: aldehyde oxidase activity in maize leaves; B: aldehyde oxidase activity in maize roots. Treatments and abbreviations are the same as those given in Fig. 1."

Fig. 6

Effects of PEG on ABA content in maize leaves and roots A: ABA content in maize leaves; B: ABA content in maize roots. Different lowercase letters within the same variety indicate significant differences between treatment time points (P < 0.05). Treatments and abbreviations are the same as those given in Fig. 1. FC: fold change."

Fig. 7

Effect of PEG on the activities of POD, SOD, and CAT in maize leaves Different lowercase letters at the same treatment time indicate significant differences between varieties (P < 0.05). Treatments and abbreviations are the same as those given in Fig. 1."

Fig. 8

Effect of PEG on the activities of POD, SOD, and CAT in maize roots Different lowercase letters at the same treatment time indicate significant differences between varieties (P < 0.05). Treatments and abbreviations are the same as those given in Fig. 1."

Fig. 9

Heat map of correlation analysis related to physiological and morphological data Red and blue symbol indicate a positive and negative correlation between the two variables. Numbers in the boxes represent correlation coefficients. *, **, and *** indicate significance at P < 0.05, P < 0.01, and P < 0.001, respectively."

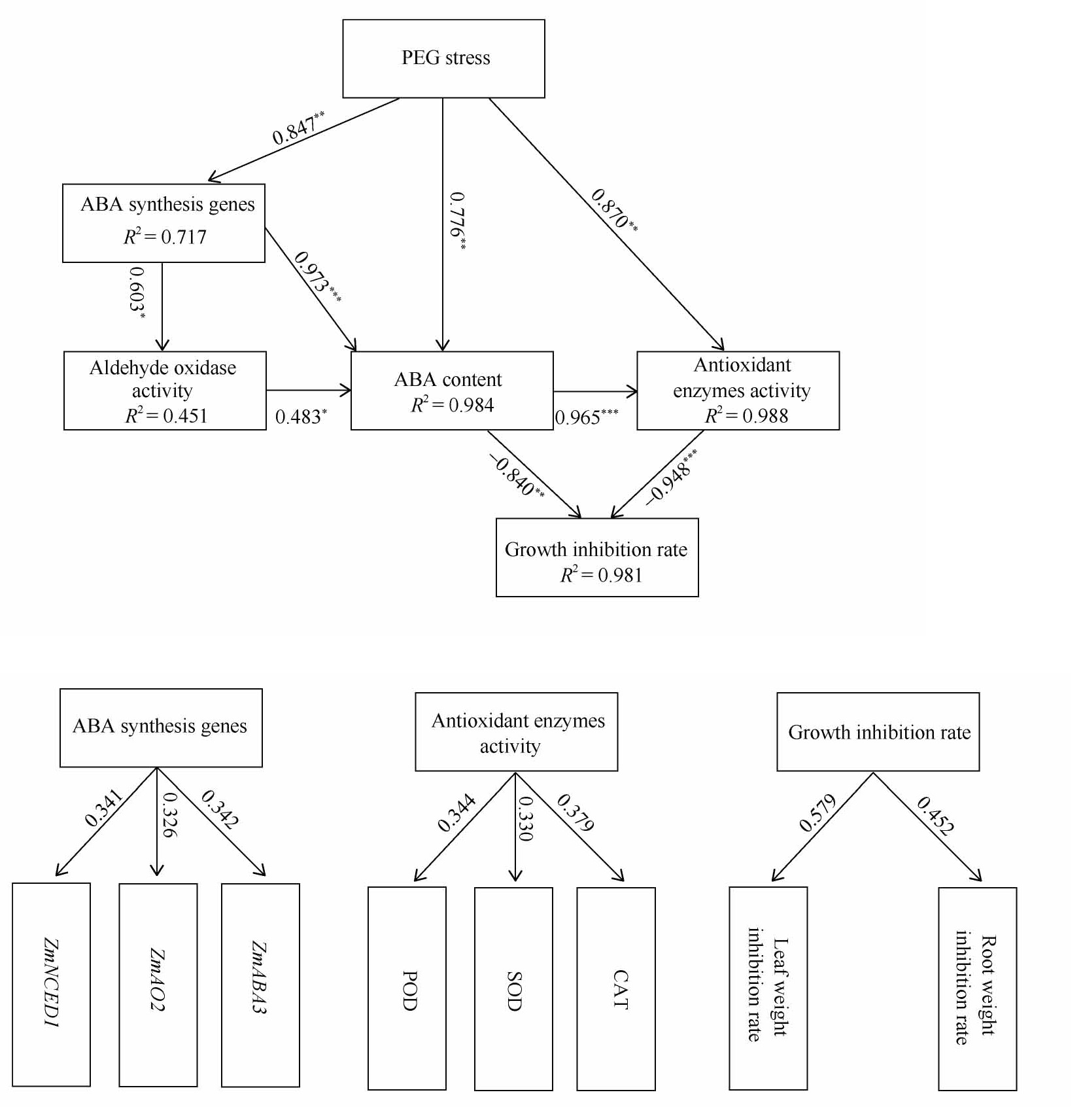
Fig. 10

Drought resistance evaluation model of different maize varieties (based on PLS-PM) Numbers near arrows are standardized path coefficients. R2 values represent the proportion of variance explained by the corresponding variables in the structural equation model. *, **, and *** indicate significance of path coefficients at P < 0.05, P < 0.01, and P < 0.001, respectively."

[1] Zhang J B, Chen X X, Song Y J, et al. Integrative regulatory mechanisms of stomatal movements under changing climate. J Integr Plant Biol, 2024, 66: 368-393.
doi: 10.1111/jipb.13611
[2] Kim W, Iizumi T, Nishimori M. Global patterns of crop production losses associated with droughts from 1983 to 2009. J Appl Meteor Climatol, 2019, 58: 1233-1244.
doi: 10.1175/JAMC-D-18-0174.1
[3] Wu G, Wei Z K, Wang Y X, et al. The mutual responses of higher plants to environment: physiological and microbiological aspects. Colloids Surf B Biointerfaces, 2007, 59: 113-119.
doi: 10.1016/j.colsurfb.2007.05.003
[4] 李红杰. PEG模拟干旱胁迫下冬瓜的生理指标变化及耐旱性. 分子植物育种, 2019, 17: 6792-6799.
Li H J. Physiological index variation and drought resistance of winter gourd under polyethylene dlycol simulation drought stress. Mol Plant Breed, 2019, 17: 6792-6799 (in Chinese with English abstract).
[5] 余为仆, 许晖, 李戎, 等. 水稻抗旱机理研究进展. 中南农业科技, 2024, 45(12): 227-233.
Yu W P, Xu H, Li R, et al. Research progress on drought resistance mechanism of rice. South Cent Agric Sci Technol, 2024, 45(12): 227-233 (in Chinese).
[6] Xiong L M, Zhu J K. Regulation of abscisic acid biosynthesis. Plant Physiol, 2003, 133: 29-36.
doi: 10.1104/pp.103.025395 pmid: 12970472
[7] Bittner F, Oreb M, Mendel R R. ABA 3 is a molybdenum cofactor sulfurase required for activation of aldehyde oxidase and xanthine dehydrogenase in Arabidopsis thaliana. J Biol Chem, 2001, 276: 40381-40384.
doi: 10.1074/jbc.C100472200 pmid: 11553608
[8] Xiong L M, Ishitani M, Lee H, et al. The Arabidopsis LOS5/ABA3 locus encodes a molybdenum cofactor sulfurase and modulates cold stress- and osmotic stress-responsive gene expression. Plant Cell, 2001, 13: 2063-2083.
doi: 10.1105/tpc.010101 pmid: 11549764
[9] 刘贤德, 李晓辉, 李文华, 等. 玉米自交系苗期耐旱性差异分析. 玉米科学, 2004, 12(3): 63-65.
Liu X D, Li X H, Li W H, et al. Analysis on difference for drought responses of maize inberd lines at seedling stage. J Maize Sci, 2004, 12(3): 63-65 (in Chinese with English abstract).
[10] 张丽华, 赵洪祥, 谭国波, 等. 不同玉米杂交种抗旱性比较研究. 玉米科学, 2012, 20(3): 29-33.
Zhang L H, Zhao H X, Tan G B, et al. Comparative study on the drought resistance of maize hybrids. J Maize Sci, 2012, 20(3): 29-33 (in Chinese with English abstract).
[11] 赵洪兵, 黄亚群. 不同玉米杂交种抗旱性比较及抗旱性鉴定指标的研究. 华北农学报, 2007, 22(增刊2): 66-70.
Zhao H B, Huang Y Q. Study on the drought resistibility and related indicators for different maize hybrids. Acta Agric Boreali-Sin, 2007, 22(S2): 66-70 (in Chinese with English abstract).
[12] Zhang J, Yu H Y, Zhang Y S, et al. Increased abscisic acid levels in transgenic maize overexpressing AtLOS5 mediated root ion fluxes and leaf water status under salt stress. J Exp Bot, 2016, 67: 1339-1355.
doi: 10.1093/jxb/erv528 pmid: 26743432
[13] Ali M, Afzal S, Parveen A, et al. Silicon mediated improvement in the growth and ion homeostasis by decreasing Na+ uptake in maize (Zea mays L.) cultivars exposed to salinity stress. Plant Physiol Biochem, 2021, 158: 208-218.
doi: 10.1016/j.plaphy.2020.10.040
[14] Seo M, Koiwai H, Akaba S, et al. Abscisic aldehyde oxidase in leaves of Arabidopsis thaliana. Plant J, 2000, 23: 481-488.
doi: 10.1046/j.1365-313x.2000.00812.x
[15] Zdunek-Zastocka E, Omarov R T, Koshiba T, et al. Activity and protein level of AO isoforms in pea plants (Pisum sativum L.) during vegetative development and in response to stress conditions. J Exp Bot, 2004, 55: 1361-1369.
doi: 10.1093/jxb/erh134 pmid: 15073210
[16] Zhang L W, Mi X C, Shao H B, et al. Strong plant-soil associations in a heterogeneous subtropical broad-leaved forest. Plant Soil, 2011, 347: 211-220.
doi: 10.1007/s11104-011-0839-2
[17] Yan K, Chen P, Shao H B, et al. Photosynthetic characterization of Jerusalem artichoke during leaf expansion. Acta Physiol Plant, 2012, 34: 353-360.
doi: 10.1007/s11738-011-0834-5
[18] Fang P, Yao Q L, Chen F B. Morpho-physiological characteristics of maize (Zea mays L.) landraces under water stress. Philipp Agric Sci, 2011, 94: 323-328.
[19] Grzesiak M T, Marcinska I, Janowiak F, et al. The relationship between seedling growth and grain yield under drought conditions in maize and triticale genotypes. Acta Physiol Plant, 2012, 34: 1757-1764.
doi: 10.1007/s11738-012-0973-3
[20] 刘海龙, 郑桂珍, 关军锋, 等. 干旱胁迫下玉米根系活力和膜透性的变化. 华北农学报, 2002, 17(2): 20-22.
doi: 10.3321/j.issn:1000-7091.2002.02.005
Liu H L, Zheng G Z, Guan J F, et al. Changes of root activity and membrane permeability under drought stress in maize. Acta Agric Boreali-Sin, 2002, 17(2): 20-22 (in Chinese with English abstract).
doi: 10.3321/j.issn:1000-7091.2002.02.005
[21] Westgate M E, Boyer J S. Osmotic adjustment and the inhibition of leaf, root, stem and silk growth at low water potentials in maize. Planta, 1985, 164: 540-549.
doi: 10.1007/BF00395973 pmid: 24248230
[22] Zhu J M, Alvarez S, Marsh E L, et al. Cell wall proteome in the maize primary root elongation zone: II. region-specific changes in water soluble and lightly ionically bound proteins under water deficit. Plant Physiol, 2007, 145: 1533-1548.
doi: 10.1104/pp.107.107250
[23] Seo M, Peeters A, Koiwai H, et al. The Arabidopsis aldehyde oxidase 3 (AAO3) gene product catalyzes the final step in abscisic acid biosynthesis in leaves. Proc Natl Acad Sci USA, 2000, 97: 12908-12913.
doi: 10.1073/pnas.220426197 pmid: 11050171
[24] Lu Y, Li Y J, Zhang J C, et al. Overexpression of Arabidopsis molybdenum cofactor sulfurase gene confers drought tolerance in maize (Zea mays L.). PLoS One, 2013, 8: e52126.
doi: 10.1371/journal.pone.0052126
[25] Sharma A, Gupta A, Ramakrishnan M, et al. Roles of abscisic acid and auxin in plants during drought: a molecular point of view. Plant Physiol Biochem, 2023, 204: 108129.
doi: 10.1016/j.plaphy.2023.108129
[26] Nadarajah K K. ROS homeostasis inabiotic stress tolerance inplants. Int J Mol Sci, 2020, 21: 5208.
doi: 10.3390/ijms21155208
[27] Nasirzadeh L, Sorkhilaleloo B, Hervan E M, et al. Changes in antioxidant enzyme activities and gene expression profiles under drought stress in tolerant, intermediate, and susceptible wheat genotypes. Cereal Res Commun, 2021, 49: 83-89.
doi: 10.1007/s42976-020-00085-2
[28] Tan B C, Schwartz S H, Zeevaart J A, et al. Genetic control of abscisic acid biosynthesis in maize. Proc Natl Acad Sci USA, 1997, 94: 12235-12240.
pmid: 9342392
[29] Burbidge A, Grieve T M, Jackson A, et al. Characterization of the ABA-deficient tomato mutant notabilis and its relationship with maize Vp14. Plant J, 1999, 17: 427-431.
doi: 10.1046/j.1365-313x.1999.00386.x pmid: 10205899
[30] Iuchi S, Kobayashi M, Taji T, et al. Regulation of drought tolerance by gene manipulation of 9-cis-epoxycarotenoid dioxygenase, a key enzyme in abscisic acid biosynthesis in Arabidopsis. Plant J, 2001, 27: 325-333.
doi: 10.1046/j.1365-313x.2001.01096.x pmid: 11532178
[31] Bueno P, Piqueras A, Kurepa J, et al. Expression of antioxidant enzymes in response to abscisic acid and high osmoticum in tobacco BY-2 cell cultures. Plant Sci, 1998, 138: 27-34.
doi: 10.1016/S0168-9452(98)00154-X
[32] Guan L M, Zhao J, Scandalios J G. Cis-elements and trans-factors that regulate expression of the maize Cat1 antioxidant gene in response to ABA and osmotic stress: H2O2 is the likely intermediary signaling molecule for the response. Plant J, 2000, 22: 87-95.
doi: 10.1046/j.1365-313x.2000.00723.x pmid: 10792824
[33] Jiang M, Zhang J. Effect of abscisic acid on active oxygen species, antioxidative defence system and oxidative damage in leaves of maize seedlings. Plant Cell Physiol, 2001, 42: 1265-1273.
doi: 10.1093/pcp/pce162 pmid: 11726712
[34] Jiang M Y, Zhang J H. Water stress-induced abscisic acid accumulation triggers the increased generation of reactive oxygen species and up-regulates the activities of antioxidant enzymes in maize leaves. J Exp Bot, 2002, 53: 2401-2410.
doi: 10.1093/jxb/erf090 pmid: 12432032
[35] Hu X L, Jiang M Y, Zhang A Y, et al. Abscisic acid-induced apoplastic H2O2 accumulation up-regulates the activities of chloroplastic and cytosolic antioxidant enzymes in maize leaves. Planta, 2005, 223: 57-68.
doi: 10.1007/s00425-005-0068-0
[1] Wang Ting, Duan Wu-Li, Wang Rui, Liu Hai-Lan. Evolution and expression analysis of the choline monooxygenase gene family in plants [J]. Acta Agronomica Sinica, 2026, 52(1): 44-55.
[2] Su Ai-Guo, Xiao Sen-Lin, Yi Hong-Mei, Duan Sai-Ru, Wang Shuai-Shuai, Zhang Ru-Yang, Xing Jin-Feng, Li Chun-Hui, Sun Xuan, Xu Rui-Bin, Xu Tian-Jun, Li Zhi-Yong, Zhang Yong, Wang Rong-Huan, Song Wei, Zhao Jiu-Ran. Research progress and breeding application of resistance genetics to ear rot in maize [J]. Acta Agronomica Sinica, 2026, 52(1): 1-13.
[3] Liu Hai-Bo, Zhang Lei, Wang Li-Qi, Shi Xiao-Li, Zhou Wen-Ying, Cui Guo-Xian, She Wei. Functional study of the BnGCL1 gene in ramie (Boehmeria nivea L.) in response to drought stress [J]. Acta Agronomica Sinica, 2026, 52(1): 14-27.
[4] Dong Li-Hua, Dong Cheng-Yan, Li Zheng-Nan, Yu Jing, Ye Liang, Liu Fang, Tan Jing. Screening and identification of candidate resistance genes to gibberella ear rot caused by Fusarium graminearum in maize [J]. Acta Agronomica Sinica, 2026, 52(1): 131-147.
[5] Chen Xuan-Yi, Zhang Jian-Wei, Zhang Xiang-Qian, Ge Guo-Long, Lu Zhan-Yuan, Guo Xing-Xing, Ma Zi-Hui, Li Xin-Yi, Chen Li-Yu. Study on the impact of different soybean-maize strip intercropping patterns on the spatio-temporal dynamics of water and heat in maize strips and on maize yield and economic returns [J]. Acta Agronomica Sinica, 2026, 52(1): 178-190.
[6] YANG Shu, BAI Wei, CAI Qian, DU Gui-Juan. Characteristics of light distribution in maize‖alfalfa intercropping systems and their effects on plant traits and yield [J]. Acta Agronomica Sinica, 2025, 51(9): 2514-2526.
[7] JIANG Huan-Qi, DUAN Ao, GUO Chao, HUANG Xiao-Meng, AI De-Jun, LIU Xiao-Xue, TAN Jing-Yi, PENG Cheng-Lin, LI Man-Fei, DU He-Wei. Effects of waterlogging stress on root metabolism of maize seedlings [J]. Acta Agronomica Sinica, 2025, 51(9): 2295-2306.
[8] GAO Yuan, WANG Yu-Qi, JIANG Jia-Ning, ZHAO Jian-Xiong, WANG Xue-He-Yuan, WANG Hao-Yu, ZHANG Rui-Jia, XU Jing-Yu, HE Lin. Identification and functional analysis of low temperature responsive genes ZmNTL1 and ZmNTL5 in maize [J]. Acta Agronomica Sinica, 2025, 51(9): 2318-2329.
[9] ZHU Wei-Jia, WANG Rui, XUE Ying-Jie, TIAN Hong-Li, FAN Ya-Ming, WANG Lu, LI Song, XU Li, LU Bai-Shan, SHI Ya-Xing, YI Hong-Mei, LU Da-Lei, YANG Yang, WANG Feng-Ge. Development and application of functional insertion and deletion (InDel) markers associated with maize Waxy gene compatible with dual-platform [J]. Acta Agronomica Sinica, 2025, 51(9): 2330-2340.
[10] YOU Gen-Ji, XIE Hao, LIANG Yu-Wen, LI Long, WANG Yu-Ru, JIANG Chen-Yang, GUO Jian, LI Guang-Hao, LU Da-Lei. Effects of nitrogen fertilizer reduction measures on yield and nitrogen use efficiency of spring maize in Jianghuai region [J]. Acta Agronomica Sinica, 2025, 51(8): 2152-2163.
[11] YAN Zhe-Lin, REN Qiang, FAN Zhi-Long, YIN Wen, SUN Ya-Li, FAN Hong, HE Wei, HU Fa-Long, YAN Li-Juan, CHAI Qiang. Postponed nitrogen application optimizes interspecific interactions and enhances nitrogen use efficiency in wheat-maize intercropping systems in an oasis irrigation region [J]. Acta Agronomica Sinica, 2025, 51(8): 2190-2203.
[12] XU Yi-Wei, ZHANG Ying-Ying, LI Rui, YAN Yong-Liang, LIU Yun-Jun, KONG Zhao-Sheng, ZHENG Jun, WANG Yi-Ru. csp2 gene of Deinococcus gobiensis improves drought tolerance in maize [J]. Acta Agronomica Sinica, 2025, 51(8): 1981-1990.
[13] WANG Ke-Jing, LI Xiang-Hua. Endangerment assessment of the perennial species G. tabacina and G. tomentella of the genus Glycine Willd. in China [J]. Acta Agronomica Sinica, 2025, 51(8): 2009-2019.
[14] ZHANG Jian-Peng, WANG Guo-Rui, BIE Hai, YE Fei-Yu, MA Chen-Chen, LIANG Xiao-Han, LU Xiao-Min, SHANG Xiao-Li, CAO Li-Ru. Transcription factor ZmMYB153 enhances drought tolerance in maize seedlings by regulating stomatal movement through ABA signaling [J]. Acta Agronomica Sinica, 2025, 51(7): 1827-1837.
[15] HUO Jian-Zhe, YU Ai-Zhong, WANG Yu-Long, WANG Peng-Fei, YIN Bo, LIU Ya-Long, ZHANG Dong-Ling, JIANG Ke-Qiang, PANG Xiao-Neng, WANG Feng. Effect of organic manure substitution for chemical fertilizer on yield, quality, and nitrogen utilization of sweet maize in oasis irrigation areas [J]. Acta Agronomica Sinica, 2025, 51(7): 1887-1900.
Viewed
Full text


Abstract

Cited

  Shared   
  Discussed   
No Suggested Reading articles found!